金匠寿司传送带现老鼠 顾客:曾听到尖叫,店员称传送机故障,未告知有老鼠
来源:海报新闻
海报新闻记者文露漪报道
3月29日晚,网曝金匠寿司杭州滨江宝龙城店寿司传送带上出现老鼠。事发时段就餐顾客回应:就餐时曾听到尖叫,店员告知传送机故障暂停点餐,共花费245元至今未收到金匠官方联系。
顾客张悦(化名)告诉海报新闻记者,昨日15时44分她在金匠寿司杭州滨江宝龙城门店排队,16时许她进入门店用餐,16时42分结账离开,两人共消费245元。用餐期间,张悦听到门店内有人尖叫,“店里有扭蛋机,我们也看不到那边的情况,以为尖叫是因为中奖了。我们晚上上网才看到门店有老鼠,记得我们用餐时店员说是传送机故障,让我们暂时不要点单。店员没有告知有老鼠就让我们结账离开有点离谱了,当时包括我们在内很多顾客都是结了账走的。”张悦说。

张悦两人结账记录
张悦回忆,昨晚得知门店有老鼠后,其同行好友马上致电消费门店,门店工作人员索要了付款及消费积分的手机号,并称3月30日早上再给予答复,然而截至30日中午张悦好友仍未接到其回复。“我朋友是第三次去金匠寿司,她觉得很好吃这次特意带我去的。我们身体目前虽然没有异常,但是很膈应。”

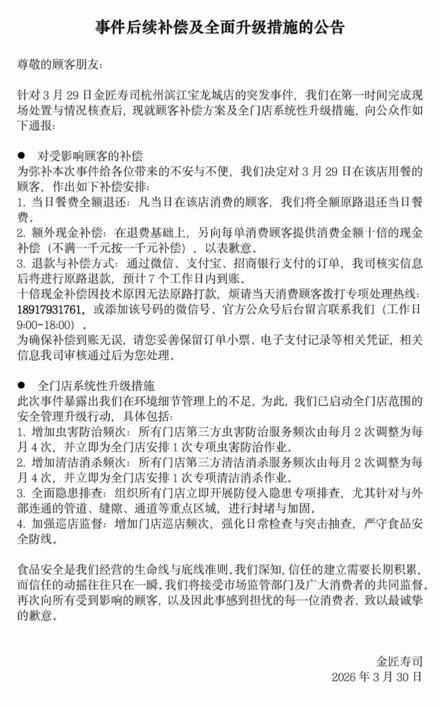
3月30日中午,金匠寿司发布“事件后续补偿及全面升级措施的公告”,对3月29日在该店用餐的顾客,作出如下补偿安排:1.当日餐费全额退还:凡当日在该店消费的顾客,将全额原路退还当日餐费。2.额外现金补偿:在退费基础上,另向每单消费顾客提供消费金额十倍的现金补偿(不满一千元按一千元补偿),以表歉意。3.退款与补偿方式:通过微信、支付宝、招商银行支付的订单,进行原路退款,预计7个工作日内到账。十倍现金补偿因技术原因无法原路打款,当天消费顾客请拨打专项处理热线。
郑重声明:用户在财富号/股吧/博客等社区发表的所有信息(包括但不限于文字、视频、音频、数据及图表)仅代表个人观点,与本网站立场无关,不对您构成任何投资建议,据此操作风险自担。请勿相信代客理财、免费荐股和炒股培训等宣传内容,远离非法证券活动。请勿添加发言用户的手机号码、公众号、微博、微信及QQ等信息,谨防上当受骗!
评论该主题
帖子不见了!怎么办?作者:您目前是匿名发表 登录 | 5秒注册 作者:,欢迎留言 退出发表新主题
温馨提示: 1.根据《证券法》规定,禁止编造、传播虚假信息或者误导性信息,扰乱证券市场;2.用户在本社区发表的所有资料、言论等仅代表个人观点,与本网站立场无关,不对您构成任何投资建议。用户应基于自己的独立判断,自行决定证券投资并承担相应风险。《东方财富社区管理规定》