飞天茅台 官宣涨价
来源:上海证券报
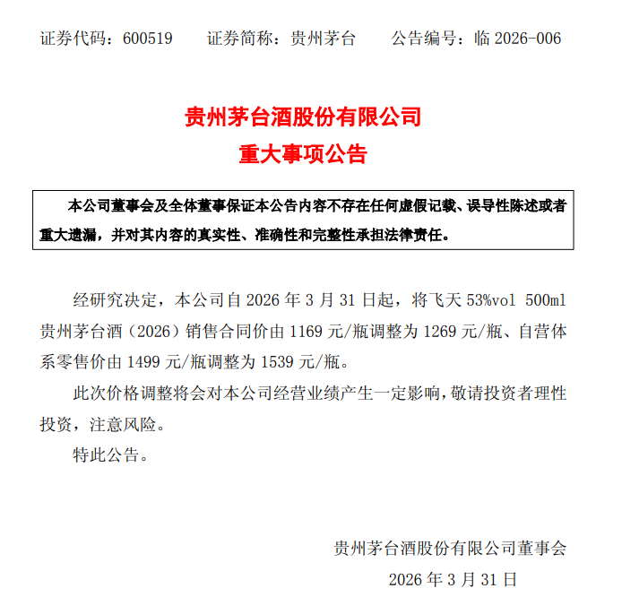
3月30日晚,贵州茅台发布公告,自2026年3月31日起,将飞天53%vol 500ml贵州茅台酒(2026)销售合同价由1169元/瓶调整为1269元/瓶、自营体系零售价由1499元/瓶调整为1539元/瓶。

2026年1月14日,贵州茅台公告的《2026年贵州茅台酒市场化运营方案》显示,将以市场为导向,构建“随行就市、相对平稳”的自营体系零售价格动态调整机制。对经销模式,将根据不同产品、不同渠道的经营成本、经营难度、经营风险、服务能力等,科学合理测算确定相应的销售合同价并动态调整。据悉,本次调整是贵州茅台继年初对精品茅台、生肖茅台、陈年茅台(15)等多款产品的自营体系零售价下调后,对产品价格作出的又一次重要调整。
对投资者而言,提价落地缓解业绩焦虑,但需警惕需求疲软与渠道风险;对行业而言,龙头定价权回归将加速行业洗牌,高端化、集中化趋势不可逆转。
郑重声明:用户在财富号/股吧/博客等社区发表的所有信息(包括但不限于文字、视频、音频、数据及图表)仅代表个人观点,与本网站立场无关,不对您构成任何投资建议,据此操作风险自担。请勿相信代客理财、免费荐股和炒股培训等宣传内容,远离非法证券活动。请勿添加发言用户的手机号码、公众号、微博、微信及QQ等信息,谨防上当受骗!
评论该主题
帖子不见了!怎么办?作者:您目前是匿名发表 登录 | 5秒注册 作者:,欢迎留言 退出发表新主题
温馨提示: 1.根据《证券法》规定,禁止编造、传播虚假信息或者误导性信息,扰乱证券市场;2.用户在本社区发表的所有资料、言论等仅代表个人观点,与本网站立场无关,不对您构成任何投资建议。用户应基于自己的独立判断,自行决定证券投资并承担相应风险。《东方财富社区管理规定》