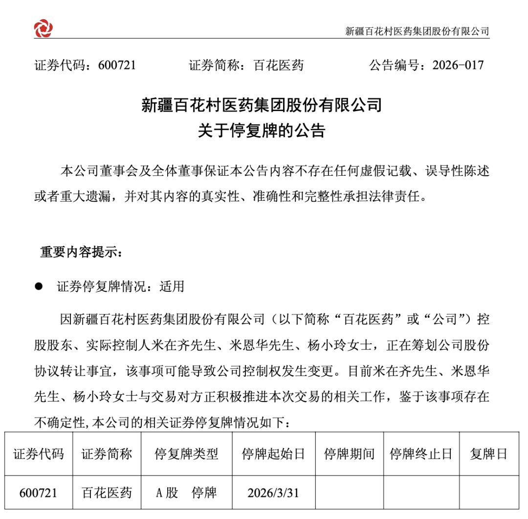
3月30日晚间,百花医药(600721)公告称,公司控股股东、实控人米在齐、米恩华、杨小玲正在筹划股份协议转让事宜,该事项可能导致公司控制权发生变更。百花医药股票自3月31日开市起停牌,预计停牌时间不超过2个交易日。
公告显示,本次股权协议转让事宜正在洽谈中,尚存在不确定性。百花医药承诺,将严格按照有关法律法规的规定和要求履行信息披露义务。待上述事项确定后,公司将及时发布相关公告并申请股票复牌。

从持股比例来看,据百花医药2025年年报,截至2025年底,米在齐、米恩华、杨小玲直接持有公司股份比例分别为8.99%、6.70%、4.99%。

值得注意的是,此次筹划控制权变更,距离百花医药上一次终止筹划易主事项,时间间隔不足3个月。
回溯来看,2025年12月26日晚间,百花医药发布公告称,公司控股股东、实控人米在齐、米恩华、杨小玲正在筹划股份协议转让事宜,公司股票于2025年12月29日开市起停牌。
但因与交易对方未就控制权变更的相关重大事项达成一致意见,百花医药易主一事最终于今年1月7日终止。1月7日复牌后,百花医药连续两个交易日均以跌停收盘。
公开资料显示,百花医药于1996年6月26日在沪市主板上市,前身为百花村饭店。公司经历多次战略转型,现主营业务为医药研发外包服务(CRO),提供从药物发现到临床试验的全流程服务,同时保留部分商业物业管理业务。
从财务数据来看,2025年,百花医药实现营业收入3.88亿元,同比增长0.66%;归母净利润4068.79万元,同比下滑1.91%。报告期内,公司着力提升申报效率和获批率,共申报受理项目146项,获批品规111项,同比增长20.65%。
截至3月30日收盘,百花医药股价为10.18元/股,市值为39.15亿元。