红星资本局3月31日消息 3月30日,交通银行就此前披露的“分红”情况,发布更正公告。
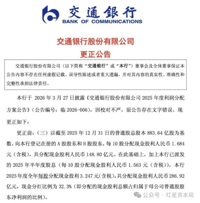
公告称,该行于3月27日披露《交通银行股份有限公司2025年度利润分配方案公告》(公告编号:临2026-006),因校对不严,原公告存在文字错误。
对比更正前后内容,交行在此前公告中将“本行2025年度全年每10股分配现金股利3.247元(含税)”误写成了“本行2025年度全年每股分配现金股利3.247元(含税)”,即把“每10股”误写成了“每股”。
交行在公告中表示,本行对上述错误给投资者带来的不便深表歉意。本行将进一步加强信息披露编制与复核,确保信息披露质量。
根据此前交行发布的2025年度利润分配方案公告,以截至2025年12月31日的普通股总股本883.64亿股为基数,向该行登记在册的A股股东和H股股东,每10股分配现金股利人民币1.684元(含税),共分配现金股利人民币148.80亿元。在此基础上,加上已派发的2025年半年度股息(每10股分配现金股利人民币1.563元(含税)),本行2025年度全年每股分配现金股利3.247元(含税)(注:后已更正为每10股分配现金股利3.247元(含税)),交行2025年度全年共分配现金股利人民币286.92亿元,现金分红比例为32.3%(即分配的现金股利总额占归属于母公司普通股股东净利润的比例)。

从交通银行最新披露的业绩情况看,2025年末总资产达15.5万亿元,较上年末增长4.35%。全年实现营业收入、净利润2651亿元、956亿元,同比分别增长2.02%、2.18%。
同时,2025年12月19日,中国人民银行官网一份行政处罚公告显示,交通银行被警告、没收违法所得23.982116万元,并处罚款6783.43万元。
具体来看,交通银行共涉及11类违法行为,包括违反账户管理规定、违反清算管理规定、违反特约商户实名制管理、违反反假货币业务管理、占压财政存款或资金、违反国库科目设置和使用规定、违反信用信息采集与查询违规、未按规定履行客户身份识别义务、未按规定保存客户身份资料和交易记录、未按规定报送大额或可疑交易报告,以及与身份不明客户交易或开立匿名、假名账户。

同时,所涉13名相关责任人一并受到处罚,罚款金额在0.4万元至17万元区间不等,其中有2人遭到警告。作出上述行政处罚决定日期为2025年12月10日。
对此,交通银行回应称,2022年11月至2023年4月,中国人民银行对交通银行开展综合执法检查,本次处罚是基于上述执法检查发现的问题作出的,处罚所涉问题均发生在2023年以前。交通银行对此诚恳接受、高度重视,已完成整改工作,并以问题整改为契机,认真举一反三,不断优化长效机制。
据官网介绍,交通银行始建于1908年,是中国历史最悠久的银行之一。1987年4月1日,该行重新组建后正式对外营业,成为中国第一家全国性国有股份制商业银行,总部设在上海。2005年6月在香港联交所挂牌上市,2007年5月在上交所挂牌上市,2023年入选全球系统重要性银行。
综合证券时报、中国商报、每日经济新闻、公开资料