红星资本局4月1日消息,今日北京第四波科技智库联合中关村天成创新研究中心发布《中国脑机接口商业化前瞻报告》(以下简称“报告”)。
2026年,“脑机接口”首次写入政府工作报告,是中国“十五五”时期重点培育的未来产业之一。报告认为,在产业政策支持、技术突破和市场需求凸显三种因素叠加推动下,脑机接口技术有望进入大规模商业化落地“黄金窗口期”,2026年成为脑机接口规模化应用元年。

摘自《中国脑机接口商业化前瞻报告》
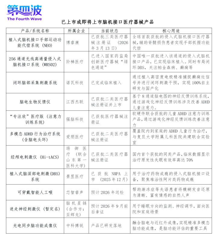
报告指出,脑机接口在医疗领域应用已从实验室探索进入规模化临床验证、早期产业化阶段。脑机接口商业化爆发,医疗应用是最可能的引爆点。
例如,芯智达“北脑一号”计划在2026年完成40例脊髓损伤患者的植入式临床手术。博睿康植入式脑机接口手部运动功能代偿系统获批三类医疗器械注册证,成为全球首款获批的侵入式脑机接口医疗器械。
同时,侵入式脑机接口临床应用进入“准商业化”阶段,临床试验的突破有望快速落地。以脑虎科技、博睿康、阶梯医疗为代表的企业,在临床试验中已经积累了丰富的案例。部分半侵入式和柔性侵入式产品已进入国家药监局的“创新医疗器械”绿色通道,预计2026-2027年将正式获批上市。这意味着侵入式脑机接口即将从“科研样品”转变为可收费的“医疗器械”,商业闭环即将打通。
报告认为,非侵入式脑机接口的产品形态也逐渐成熟,以强脑科技等为代表的企业,其智能仿生手、专注力训练头环、睡眠监测仪等产品已实现规模化量产,成本大幅降低。
脑机接口的市场前景引发研究机构的广泛关注。中商产业研究院预测,2026年中国脑机接口市场规模有望增至46亿元。中国信息通信研究院测算,2030年中国脑机接口产业规模有望达到100亿-140亿元。据麦肯锡预测,全球脑机接口在医疗应用领域的市场规模,2030年有望达到400亿美元,到2040年将突破1450亿美元。
报告预测脑机接口行业将显现头部效应,将出现3-5家具有国际影响力全能型龙头企业;在细分领域,如特定病种、特定材料或特定场景等,也将诞生若干隐形冠军企业,它们将构筑较高的技术壁垒,并带动整个行业发展。
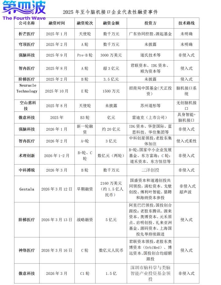
融资方面,报告显示,2025年以来脑机接口企业融资进入空前活跃期,2026年前三个月,脑机接口企业融资总金额已超2025年全年。

摘自《中国脑机接口商业化前瞻报告》
其中,强脑科技开年即获约20亿元融资,是迄今中国脑机接口史上最大单笔融资;中国首家超声波脑机接口企业格式塔科技完成1.5亿元天使轮融资,刷新该领域天使轮融资最高纪录;阶梯医疗获得5亿战略融资,阿里巴巴领投,腾讯等跟投,标志互联网巨头深度布局脑机接口。