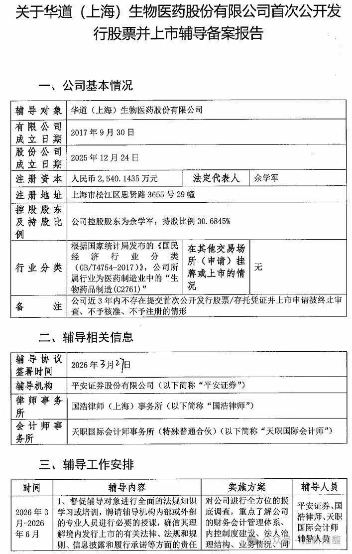
近日,证监会网站信息显示,华道(上海)生物医药股份有限公司(以下简称“华道生物”)已向上海证监局提交首次公开发行股票并上市的辅导备案报告。这家位于上海松江的生物医药企业,开始向资本市场发起冲击。

华道(上海)生物医药股份有限公司(以下简称“华道生物”)已向上海证监局提交首次公开发行股票并上市的辅导备案报告。
CAR-T细胞疗法被誉为抗癌“神药”,但其高昂的价格一直是患者难以逾越的门槛。目前,国外同类药物定价普遍在40万至50万美元,国内已上市的几款产品价格也多在100万至120万元人民币之间。
华道生物的目标是打破这一“奢侈品”定价。公司创始人余学军透露,其首款针对难治复发性非霍奇金淋巴瘤的CAR-T细胞药物已于2025年12月向国家药监局药品审评中心递交上市申请,定价为20余万元人民币。
支撑这一颠覆性定价的,是华道生物耗时近十年的全产业链核心技术攻关。华道生物从2015年起便在推进药物研发的同时,同步攻克上游核心设备、试剂、耗材等卡脖子环节。2023年6月,公司自主研发的CAR-T细胞关键产业技术和装备正式通过国家药审中心关联审评,成为国内唯一拥有CAR-T细胞全产业链自主知识产权的企业,标志着公司掌握了细胞药物的自主定价权。
产能的跃升是华道生物的另一大底气。2024年,华道生物全面启动全国五大产业基地建设,布局上海、重庆、咸阳、长春和郑州。其中,松江基地一期已投入使用,二期即将入驻,整体产能规划达传统生产模式的50倍以上,为规模化生产奠定坚实基础。
这一独特的商业模式已获得资本市场的持续押注。自2017年成立以来,华道生物完成了从天使轮到D+2轮的多轮融资,新开源、华睿投资等知名机构纷纷入局。
随着“十五五”规划明确提出前瞻布局生物制造等未来产业,以及2025年9月《生物医学新技术临床研究和临床转化应用管理条例》的出台,细胞治疗产业正迎来政策红利期。
余学军曾公开表示,待首款药物正式上市后,公司将向国内科研机构、医院和企业开源共享自主产业技术平台,通过开放核心技术,降低行业整体的研发和生产门槛,与行业伙伴共同推进“老百姓用得起的细胞药物”产业发展。