A股、H股年报数据不一致!光大银行更正年报分支机构的资产规模数据
来源:澎湃新闻
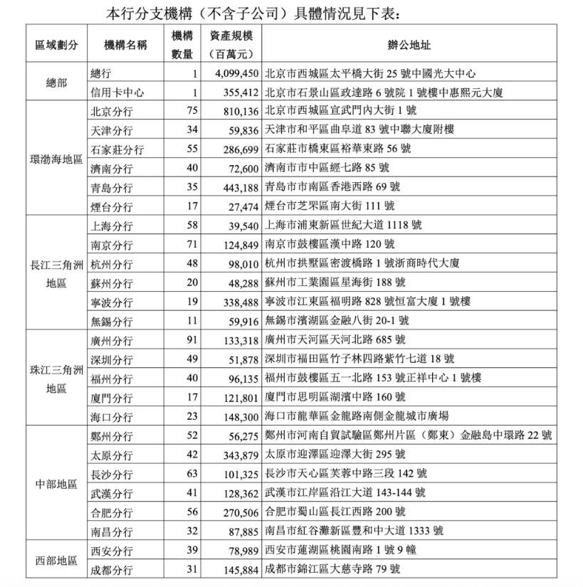
光大银行对A股、H股年报中资产规模数据不同的情况进行了更正。
4月1日晚间,光大银行(601818.SH,06818.HK)在港交所披露的公告(末期业绩 / 修订已刊发初步业绩的资料)称,兹提述中国光大银行股份有限公司 《年度业绩公告》 (于2026年3月30日发布的2025年年度业绩公告) 。仅此通知,经核查,年度业绩公告中分支机构的资产规模数据确认如下:

2026年4月1日光大银行在公告中更新后的分支机构资产规模数据
此前,光大银行多家分行的资产规模存在A股、H股年报数据不同的情况。除总行、信用卡中心、北京分行、西安分行,多家分行的资产规模存在不同。以天津分行为例,其资产规模在港交所和上交所的业绩报告中分别为598.36亿元和1013.25亿元。

2026年3月30日晚间光大银行在港交所披露的2025年业绩报告中的分支机构资产规模情况
光大银行在公告中表示,上述更正内容并无对年度业绩公告所刊载的其他资料构成任何影响。除本公告所披露者外,年度业绩公告所刊载之所有资料及内容概无变更。
郑重声明:用户在财富号/股吧/博客等社区发表的所有信息(包括但不限于文字、视频、音频、数据及图表)仅代表个人观点,与本网站立场无关,不对您构成任何投资建议,据此操作风险自担。请勿相信代客理财、免费荐股和炒股培训等宣传内容,远离非法证券活动。请勿添加发言用户的手机号码、公众号、微博、微信及QQ等信息,谨防上当受骗!
评论该主题
帖子不见了!怎么办?作者:您目前是匿名发表 登录 | 5秒注册 作者:,欢迎留言 退出发表新主题
温馨提示: 1.根据《证券法》规定,禁止编造、传播虚假信息或者误导性信息,扰乱证券市场;2.用户在本社区发表的所有资料、言论等仅代表个人观点,与本网站立场无关,不对您构成任何投资建议。用户应基于自己的独立判断,自行决定证券投资并承担相应风险。《东方财富社区管理规定》