国家烟草专卖局:拟对电子烟相关生产企业进行总量管理
来源:大河财立方
【大河财立方消息】4月2日,国家烟草专卖局发布关于公开征求《国家烟草专卖局关于修改部分电子烟监管政策文件的通知(征求意见稿)》意见的通知。
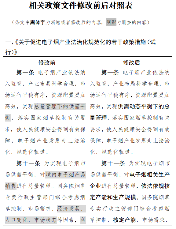
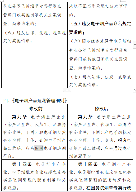
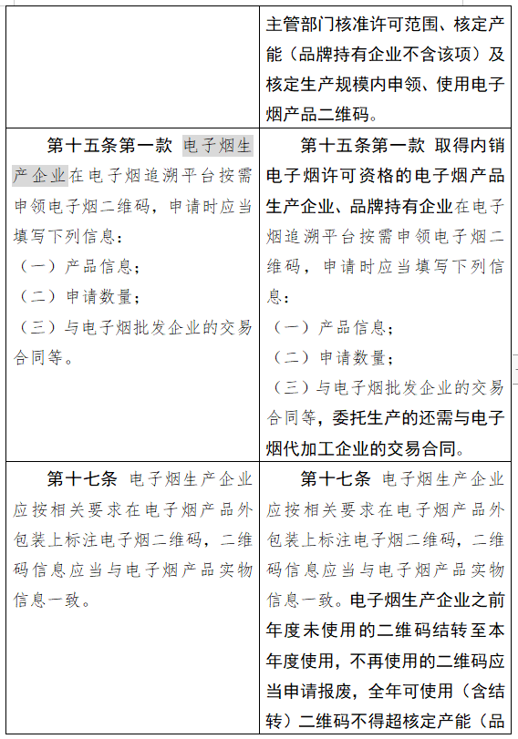
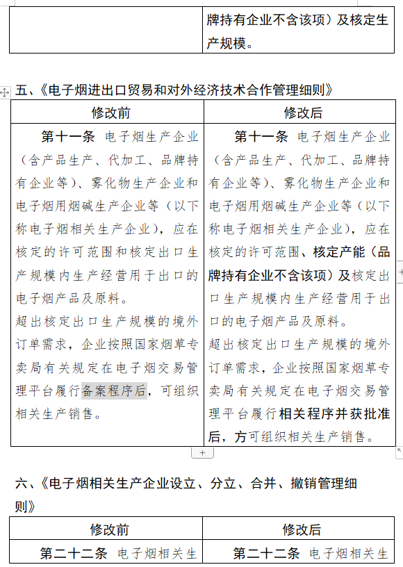
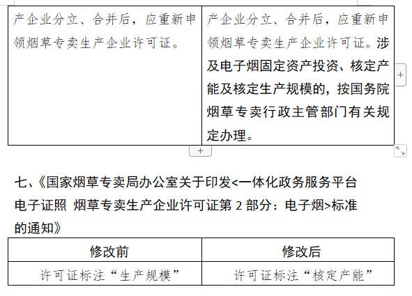
修改后的内容提到,为实现电子烟市场供需平衡,对电子烟相关生产企业进行总量管理,依法依规核定产能和生产规模。












附件:
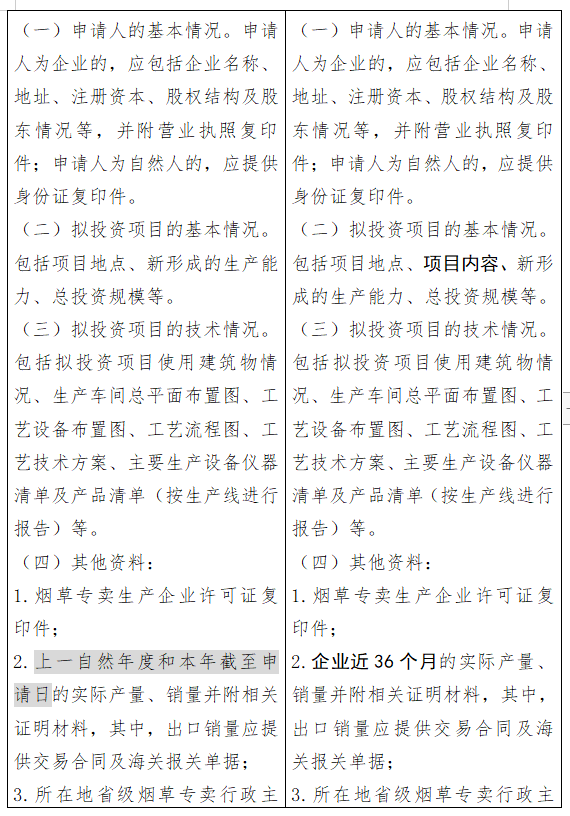
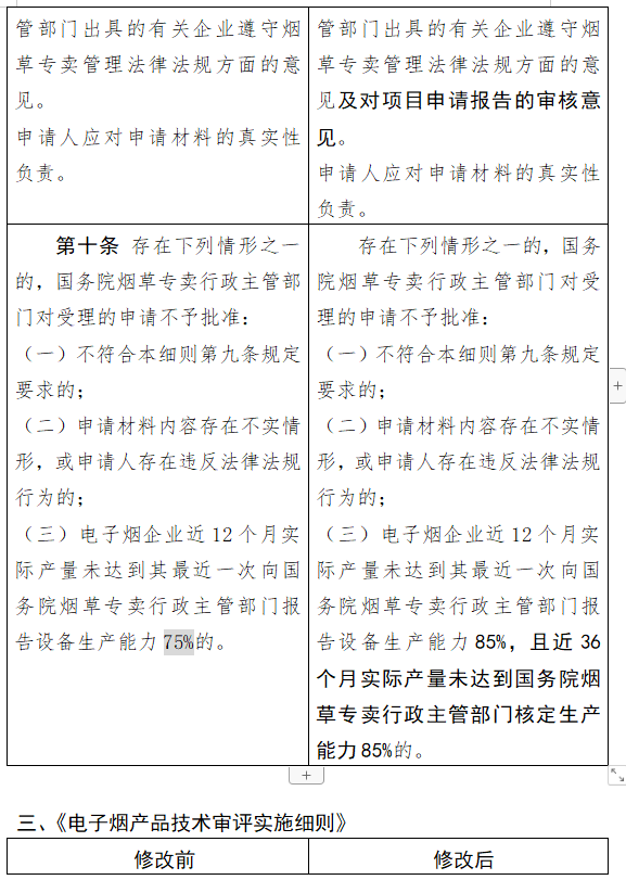
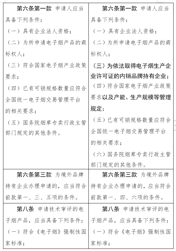
《国家烟草专卖局关于修改部分电子烟监管政策文件的通知(征求意见稿)》
郑重声明:用户在财富号/股吧/博客等社区发表的所有信息(包括但不限于文字、视频、音频、数据及图表)仅代表个人观点,与本网站立场无关,不对您构成任何投资建议,据此操作风险自担。请勿相信代客理财、免费荐股和炒股培训等宣传内容,远离非法证券活动。请勿添加发言用户的手机号码、公众号、微博、微信及QQ等信息,谨防上当受骗!
评论该主题
帖子不见了!怎么办?作者:您目前是匿名发表 登录 | 5秒注册 作者:,欢迎留言 退出发表新主题
温馨提示: 1.根据《证券法》规定,禁止编造、传播虚假信息或者误导性信息,扰乱证券市场;2.用户在本社区发表的所有资料、言论等仅代表个人观点,与本网站立场无关,不对您构成任何投资建议。用户应基于自己的独立判断,自行决定证券投资并承担相应风险。《东方财富社区管理规定》