章小蕙、李若彤致歉并公布优思益售后方案:全额退款
来源:界面新闻
4月1日,央视曝光“澳洲优思益”虚构海外产地、伪造品牌背景,所谓墨尔本工厂实为汽修厂,产品实为国内代工生产。事件发酵后,优思益抖音、天猫等官方旗舰店全线停业。
当日晚些时候,章小蕙通过其公司账号“玫瑰是玫瑰”发布声明致歉,承诺消费者可自本公告发布起15个工作日内联系购买平台的官方客服,都将以“先行赔付”的形式于订单核实后的7个工作日内,针对所有通过玫瑰全渠道下单的用户给出退款处理。

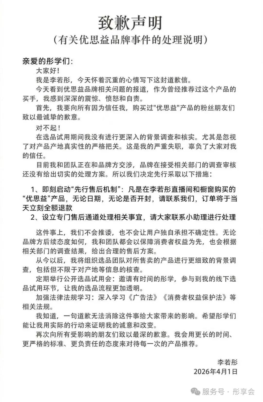
随后,李若彤直播间官微“彤享会”也发布致歉声明:即刻启动“先行售后机制”:“凡是在李若彤直播间和橱窗购买的‘优思益’产品,无论日期,无论是否开封,请联系我们,订单将于当天立刻全额退款。”

郑重声明:用户在财富号/股吧/博客等社区发表的所有信息(包括但不限于文字、视频、音频、数据及图表)仅代表个人观点,与本网站立场无关,不对您构成任何投资建议,据此操作风险自担。请勿相信代客理财、免费荐股和炒股培训等宣传内容,远离非法证券活动。请勿添加发言用户的手机号码、公众号、微博、微信及QQ等信息,谨防上当受骗!
评论该主题
帖子不见了!怎么办?作者:您目前是匿名发表 登录 | 5秒注册 作者:,欢迎留言 退出发表新主题
温馨提示: 1.根据《证券法》规定,禁止编造、传播虚假信息或者误导性信息,扰乱证券市场;2.用户在本社区发表的所有资料、言论等仅代表个人观点,与本网站立场无关,不对您构成任何投资建议。用户应基于自己的独立判断,自行决定证券投资并承担相应风险。《东方财富社区管理规定》