中新网4月2日电据“工信微报”微信公众号消息,工业和信息化部、生态环境部、市场监管总局等三部门近日联合印发《标准引领纺织工业优化升级行动方案(2026—2028年)》,要求按照“标缺必补、标低则提、标优重贯”的思路,进一步优化标准供给结构,增强标准实施效能,提高标准国际化水平,加快构建引领产业优化升级的标准体系,推动纺织工业高质量发展。
到2028年,制修订多元适配、数字转型、绿色低碳、健康安全等标准300项以上,纺织标准供给能力全面提高;加快开展行业科技成果先进性、适用性和扩散性评估,推动先进适用的科技成果标准转化,加强标准制修订与技术创新联动;开展重点标准实施情况监测分析,标准供给质量稳步提高,标准执行实施更加有力;制修订国际标准10项以上,国际标准转化率持续保持在85%以上,国内国际一致性稳步提升。
标准引领纺织工业优化升级行动方案(2026—2028年)
为发挥纺织标准作为纺织工业发展的技术基础,在产品结构调整、产业转型升级中支撑引领的关键作用,按照《国家标准化发展纲要》等文件要求,加快推动以标准引领纺织工业优化升级,制定本行动方案。
一、总体要求
以习近平新时代中国特色社会主义思想为指导,深入贯彻党的二十大和二十届历次全会精神,完整准确全面贯彻新发展理念,按照“标缺必补、标低则提、标优重贯”的思路,进一步优化标准供给结构,增强标准实施效能,提高标准国际化水平,加快构建引领产业优化升级的标准体系,推动纺织工业高质量发展。到2028年,制修订多元适配、数字转型、绿色低碳、健康安全等标准300项以上,纺织标准供给能力全面提高;加快开展行业科技成果先进性、适用性和扩散性评估,推动先进适用的科技成果标准转化,加强标准制修订与技术创新联动;开展重点标准实施情况监测分析,标准供给质量稳步提高,标准执行实施更加有力;制修订国际标准10项以上,国际标准转化率持续保持在85%以上,国内国际一致性稳步提升。
二、主要任务
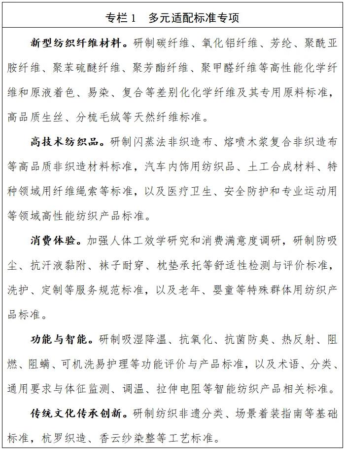
(一)提升标准供需适配性。适应需求多元化发展趋势,研制新型纺织纤维材料标准、棉毛麻丝等天然纤维高值化利用标准和高技术纺织品标准,不断拓展纺织纤维材料应用领域。研制舒适消费体验、功能与智能、质量分级等标准,推进适老宜小、宠物专用等产品标准制修订,满足不同群体的消费需求。加快推进纺织非物质文化遗产、国潮文化产品等标准研制,助推传统文化传承创新。制修订化学纤维机械、针织机械、染整机械、非织造机械等纺织机械标准,满足纺织设备升级改造需求。

(二)引领行业数字化转型。围绕研发设计、生产制造、应用服务以及数据管理需求,开展物联网、人工智能、大数据、云计算等信息技术与纺织工业深度融合相关标准制修订,持续完善纺织工业数字化转型标准体系。面向化学纤维、纺纱、织造、非织造、染整、服装及家用纺织品等领域典型场景,加快基础共性、关键技术和细分行业应用标准研制。开展纺织产品生产管理、数字护照、追溯体系等纺织物联网标准研制。

(三)推进绿色低碳发展。聚焦低碳工艺技术和装备,以标准引领绿色制造、绿色产品开发。开展短流程纺纱、少水染色等工艺技术标准预研。重点研制典型纺织产品碳足迹核算规则标准和废旧纺织品循环利用标准,加快生物基、可降解纤维材料和可持续纺织品等绿色产品标准制定,持续推进绿色工厂、绿色工业园区标准制修订。

(四)提升健康安全基线。聚焦纺织产品健康安全,推进纺织产品基本安全、婴童用纺织产品、絮用纤维制品等强制性国家标准及配套试验方法标准制修订;开展纺织产品化学物质成分分析及其对人体健康和环境的风险评估,及时跟踪国内外纺织产品中禁限用有害物质进展,研制禁限用染料、烷基酚及烷基酚聚氧乙烯醚、全氟及多氟化合物、有机锡化合物、二氯二苯砜等有害物质限量与检测标准,研究制定涂层剂、特定类型聚氨酯原料等挥发性有机物(VOCs)含量限值强制性国家标准;开展纺织产品抗过敏或舒敏、电磁屏蔽、助眠等标准研究。围绕生产过程安全和生态环境安全,加快纺织工业粉尘防爆、纺织机械噪声排放以及纺织工业水污染物排放等标准制修订。
(五)优化标准化质量基础。围绕产业发展趋势、市场需求情况等挖掘标准预研需求并开展可行性论证,支持预研充分的项目纳入标准制修订计划。加强标准研制与产业科技创新的协同,适度超前开展基础共性、关键技术、先进工艺、表征手段等重点领域标准研究部署和数据验证,加快科技创新成果高效转化为技术标准。推动标准制定与标准样品、计量和认证认可一体化发展,开展色牢度试验、有害物质检测、纤维成分分析、疵点与外观评价等重点领域用标准样品以及新型检测手段、关键技术装备等计量校准技术规范研制,推动绿色产品认证、产品碳足迹标识认证等自愿型认证发展,提高标准的可执行性和有效性。加强标准复审,不断提高存量标准质量水平。
(六)增强标准实施效能。强化标准与政策规划的有机衔接和协同,推动在政府集中采购、行业规范条件、合格评定能力认可等政策举措中引用先进适用标准。加强标准的宣贯和推广,研制重点标准实施指南,推动开展专项培训和技术指导,引导企业在研发设计、生产制造等环节对标达标。搭建行业标准咨询服务平台,开展标准实施技术研讨,畅通标准实施问题反馈渠道,实现增进标准理解、强化标准实施的良性互动。支持纺织强制性标准实施情况统计分析点和标准实施监测点建设工作,探索开展标准有效实施率监测分析,为现行标准的实施与修订提供支撑。
(七)加深标准国际化融合。密切跟踪国际标准更新情况,结合我国国情和产业实际需求,及时进行评估和转化,提升内外贸一体化水平。聚焦我国纺织工业优势特色领域,以国内标准为基础提出国际标准提案、制定国际标准,提升我国的国际标准贡献率。调动国内技术机构、社会组织和重点企业的积极性,加强与国外标准化机构多层次合作交流,提高我国在国际标准化活动中的参与度。围绕共建“一带一路”倡议,加强共建“一带一路”国家和地区标准研究,持续加强通用试验方法、大宗贸易产品等我国标准外文版翻译工作,畅通纺织品服装国际贸易。
三、加强组织实施
统筹运用现有资金渠道,加强纺织标准化工作。组织开展方案解读,将重点标准制修订单位纳入国家产融合作平台,畅通信息对接渠道,引导重点企业提高标准化工作意识,促进社会资本向标准化领域集聚。积极对接有关部门,支持引进和培养具备跨专业领域背景和国际视野的复合型人才,推动标准制修订工作纳入职称评价指标体系,加快建设多层次标准化人才梯队。各地相关部门、行业协会等切实加强组织落实,优化标准化工作机制,加强标准需求收集,鼓励有条件的地方加大标准化工作奖补力度。持续加强上下游衔接和各层级协调,充分发挥行业标准化技术组织在标准初审、研制修订、推广实施等环节的作用,建立健全各方对纺织标准化工作的反馈机制,合力推进各项任务落地。