
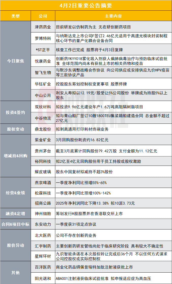
今日聚焦
【5连板津药药业:目前研发以仿制药为主无在研创新药项目】
津药药业(600488.SH)发布股票交易风险提示性公告称,公司关注到市场将公司列为创新药概念,公司目前研发以仿制药为主,无在研创新药项目。公司主营业务为甾体激素类、氨基酸类原料药及制剂的研发、生产和销售。
【罗博特科:与纳斯达克上市公司F签订2.46亿元适用于高速光模块封装制程核心环节的量产化耦合设备合同】
罗博特科(300757.SZ)公告称,公司全资子公司ficonTEC的子公司与一家纳斯达克上市公司F于4月1日签署日常经营重大合同,金额为3570万美元(折合人民币约2.46亿元),占公司2025年度经审计营业收入比例约为25.90%。该合同顺利履行预计将对公司2026年度经营业绩产生积极影响。本次交易合同标的为适用于可插拔硅光技术路线的高速光模块封装制程核心环节的量产化耦合设备及服务,该设备具备全球领先的技术优势。
【智飞生物:与默沙东调整战略合作协议向公司供应或安排供应九价HPV疫苗等三款协议产品】
智飞生物(300122.SZ)公告称,为了深化长期战略合作伙伴关系,公司与默沙东于2026年4月2日签署《经修订和重述的供应、经销与共同推广协议》,双方于2023年1月21日签署的《供应、经销与共同推广协议》自新协议生效之日起自动终止。默沙东将按照协议规定,向公司供应或安排供应九价HPV疫苗(佳达修9)、五价轮状病毒疫苗(乐儿德)、23价肺炎多糖疫苗(纽莫法)三款协议产品。默沙东授权公司按照协议约定,独家在中国大陆地区以默沙东商标进口、共同推广、经销和销售协议产品的权利。新协议不再约定协议产品的基础采购金额,公司与默沙东将根据市场预期需求和实际接种情况,协商确认预期采购与供应计划,公司据此滚动采购协议产品。具体采购情况以双方书面确认的订单为准。合作期限为本协议生效日起至2028年12月31日止。经协商一致,双方可将合作期限再延长两年。
【*ST正平:核查工作已完成股票将于4月3日复牌】
*ST正平(603843.SH)公告称,近日,公司就股票交易情况进行核查,鉴于相关核查工作已完成,经向上海证券交易所申请,公司股票将于2026年4月3日(星期五)开市起复牌。公司矿产资源开采能力不足。公司全资子公司格尔木生光矿业开发有限公司取得了青海省自然资源厅颁发的《采矿许可证》。公司开采能力不足,矿产资源开发未来需大规模投入建设和运营,但公司目前无充足资金、人员及设备等用于后续开采,矿产资源后续开采进展、能否产生收益均存在重大不确定性。受制于资金投入、市场环境、行业政策及外部环境、人员缺乏等多重因素影响,矿产资源后续开发进展、能否产生收益均存在重大不确定性。
【悦康药业:创新药YKYY018雾化吸入剂获人偏肺病毒治疗与预防临床试验批准全球范围内尚未有获批上市的相关药物和疫苗】
悦康药业(688658.SH)公告称,公司全资子公司悦康科创近日获得国家药品监督管理局关于同意YKYY018雾化吸入剂用于人偏肺病毒治疗与预防的两份《药物临床试验批准通知书》。该产品为公司依托AI平台自主开发的国际原创膜融合抑制剂,兼具治疗和预防功能。截至目前,全球范围内尚未有获批上市的人偏肺病毒感染治疗药物和疫苗,临床治疗和预防领域存在显著且迫切的未被满足需求。
该产品近日也已获得FDA核准签发的关于YKYY018雾化吸入剂用于预防和治疗人偏肺病毒感染进行临床试验的函告。此外,该产品已于2025年11月、12月分别获得FDA和国家药品监督管理局(NMPA)用于预防和治疗呼吸道合胞病毒感染的临床试验批准,YKYY018项目针对呼吸道合胞病毒(RSV)感染的临床Ⅰ期研究正在稳步推进中,本次获批中、美人偏肺病毒治疗与预防适应症,标志着该管线布局从单一病毒向重要呼吸道病毒谱全面拓展,为婴幼儿、老年人等高风险人群提供更全面的防治选择。
【2连板北大医药:公司不存在创新药业务】
北大医药(000788.SZ)发布异动公告,经核查,截止本公告披露日,公司不存在创新药业务,主要从事化学药品制剂(仿制药制剂)的研发、生产和销售,主要产品涵盖“抗感染类、镇痛类、精神类、慢病类”等领域。截止本公告披露日,公司第二大股东北大医疗管理有限责任公司尚处于此前已披露的减持计划实施阶段,其减持期间为2026年2月11日至2026年5月10日。
【华钰矿业:控股股东筹划控制权变更事项股票停牌】
华钰矿业(601020.SH)公告称,公司控股股东西藏道衡投资有限公司正在筹划公司股份协议转让事宜,该事项可能导致公司控制权发生变更。鉴于上述事项尚存在不确定性,为保证公平信息披露,维护投资者利益,公司股票将于2026年4月3日开市起停牌,预计停牌时间不超过5个交易日。停牌期间,公司将根据事项进展情况履行信息披露义务,待事项确定后及时复牌。
【汇宇制药:主要创新药研发管线尚处于临床研究阶段具有较大不确定性】
汇宇制药(688553.SH)发布股票交易异常波动公告称,经自查,公司主要创新药研发管线尚处于临床研究阶段,未来还需经历临床研究、新药上市申请等研发阶段,具有较大不确定性;不排除创新药研发过程中还可能会面临研发失败、研发进度不及预期、行业环境变化、市场竞争加剧等诸多潜在风险。
【紫金矿业:3月回购股份耗资约16.82亿元】
紫金矿业(601899.SH)公告称,公司发布关于以集中竞价交易方式回购A股股份的进展公告。2026年3月,公司通过集中竞价交易方式已累计回购股份5303.01万股,占公司总股本比例为0.20%。期间购买最高价为33.69元/股,最低价为29.82元/股,累计支付金额为16.82亿元(不含交易费用)。本次回购符合相关法律法规及既定方案要求,公司将根据市场情况在回购期限内继续实施。
【贵州茅台:截至3月底累计回购股份79.42万股支付金额为11.12亿元】
贵州茅台(600519.SH)公告称,截至2026年3月底,公司已累计回购股份79.42万股,占总股本比例为0.0634%,累计支付金额为11.12亿元(不含交易费用)。
【中山公用:利安人寿拟以12.19元/股受让5%公司股份举牌成为持股5%以上股东】
中山公用(000685.SZ)公告称,公司控股股东中山投控与利安人寿于4月1日签署《股份转让协议》,拟以12.19元/股的价格协议转让7376万股(占总股本5%),转让总价款约8.99亿元。本次权益变动后,中山投控持股比例降至43.73%,仍为控股股东;利安人寿持股增至8.12%,成为持股5%以上股东。本次交易不触及要约收购,不会导致实控人变更,但尚需国资监管机构批准及深交所审核后方可实施。
投资&签约
【双欣材料:拟投资9.96亿元建设年产1.6万吨高阻隔树脂项目】
双欣材料(001369.SZ)公告称,公司第六届董事会第十九次会议审议通过议案,同意投资9.96亿元在内蒙古鄂尔多斯建设年产1.6万吨高阻隔树脂项目。该项目总投资中,建设投资9.70亿元,资金筹措费0.18亿元,铺底流动资金0.08亿元;资金来源为企业自筹4.98亿元及银行贷款4.98亿元。项目建设周期预计3年。此举旨在延伸公司醋酸乙烯产业链,打造新的利润增长点,提升盈利能力。项目尚需办理相关审批手续,存在实施进度延期及融资等风险。
【中谷物流:拟与青山船厂签订10艘1800TEU集装箱船建造合同总金额不超过27亿元】
中谷物流(603565.SH)公告称,公司或其子公司拟与长航集团武汉青山船厂有限公司签订10艘1,800TEU集装箱船舶建造合同,合同总金额不超过27亿元。本次交易采用自有资金或自筹资金支付,预计于2028至2029年交付。该事项不构成关联交易及重大资产重组。鉴于连续12个月内累计投资金额超过公司最近一期经审计净资产的50%,本次投资已获董事会审议通过,尚需提交股东会审议。此举旨在优化船队结构,提升企业竞争优势。
【时代新材:签署23.02亿元风电叶片销售合同】
时代新材(600458.SH)公告称,公司与风电各大主机厂签订《叶片销售合同》,合同金额约合人民币23.02亿元(含税)。合同标的物为陆上风电叶片及相关服务(6-10MW),不含海上风电项目。该合同属于公司日常经营合同,无需提交董事会或股东会审议。合同履行期间预计将对公司业绩产生积极影响,但受交货批次及验收时间影响,对2026年当期业绩的具体影响存在不确定性。
股权变动
【鼎龙股份:拟剥离通用打印耗材终端业务】
鼎龙股份(300054.SZ)公告称,公司拟通过出让两家并表子公司控股权的方式剥离通用打印耗材终端业务。公司将持有的珠海名图超俊60%股权以1.2亿元转让,持股比例降至40%;将持有的北海绩迅15%股权以7275万元转让,持股比例降至44%,两家公司将不再纳入合并报表范围。本次交易预计收回净现金近4.4亿元,旨在聚焦半导体材料核心主业,优化资源配置,提升盈利质量及长期可持续发展能力。
增减持&回购
【裕同科技:拟2亿至4亿元回购股份用于员工持股或股权激励】
裕同科技(002831.SZ)公告称,公司拟以集中竞价交易方式回购公司股份,回购金额不低于2亿元且不超过4亿元,回购价格不超过50.35元/股。按上限测算,预计回购股份数量约为794万股,约占总股本的0.86%;按下限测算,预计回购股份数量约为397万股,约占总股本的0.43%。本次回购股份将全部用于员工持股计划或者股权激励,实施期限为自董事会审议通过之日起12个月内,资金来源为自有资金和/或自筹资金。
【耀皮玻璃:股东中国复材拟减持不超3%股份】
耀皮玻璃(600819.SH)公告称,持股5%以上股东中国复合材料集团有限公司依据自身战略规划和经营发展需要,计划于2026年4月27日至2026年7月26日期间,通过集中竞价和大宗交易方式减持不超过公司总股本的3.00%,即约2930.27万股。其中,集中竞价减持不超过1.00%(约976.76万股),大宗交易减持不超过2.00%(约1953.51万股)。
经营&业绩
【燕京啤酒:一季度净利同比预增55%-65%】
燕京啤酒(000729.SZ)公告称,预计2026年第一季度归属于上市公司股东的净利润为2.56亿元至2.73亿元,比上年同期增长55%至65%。报告期内,公司延续高质量发展态势,坚持价值引领,加速推进高端化进程,大单品U8保持双位数高增速。
【松霖科技:一季度净利同比预增100%-142%】
松霖科技(603992.SH)公告称,预计2026年第一季度实现归属于上市公司股东的净利润9100万元到11000万元,同比增加100.20%到141.99%。报告期内,受益于公司越南生产基地产能投放及新项目推进,公司业务持续向好。
【招商公路:2025年净利润同比下降13.38% 拟10派3.73元】
招商公路(001965.SZ)发布2025年年度报告,实现营业收入133.60亿元,同比增长5.11%;归属于上市公司股东的净利润为46.10亿元,同比下降13.38%。公司计划以6,795,094,992股为基数,向全体股东每10股派发现金红利3.73元(含税),不送红股,不以公积金转增股本。
【长安汽车:3月汽车销量同比增长1.05%】
长安汽车(000625.SZ)发布3月份产、销快报,3月销量27.09万辆,同比增长1.05%,其中自主品牌销量23.36万辆,同比增长0.2%;新能源汽车销量8.98万辆,同比增长3.18%。
融资&定增
【神州细胞:筹划发行H股股票并在香港联交所上市】
神州细胞(688520.SH)公告称,公司于2026年4月2日召开第三届董事会第六次会议,审议通过了关于公司发行H股股票并在香港联合交易所有限公司上市的议案。为打造国际化资本运作平台,提升综合竞争力,公司计划发行境外上市股份(H股)并申请在香港联交所主板挂牌上市。本次事项尚需提交股东会审议,并取得证监会、香港证券及期货事务监察委员会和香港联交所等相关监管机构的批准或备案。目前具体细节尚未确定,实施具有重大不确定性,公司将及时履行信息披露义务。
【博迁新材:拟启动境外发行H股并在港上市筹备工作】
博迁新材(605376.SH)公告称,公司于2026年4月2日召开第四届董事会第三次会议,审议通过了《关于授权公司管理层启动公司境外发行股份(H股)并在香港联合交易所有限公司上市相关筹备工作的议案》。为优化资本结构及拓展融资渠道,公司拟在境外发行股份(H股)并在香港联交所主板挂牌上市。目前董事会已授权管理层启动前期筹备工作,具体细节尚未确定。
合同&项目中标
【东安动力:一季度获31项定点协议】
东安动力(600178.SH)公告称,公司2026年一季度新市场开发共获取13家企业的31项新市场《定点协议》,全新开发客户4家。上述项目预计生命周期为5-10年,总销量预计280万台,其中涉及新能源新市场项目6项,规划销量预计260万台。公司签署上述《定点协议》,巩固了公司在传统动力、新能源混动等领域行业的市场地位,对公司发展具有重要意义。上述项目预计对公司未来年度的营业收入和经营效益产生积极影响。
【莎普爱思:以7100万元受让近视治疗专利】
莎普爱思(603168.SH)公告称,公司与温州医科大学附属眼视光医院、周翔天教授签署《技术转让(专利权)合同》,以7100万元及后续销售提成受让“一种采用SPAS-26021治疗近视的方法”的10项核心专利及相关权益。其中首付款为800万元,开发里程碑费用合计6300万元,中国大陆地区销售提成为不超过年销售额的2%。本次交易不构成关联交易或重大资产重组,短期内对公司经营业绩无重大影响,但有助于丰富公司眼科产品线。
股价异动
【20CM三连板星辉环材:九识智能承诺在本次股权转让完成后36个月不以任何方式谋求公司控股权或实际控制权】
星辉环材(300834.SZ)发布股票交易异常波动公告称,公司实际控制人陈雁升、陈冬琼、陈创煌及其一致行动人陈粤平分别与Zelos HK及江苏九识签订股份转让协议,约定陈冬琼将其所持公司股东星辉香港51%的股权转让予Zelos HK;陈雁升、陈创煌及陈粤平将其合计所持公司控股股东星辉控股45%的股权转让予江苏九识。本次权益变动不会导致公司控股股东、实际控制人发生变化。九识智能承诺,在本次股权转让完成后36个月,不以任何方式谋求上市公司控股权或实际控制权,不存在向上市公司注入资产的计划。本次权益变动尚需九识智能有权决策机构审批并履行工商变更登记等手续,是否能够最终完成尚存在不确定性。公司将根据后续进展情况及时履行相关信息披露义务,敬请广大投资者注意投资风险,谨慎投资。
其他
【百洋医药:商业化药品锝佩昔瑞特加肽注射液获批上市】
百洋医药(301015.SZ)公告称,公司全资子公司百洋智合与吉伦泰签订商业化合作协议,获得合作药品锝[99mTc]佩昔瑞特加肽注射液的独家商业化权益。近日,国家药监局批准该药品上市许可申请,可生产销售。放射性药品锝[99mTc]佩昔瑞特加肽注射液是以整合素为靶点的放射性药物,是我国第一个自主研发的核医学1类创新药、全球首个用于SPECT显像的广谱肿瘤显像剂,解决了SPECT影像技术用于肿瘤显像诊断、分期和疗效监测的瓶颈问题。
【阳光诺和:ABA001注射液获临床试验批准拟申报适应症为高血压】
阳光诺和(688621.SH)公告称,公司及全资子公司北京阿尔纳科技有限公司近日收到国家药品监督管理局签发的《药物临床试验批准通知书》,公司在研项目ABA001注射液的临床试验申请获得批准。ABA001注射液为1类创新药,拟申报适应症为高血压。该药属于靶向血管紧张素原(AGT)的siRNA药物,通过干扰沉默机制阻断AGT蛋白合成,从而降低血压。非临床研究表明其具有长效降压潜力,有望实现每3个月或半年给药一次。公司提示,药品研发周期长、环节多,存在不确定性风险,敬请投资者谨慎决策。