继年初发布巨额亏损预警后,央企中国电科旗下的易华录(SZ300212,股价10.74元,市值77.32亿元)再次曝出财务困境。4月2日晚间,易华录发布公告,披露公司及两家子公司累计未能清偿到期债务合计6348.17万元,占公司2024年度经审计净资产的8.71%。
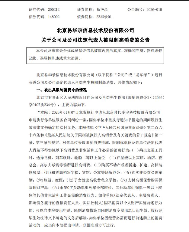
然而,债务逾期只是公司经营困境的冰山一角。3月20日,公司公告称,因一起服务合同纠纷未能履行给付义务,公司及法定代表人肖益已被法院出具《限制消费令》。

图片来源:易华录公告 超6300万元债务逾期将加快回收应收账款自救
截至4月2日,易华录及子公司成都金易数据湖信息技术有限责任公司、天津华易智诚科技发展有限公司累计未能清偿到期债务合计6348.17万元。
公告详细列出了14笔逾期债务的具体情况。涉及债权人包括北京银行股份有限公司中关村分行、中广核国际融资租赁(天津)有限公司、中航国际融资租赁有限公司、中国建设银行股份有限公司天津津南支行等。其中,逾期最早的一笔款项到期日为2026年2月13日,金额达940.18万元。

图片来源:易华录公告
对于此次债务逾期,易华录在公告中表示,公司将持续与债权人进行积极协商,制定相关应对方案,争取尽快与债权人就债务解决方案达成一致意见。同时,公司计划通过加强成本控制、加快应收账款回收等方式全力筹措偿债资金,以尽快解决债务逾期问题。
公告提示,上述债权人可能采取包括但不限于冻结资产等财产保全措施,公司可能因此需支付相关违约金等费用,以及面临诉讼、仲裁等风险。
事实上,易华录的现金流紧张状况在其财务报告中早有体现。
截至2025年三季度末,公司经营活动产生的现金流量净额为-2.16亿元,筹资活动产生的现金流量净额为-4.94亿元;公司的货币资金为4.20亿元,而同期短期借款高达32.52亿元,长期借款为13.68亿元。2025年业绩预告显示,易华录预计净资产由正转负,面临被实施退市风险警示的处境。
连续三年陷入巨亏公司及法定代表人被“限高”
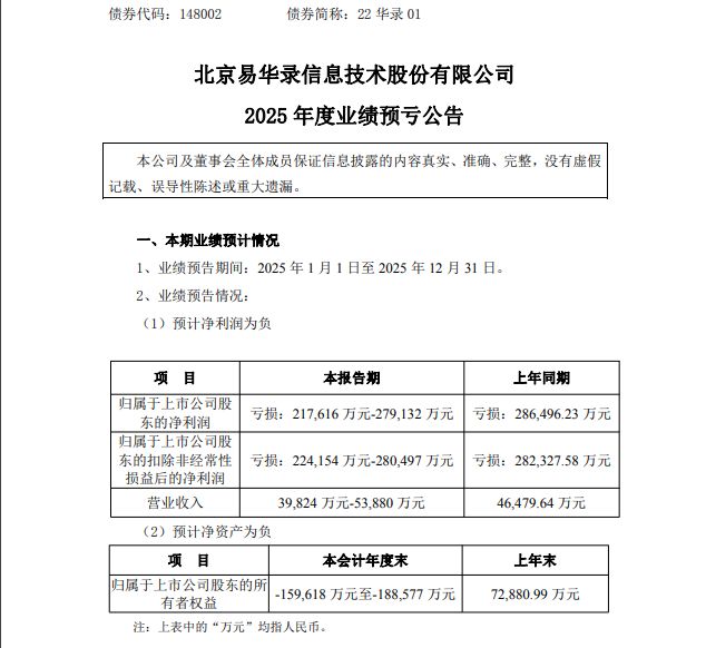
相比债务逾期的燃眉之急,易华录面临的更大危机在于其自身的经营状况和资产质量。易华录发布的2025年度业绩预告显示,公司预计2025归母净利润将亏损21.76亿元至27.91亿元,将连续第三年陷入巨亏。2023年及2024年,易华录分别出现净亏损18.90亿元和28.65亿元。三年累计亏损预计高达 69.31亿元至75.46亿元。

图片来源:易华录公告
对此,公司给出的主要解释是,因公司财务费用等固定支出较大,尚未实现经营扭亏;同时,对数据湖业务相关资产、部分经营情况发生变化的参股投资等进行减值测试,根据测试结果计提资产减值准备。
数据湖业务曾是易华录近年来重点转型的方向。自2017年起,公司依托政务大数据底座,在全国范围内建设数据湖,以期实现数据的“收、存、治、用、易”全生命周期管理。然而,这项曾被寄予厚望的业务,如今却成了拖累公司业绩的沉重包袱。
资金压力引发连锁反应,除前述债务逾期问题之外,据易华录3月20日公告,因与北京时代凌宇科技股份有限公司的服务合同纠纷,公司未按期支付214万元合同款及诉讼费,法院已对公司及法定代表人肖益采取限制消费措施。公司称,此事暂未对日常经营和财务状况产生重大影响,正积极沟通处理。