刘慈欣担任《鸣潮》世界观架构师?库洛游戏公告澄清
来源:南方都市报
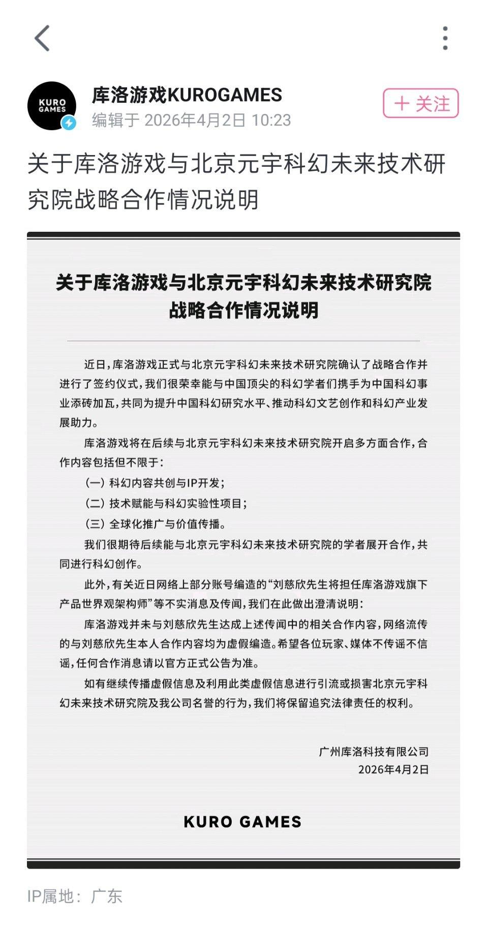
4月2日,针对网上关于“刘慈欣担任《鸣潮》游戏世界观架构师”的传闻,广州库洛科技有限公司(以下简称“库洛游戏”)正式发公告澄清,“网络流传的与刘慈欣先生本人合作内容均为虚假编造”。
据悉,3月27日,2026中国科幻大会在北京石景山首钢园开幕。活动现场,库洛游戏CEO李松伦与《三体》作者刘慈欣同台对话。同时,由刘慈欣担任院长的北京元宇科幻未来技术研究院与库洛游戏完成战略签约仪式。随后,网传消息称,刘慈欣将担任库洛游戏旗下《鸣潮》等产品世界观架构师。
针对此事,4月2日,库洛游戏正式发布说明,宣布与北京元宇科幻未来技术研究院未来将在“科幻内容共创与IP开发”“技术赋能与科幻实验性项目”以及“全球化推广与价值传播”等方面展开深度共创。同时,库洛游戏在声明中表示,网传“刘慈欣将担任库洛游戏旗下产品世界观架构师”等消息为不实传言,“网络流传的与刘慈欣先生本人合作内容均为虚假编造”。

针对公告内容,南都N视频记者联系了库洛游戏,截至发稿时,库洛游戏未作出回应。
公开资料显示,北京元宇科幻未来技术研究院于2022年成立,由刘慈欣任院长,王晋康(中国科幻界殿堂级作家)任名誉院长,聚焦科幻研究、产业融合与科普教育的国家级产学研科幻研究机构,郭帆(《流浪地球》导演)等行业领军人物深度参与。
库洛游戏是2017年成立于广州的二次元精品游戏研发商,主打原创IP与高品质动作手游。旗下游戏《战双帕弥什》《鸣潮》,凭借精良制作与长线运营在海内外收获高人气。公司曾获腾讯战略投资,现已跻身国内二次元游戏头部厂商,是广州游戏产业的重要标杆企业。
郑重声明:用户在财富号/股吧/博客等社区发表的所有信息(包括但不限于文字、视频、音频、数据及图表)仅代表个人观点,与本网站立场无关,不对您构成任何投资建议,据此操作风险自担。请勿相信代客理财、免费荐股和炒股培训等宣传内容,远离非法证券活动。请勿添加发言用户的手机号码、公众号、微博、微信及QQ等信息,谨防上当受骗!
评论该主题
帖子不见了!怎么办?作者:您目前是匿名发表 登录 | 5秒注册 作者:,欢迎留言 退出发表新主题
温馨提示: 1.根据《证券法》规定,禁止编造、传播虚假信息或者误导性信息,扰乱证券市场;2.用户在本社区发表的所有资料、言论等仅代表个人观点,与本网站立场无关,不对您构成任何投资建议。用户应基于自己的独立判断,自行决定证券投资并承担相应风险。《东方财富社区管理规定》