4月3日,多家上市公司发布投资者关系活动记录表公告,披露各自与机构之间的业务交流内容,其中透露出公司业务布局的诸多进展与亮点。
鼎龙股份:已有3款ArF、KrF光刻胶产品进入稳定批量供应阶段
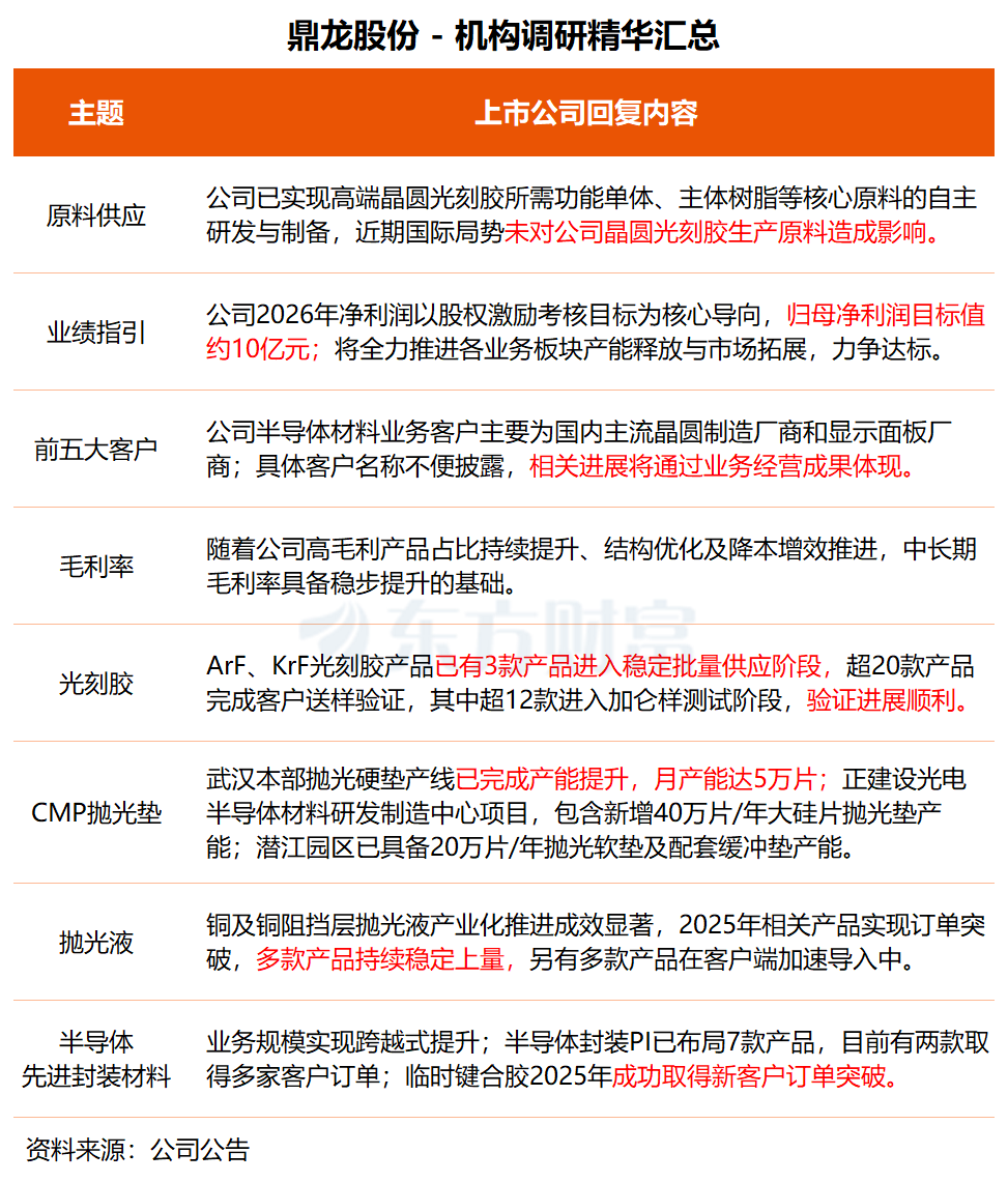
鼎龙股份昨日下午举行业绩说明会,在与投资者交流中,公司透露,公司ArF、KrF光刻胶产品已有3款产品进入稳定批量供应阶段,超12款进入加仑样测试阶段,验证进展顺利。
“2025年公司半导体材料新增客户及验证转量产数量均实现稳步增长,多款核心产品在多家晶圆厂、面板厂完成认证并批量供货。”鼎龙股份称,公司今年将持续做好高端晶圆光刻胶业务的市场推广和生产上量工作,努力推动高端晶圆光刻胶产品收入增长。
CMP抛光垫业务方面,截至一季度末,鼎龙股份武汉本部抛光硬垫产线已完成产能提升,月产能达5万片,产能利用率随订单增长而持续提升。关于大硅片专用抛光垫产能,公司正建设光电半导体材料研发制造中心项目,包含新增40万片/年大硅片抛光垫产能,重点适配大尺寸硅片、第三代半导体等新兴领域需求。潜江园区已具备年产20万片抛光软垫及配套缓冲垫产能,当前处于有序爬坡阶段,同步匹配先进封装、大硅片等细分领域需求增长。
在半导体显示材料领域,年产1000吨PSPI产线已实现稳定批量供货,年产800吨YPI二期项目已完工进入试运行,正有序开展工艺优化与产能爬坡,为后续柔性OLED市场需求增长预留了充足弹性空间。
在高端晶圆光刻胶业务方面,公司浸没式ArF及KrF晶圆光刻胶业务稳步推进、加速突破,在国内实现“全制程”与“全尺寸”覆盖。产品开发及市场拓展方面,公司已布局超30款高端晶圆光刻胶,超20款产品完成客户送样验证,其中超12款进入加仑样测试阶段,验证进展顺利。已有3款产品进入稳定批量供应阶段,同时成功开拓多家新客户并同步开展产品验证,客户结构持续优化,商业化进程显著加快。

鼎龙股份是国内领先的关键大赛道领域中各类核心创新材料的平台型公司,目前重点聚焦半导体创新材料领域中:半导体制造用CMP工艺材料和晶圆光刻胶、半导体显示材料、半导体先进封装材料三个细分板块,并持续在其他相关大应用领域的创新材料端进行拓展布局。
2025年,公司实现营收36.60亿元,同比增长9.66%;扣非净利润6.78亿元,同比增长44.53%;拟每10股派现1元(含税)。今年一季度,公司归母净利润预盈2.4亿至2.6亿元,同比大增70.22%至84.41%。
机构研报指出,公司作为国内领先的“卡脖子”创新材料平台公司,以CMP抛光垫为基,持续拓展和丰富业务布局,驱动公司业绩增长。随先进制程与先进存储相继进入扩产上行周期,公司或将持续受益。鼎龙股份今日收涨4.67%。
鼎通科技:液冷产品已小批量交付 今年将新增三条产线
鼎通科技近日接受东方资产、大成基金、天风证券等多家机构调研。
在调研中,鼎通科技表示,公司液冷产品已于2025年春节前启动小批量交付,因针对客户开发的液冷产品料号较为丰富,当前小批量交付的订单数量较多。
“公司计划于今年增设三条液冷产线,并在二、三季度完成部署,产能方面不存在问题。”鼎通科技表示,随着行业对高密度算力需求的持续提升,液冷技术凭借高效散热优势,市场渗透率有望逐步提高。公司将根据下游需求的实际变化灵活调整生产计划,确保产品供应及时响应市场动态;同时持续投入研发,优化液冷产品的性能与成本,以增强自身竞争力。
据鼎通科技介绍,公司目前第二条液冷产线正在筹备中,进度较此前规划有所加快;第三、四条产线计划于今年6月启动建设。
高速连接器方面,公司112G及224G产品二季度需求持续上升,当前订单较此前更为饱和,客户已要求公司在二季度增设产线,推进扩产准备工作。448G产品项目目前主要聚焦于背板连接器产品。
关于汽车业务,鼎通科技表示,公司今年汽车业务将以BMS项目为核心,受原材料价格上涨影响,国内汽车业务面临较大压力,公司将对国内汽车业务采取维稳发展策略。

鼎通科技是一家专注于研发、生产、销售高速通讯连接器及其组件和汽车连接器及其组件的高新技术企业。2025年,公司实现营收15.88亿元,同比增长53.89%;归母净利润2.41亿元,同比大增117.99%;拟每10股派现4元(含税)。
国海证券最新研报指出,受AI高速发展驱动,公司通讯连接器业务迎来量价齐升,凭借精密制造能力,公司已绑定头部客户,优势卡位。
二级市场方面,鼎通科技今日上涨3.71%,近5个交易日涨幅为16.89%。
