4月3日,郑州市人民政府发布郑州市2026年国民经济和社会发展计划。
其中提到,2026年的经济社会发展主要预期目标是地区生产总值增长5%以上,固定资产投资增长5%左右,规上工业增加值增长8.5%左右,社会消费品零售总额增长5.5%左右,一般公共预算收入增长2%,进出口稳中提质,居民收入增长与经济增长同步。
着力推进郑州新郑国际机场三期扩建工程预可研获批,加快新建郑州南站及相关工程主体建设,上半年完成大机检修基地和焊轨基地拆迁还建工程。
支持郑商所提升对苯二甲酸(PTA)、棉花等大宗商品“郑州价格”影响力。
加快推广“跨境电商+线下自提”模式,创新“跨境电商+产业带”等模式,全年新增海外仓20万平方米以上,跨境电商交易额达到1800亿元以上。
支持蜜雪冰城启动建设“雪王”城市主题乐园,加快大上海城等二次元改造,鼓励好想你、巴奴、三全等本土知名品牌高端化、精品化、国际化发展,扩大郑州消费品牌国际知名度和影响力。
加快郑州人工智能计算中心二期等项目建设,重点培育智能终端、智能网联汽车、智能传感器、智能装备等优势产业,聚力打造千亿级人工智能产业集群。
基础设施领域力争完成投资700亿元以上,开工建设郑开大道智慧化改造等项目,加快建设郑州南站及相关工程等重大项目
房地产领域力争完成投资2000亿元以上,加快普罗城西苑、柳林城中村改造安置区等在建工程进度。
进一步抓好抓实民间投资,持续面向民间资本开展项目推介活动,规范实施政府和社会资本合作(PPP)新机制。
郑州市2026年国民经济和社会发展计划
一、2025年国民经济和社会发展计划执行情况
2025年是“十四五”规划收官之年,也是“十五五”规划谋篇布局之年。一年来,在以习近平同志为核心的党中央坚强领导下,全市上下认真落实党中央、国务院和省委、省政府各项决策部署,聚焦省委“1+2+4+N”目标任务体系,强化“挑大梁、走在前”的责任担当,全面深化“三标”活动,认真执行市十六届人大三次会议审议通过的国民经济和社会发展年度计划,着力稳就业、稳企业、稳市场、稳预期,推动高质量发展与高效能治理取得显著成效,国家中心城市现代化建设迈出坚实步伐,经济发展整体呈现出“稳中有进、稳中提质”的良好态势。初步核算,全市地区生产总值突破1.52万亿元、增长5.4%。规上工业增加值增长9%、增速居9个国家中心城市首位,增速高于全国3.1个、全省0.6个百分点,社会消费品零售总额增长5%,一般公共预算收入增长2.3%。
同时,全市发展依然面临有效投资支撑不足、产业核心竞争力不强、消费潜力尚未充分释放等困难挑战。郑州将积极应对发展中、转型中的问题,坚定信心、用好优势、应对挑战,不断巩固拓展经济稳中向好势头。
二、2026年经济社会发展的总体要求和主要预期目标
2026年是实施“十五五”规划的开局之年,经济社会发展要求高、挑战多、任务重,开局关乎全局。做好2026年经济工作,总体要求是以习近平新时代中国特色社会主义思想为指导,深入贯彻党的二十大和二十届历次全会精神,全面落实中央、省委、市委经济工作会议精神,完整准确全面贯彻新发展理念,坚持稳中求进工作总基调,积极融入服务新发展格局和全国统一大市场建设,聚焦市委“1+7+7+7”工作部署,深入开展“三标”活动,持续扩大内需、优化供给,做优增量、盘活存量,因地制宜发展新质生产力,更好统筹发展和安全,稳中求进、稳中增效、稳中提质,推动经济实现质的有效提升和量的合理增长,确保“十五五”良好开局。
2026年的经济社会发展主要预期目标是地区生产总值增长5%以上,固定资产投资增长5%左右,规上工业增加值增长8.5%左右,社会消费品零售总额增长5.5%左右,一般公共预算收入增长2%,进出口稳中提质,居民收入增长与经济增长同步。
三、2026年国民经济和社会发展主要任务和措施
2026年,郑州将持续深入贯彻国家、省决策部署,全面落实经济工作的总体要求,在融入和服务全国统一大市场上走在前,在推动高质量发展上挑大梁,在实施高效能治理上作示范,在推动文化繁荣兴盛上显特色,在污染防治和绿色低碳转型上求突破,持续为郑州国家中心城市建设蓄势增能,推动中国式现代化建设郑州实践取得更好成效。
(一)强化市场循环畅通,积极融入和服务全国统一大市场建设
持续破除阻碍全国统一大市场建设的卡点堵点,以硬联通筑基、软联通破壁、数字化赋能、市场化破题,在全国发展大局中突出优势、彰显作为。
一是聚力重点任务攻坚突破。制定实施2026年融入服务全国统一大市场工作要点,谋划提出新一轮重点攻坚任务安排。全面落实公平竞争审查制度,有序清理和废除妨碍统一市场和公平竞争的存量政策措施,深入开展市场准入负面清单制度组织实施工作。推进招投标领域改革,完善招投标制度规则,确保符合条件的要素资源在公共资源交易平台应入尽入,持续完善公共资源交易“智能招投标”系统功能,加强公共资源交易协同监管。加快形成协同高效的市场基础设施网络,带动商品服务高效自由流动。
二是聚力循环枢纽提级增能。依托郑州空港、陆港“两型”国家物流枢纽,强化“四港联动”,着力推进郑州新郑国际机场三期扩建工程预可研获批,加快新建郑州南站及相关工程主体建设,上半年完成大机检修基地和焊轨基地拆迁还建工程。推动物流业和制造业深度融合,探索“物流枢纽+产业集群”协同发展模式,推动交通区位优势加快向枢纽经济优势转变。支持郑商所提升对苯二甲酸(PTA)、棉花等大宗商品“郑州价格”影响力。
三是聚力循环支点强基筑垒。复制推广郑州—卢森堡双枢纽模式,办好第三届郑州—卢森堡“空中丝绸之路”国际合作论坛。强化郑州—吉隆坡双枢纽,推进沙特等双枢纽合作,新增国际航线5—8条,机场货邮吞吐量达到110万吨。积极申建郑州国际陆港进口肉类、水果、木材等指定监管场地综合查验试点,做优中欧班列线路,打造空港枢纽卡班中心并创建国内首个国际公路运输公约(TIR)协会,拓展至长三角、粤港澳的高铁快运。加快推广“跨境电商+线下自提”模式,创新“跨境电商+产业带”等模式,全年新增海外仓20万平方米以上,跨境电商交易额达到1800亿元以上。新开“海铁联运”线路2条,稳定开行郑州至青岛、连云港、宁波等沿海港口海铁联运班列。
四是聚力要素配置改革提效。深入实施《河南省人民政府关于印发〈郑州市要素市场化配置综合改革试点工作方案〉的通知》(豫政〔2025〕28号),加快完善“1+7+N”工作方案,推动技术、土地、人力资源、数据、资本、资源环境等要素高效流转配置。强化技术要素对经济社会发展的引领带动作用,提升土地要素配置效能,完善多元化土地供应机制,深化农村集体经营性建设用地入市改革。探索构建公平合理、顺畅有序的人力资源要素流动格局。完善数据产权、流动交易、收益分配和安全治理等制度体系,积极推进国家数据流通利用基础设施试点和国家城市可信数据空间创新发展试点建设。构建全周期金融服务体系,打造无抵押、纯信用的“科技人才贷”郑州品牌。着力健全资源环境要素市场化配置体系。围绕新产业、新消费、新文化等领域,谋划一批综合性和牵引性强、能够推动各类要素资源统筹配置的改革任务。
(二)强化科技创新引领,加快建设教育科技人才一体实践中心
坚持产学研协同创新,持续推进科技创新和产业创新深度融合,以科技创新引领新质生产力发展,为高质量发展注入强劲动能。
一是推进教育科技人才一体发展。持续优化高等教育布局,继续支持郑州大学、河南大学“双一流”建设。探索财政资金“拨投结合”等多元投入模式,推动一流大学(科研机构)郑州研究院改革改制。围绕国家战略需求和产业发展痛点,集中力量攻克一批“卡脖子”技术和产业共性技术。全面推动职务科技成果“赋权+单列”改革,创新推行专利“先试用后转化”模式,力争全年技术合同成交额突破1100亿元。持续实施“郑聚英才计划”和青年创新创业行动,构建“优秀青年—领军人才—顶尖人才”全周期支持链条,遴选支持优秀青年项目60个以上;推进外国人才服务保障综合配套改革试点建设,全年引进外国人才300人以上。扎实开展产教融合国家试点,推动校企深度对接,建强市域产教联合体和行业产教融合共同体,畅通教育科技人才良性循环。
二是扎实推进高端创新平台建设。高标准推动中原科技城“三合一”融合发展,加快中原医学科学院建设,深化与哈尔滨工业大学等一流大学合作建设高等研究院,加速郑州产业技术创新研究院建设。全力推进超短超强激光平台等重大科技基础设施建设,力争纳入国家大科学装置序列。重点支持高性能工具、关键金属选冶与高纯制程等17家全国重点实验室承担国家重点任务,助力嵩山、神农种业等实验室冲刺国家实验室、实验室基地。分批次实施市级重点实验室优化重组,提升平台协同创新效能。
三是培育高水平创新主体。构建“科技型中小企业—高新技术企业—行业龙头企业”梯次培育体系,支持龙头企业牵头创建创新联合体。全面落实税收优惠、认定奖励等政策,推荐优质企业进入省级瞪羚企业培育范畴。鼓励顶尖高新技术企业承接重大科技项目,培育一批具有全国竞争力的行业龙头企业,带动创新主体集群整体跃升。入库国家科技型中小企业8000家以上。
四是营造一流创新生态。提升研发投入质效,构建多元化投入体系,推行企业研发经费激励政策。强化创业孵化基地动态管理,重点扶持5—8家科技型在孵企业。强化知识产权布局引导与研发管理规范化指导,助力企业夯实创新发展根基。扎实推进“郑科贷”“郑科保”“郑创汇”等金融赋能举措,全面推广企业创新积分制,构建政府引导、企业主导、保险公司参与的多方协同科技保险合作机制。
(三)强化实施扩大内需战略,推动经济平稳健康发展
持续扩大内需、优化供给,做优增量、盘活存量,通过供需两侧协同发力,推动形成消费和投资相互促进的良性循环,为经济高质量发展注入持久动力。
一是狠抓重大项目建设推进。坚持要素跟着项目走鲜明导向,全周期保障重大项目建设,推动省市重点项目完成投资2000亿元,力争固定资产投资完成5300亿元以上。工业领域完成投资1500亿元以上,加快推进富联裕展5G智能终端精密机构件项目、奥克斯智能空调基地等一批续建项目,开工建设智己汽车二期、海康威视等项目;基础设施领域力争完成投资700亿元以上,开工建设郑开大道智慧化改造等项目,加快建设郑州南站及相关工程等重大项目;房地产领域力争完成投资2000亿元以上,加快普罗城西苑、柳林城中村改造安置区等在建工程进度。进一步抓好抓实民间投资,持续面向民间资本开展项目推介活动,规范实施政府和社会资本合作(PPP)新机制。
二是全面激发消费潜能。深入实施提振消费专项行动,扩大优质商品和服务供给,打造城市消费新地标,扎实推进“两圈一街”建设,开业运营胖东来郑州店、麦德龙新店,建成二七万象城二期,加快推进山姆会员店、弘坊等项目建设。围绕“首发经济、多元化服务消费场景、优质资源与IP跨界融合”三个方向,建设郑州国际会展中心首发中心,支持蜜雪冰城启动建设“雪王”城市主题乐园,加快大上海城等二次元改造,鼓励好想你、巴奴、三全等本土知名品牌高端化、精品化、国际化发展,扩大郑州消费品牌国际知名度和影响力。高质量办好第七届“醉美·夜郑州”消费季,打造一批多业态融合发展的夜间消费目的地,全年开展促消费活动1000场以上,推动10家百亿级商品交易市场品牌化、特色化提升。提质文旅消费,支持中岳嵩山、黄帝故里创建5A级旅游景区,推动商都历史文化片区5A级旅游景区标准建设工作,力争全年接待游客超1.9亿人次,旅游总收入突破2300亿元。深化“赛事+”融合发展,推动体育赛事活动进景区、进街区、进商圈,打造2—3个文体商旅联动示范项目。
三是积极争取政策性资金。聚焦国家政策和重大战略导向,把握中央预算内投资、地方政府专项债券、新型政策性金融工具等申报契机,不断加大项目谋划力度、增大储备存量,推动已储备的3709个政策性资金项目最大限度争取资金支持,力争全年政策性资金总规模全省占比达到20%。按照国家、省有关要求做好中央预算内投资、超长期特别国债、专项债券资金支付,确保已批政策性资金项目尽快开工建设、加快进度,形成更多实物工作量。
四是切实抓好招商引资工作。持续开展“全员招商”,完善以基金招商为主体的市场化招商体系,在长三角、粤港澳大湾区举办2场以上高规格专题推介会,组织京津冀、成渝等国内重点区域专题招商,办好第十六届河南投洽会、第十四届中博会、全球豫商大会等外经贸活动。深化产业链招商,聚焦20条重点产业链,在国内重点区域谋划开展系列“小、精、专”产业对接活动,鼓励区县(市)分批次走出去,力争长城网中部区域中心、七猫文化河南区域总部等一批重点项目签约落地。确保新签约项目总额达到8500亿元、新开工项目总额达到6200亿元。
五是强化预期管理。协同推进政策实施和预期引导,保持政策稳定性和连贯性,增强市场主体信心,营造稳定、可预期的政策环境。科学谋划实施“十五五”规划,编制完成“十五五”规划纲要草案,高效推动33项专项规划编制工作,确保年底前全部印发实施。精准有力实施经济运行调控,加快提升经济运行监测平台智能化分析能力。持续开展宏观政策取向一致性评估工作,切实增强宏观政策取向一致性和有效性。
(四)强化实体经济根基,加快建设现代化产业体系
坚持把发展经济的着力点放在实体经济上,统筹锻长板、补短板、强基础,系统推进产业链优化升级、数智技术融合赋能、现代服务业协同发展,全力构建以先进制造业为骨干的现代化产业体系。
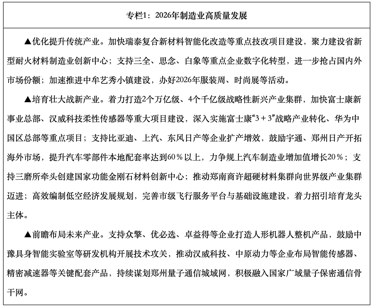
一是加快制造业高质量发展。聚焦国家新型工业化示范区建设,深度对接国家新一轮重点产业链高质量发展行动,优化重点产业链群培育机制。着力推进龙头企业扩张、高成长企业跃升、专精特新企业提质、重点工业产品出海等重点任务,力争新增规上工业企业250家、制造业单项冠军企业1家以上、百亿级工业企业2家。持续实施“一县一主链”行动,争取新培育5个省级以上产业集群,巩固提升2个国家级战略性新兴产业集群和2个中小企业特色产业集群。深入实施传统汽车、装备制造、铝工业、食品制造、服装家居、耐材建材等传统产业提质升级行动,焕发传统产业新优势。加大对新一代信息技术、新能源、高端装备、超硬材料、智能传感器等战略性新兴产业支持,整车产量突破150万辆、新能源汽车产量突破100万辆。聚焦具身智能、氢能与新型储能、生物制造、量子科技、新一代信息网络等重点领域,提速建设5个省级未来产业先导区,全年建设未来产业特色园区15个以上,力争未来产业规模达2500亿元。

二是加力推进“人工智能+”行动。加快建设全市工业互联网公共服务平台,实施重点智能化改造项目200个,新增省级以上智能工厂(车间)30个以上。支持宇通、阿帕斯等主体开展人工智能应用算法创新,发布一批标杆型垂直模型。依托郑州市人工智能创新发展联盟,拓展机器视觉、语音识别等技术在检验检测、智能仓储等场景的规范化应用。加快郑州人工智能计算中心二期等项目建设,重点培育智能终端、智能网联汽车、智能传感器、智能装备等优势产业,聚力打造千亿级人工智能产业集群。
三是促进数字经济和实体经济深度融合。深化拓展“数据要素×”行动,支持郑州数据交易中心建设国家级数据交易场所,聚力建设数据开放互联试点。支持万兆光网试点建设,有序加快5G-A商用进程。推动国家超算郑州中心等提质扩容,加大与中科曙光合作力度,积极融入全国一体化算力网络。全面推进国家数据产业集聚区等试点建设,加快构建数据要素流通生态体系,打造一批“数据+园区+产业”的深度应用场景。推动国家区块链网络河南枢纽等重大项目提质增速,力争区块链产业园总营收超20亿元,全市数字经济增速保持在15%以上。
四是实施服务业扩能提质行动。完善郑州龙湖金融岛、龙子湖基金岛产业生态,争创金融资产投资公司直接股权投资试点,“郑好融”授信额度突破1500亿元,全市贷款余额完成4.3万亿元。布局9大微短剧产业园区建设,争取中国(郑州)网络视听产教融合示范园项目落地。设立“微短剧出海服务窗口”,争创全国微短剧出海示范基地,持续扩大“竖屏郑州”品牌影响力。做大做强郑州国际车展等展会,全年举办展览总面积370万平方米以上。新增A级以上物流企业10家。加速创建国家“两业融合”试点城市,积极打造全国重要的鸿蒙产业生态创新高地。
五是着力推进都市农业强市建设。实施粮油单产提升行动,建设粮油高产示范区31万亩,改造新建高标准农田9.7万亩,确保全年粮食种植面积稳定在446万亩以上、产量保持在29亿斤以上。改造提升设施蔬菜约500亩,力争全年生猪出栏量达160万头。深入实施种业振兴“四大行动”,培育种业企业“雁阵梯队”。稳步推动大数据、物联网、人工智能与农业生产深度融合,广泛推广“农机云平台”和AI数字人“郑慧农”,加快建设现代农业智联体等项目。
六是加快场景培育和开放。建立健全场景清单动态管理机制,统筹推进全市场景资源挖掘培育和开放共享。聚焦人工智能、数字经济、低空经济等领域,因地制宜打造一批综合性重大场景、行业领域集成式场景和高价值小切口场景。着力推动场景资源有序开放和公平高效配置,形成“技术突破—场景验证—产业应用—体系升级”的良性循环。
(五)强化城乡融合与区域协调,提升城市能级和核心竞争力
加快转变城市发展方式,围绕“创新、宜居、美丽、韧性、文明、智慧”,大力推动城市结构优化、动能转换、品质提升、绿色转型、文脉赓续、治理增效,打造具有时代特征、中原特色、国际风采的现代化人民城市。
一是加快重大基础设施建设。全面推进农业路西延、新龙路、站北路工程,力争S2线新密站—奥体中心站段上位规划获批,启动轨道交通S3线(海滩寺至平原新区段)前期工作,谋划轨道交通S3线(海滩寺至新建郑州南站段)。大力推进郑州至洛阳、焦作至平顶山、郑州至少林寺等高速公路建设。全力推进南水北调中线观音寺调蓄工程、庙湾水库和七里河分洪工程建设,加快京襄水厂工程(一期)实施,持续开展城区居民用户供水提质改造工程等项目,全面提升水资源保障能力。
二是大力实施城市更新。高质量开展中央财政支持实施城市更新行动,加快完善“1+3+N”配套政策体系。以商都历史文化片区、高铁东站片区为重点,加快推动城市更新示范片区建设。聚焦“三区十片、两轴多带”城市更新空间布局,持续挖掘更新项目,新入库城市有机更新项目45个以上、力争完成投资1200亿元。
三是提升城市精细化管理水平。持续巩固专项治理成效,完成道路中小修50万平方米,打造“郑好停”示范区域33个,新建电动汽车公共充电设施3000个、公共停车泊位3万个。纵深推进供水改革,新建改造供水管网40公里,完成1万户自备井用户水源置换。加快燃气市场规模化整合,新建改造供气管网50公里,新发展天然气用户6.5万户。加快“引热入郑”市区配套项目建设,新增供热面积400万平方米。大力开展重点区域治乱攻坚,推进生活垃圾分类提质增效。
四是全面推进韧性安全城市建设。统筹城市防洪和内涝治理,加快贾鲁河流域防洪能力提升等工程建设,推进河医片区、京广路陇海路片区易涝点综合整治和熊耳河综合改造,构建“西拦、北排、东调、南下”防洪排涝新格局。加快构建完善“平急两用”功能体系,围绕“吃、住、行、医、集中承载”等核心应急功能实施升级改造。
五是着力推进乡村全面振兴。加快构建农业与二、三产业交叉融合的现代乡村产业体系。支持县域培育壮大优势产业、数实融合重塑传统产业优势,争取更多的县(市)进入全国百强县。深入推进农村客货邮融合发展,基本建成农村运输服务新模式。持续推动“四好农村路”高质量发展,实施新一轮农村公路提升行动。探索和美乡村建设新机制新模式,培育6个宜居宜业和美乡村先导区。壮大新型集体经济,多渠道促进农民增收,建立常态化防止返贫致贫机制。
六是引领现代化郑州都市圈建设。常态化落实郑开同城化联席会议机制和“五同一建”工作机制,持续推动郑开公共服务一体化提质扩面,争取中牟新区总体发展规划获批。推进郑开洛新能源汽车等重点产业带链式集群发展,加快建设上海交通大学郑州研究院等科技创新项目,着力形成有机一体、分工协作、优势互补的区域发展格局。深化跨区域联动合作,加强与济南都市圈、青岛都市圈的战略协同。
(六)强化改革开放突破,充分释放发展动能和活力
坚持改革引领、开放赋能,纵深推进重点领域改革,以高水平开放赢取竞争新优势,以深层次改革激发市场新动能,全面增强经济发展内生动力与核心竞争力。
一是持续优化营商环境。严格落实《民营经济促进法》和《郑州市人民代表大会常务委员会关于进一步优化营商环境的决定》,完善民营经济参与重大项目建设长效机制,培养更多有活力的市场主体。制定《2026年优化营商环境工作要点》,建立年度重点任务清单,加力推进清理拖欠企业账款行动。持续深化行政审批制度改革,拓展“高效办成一件事”覆盖面;提升“一网通办”深度,推动线上线下融合;初步建成“免证明城市”,新增“无感审批”事项200项以上。实现郑州都市圈更多高频事项“跨域办”。全面推行“扫码入企”和“综合查一次”制度,切实减轻企业负担。强化市信用平台“总枢纽”功能,实现信用数据统一处理、信用服务统一提供。支持“郑好融”征信公司打造国内一流数智金融信用服务平台。做好国家社会信用体系建设示范城市复评迎检工作,确保我市顺利通过复评。加大小微企业融资协调支持力度,强化银企对接,力争2026年小微企业融资实现授信4500亿元、放款4000亿元。
二是推进重点领域改革。谋划实施深化国资国企改革新举措,推进国有经济布局优化和结构调整,构建“一业一企一强”新格局。深化医药卫生体制改革,推动“三医”协同发展和治理。攻坚公立医院改革,确保顺利通过国家中期评估。推动医保改革再突破,积极推进医保基金与定点医疗机构即时结算、与药品耗材企业直接结算、与商业健康保险同步结算提质扩面。稳步有序推进文化、社会治理、养老、托育、事业单位、行业协会商会等改革。
三是打造开发区发展新格局。推动园区规划等机制创新,打造矩阵式园区布局。全面实施“管委会+公司”运营模式,进一步提升产业规划、资本运营等水平。实施开发区主导产业集群培育和提升工程,因地制宜确定各产业园区重点发展1—2个主导产业和1个新兴产业。争取全市三分之一以上开发区进入全省先进行列,郑州经开区、郑州高新区在全国全省同类开发区中实现晋位升级。
四是深入推进制度型开放。全面落实自贸试验区跨境服务贸易负面清单,推动自贸区郑州片区年度形成高质量制度创新成果30项以上。拓展自贸区郑州片区RCEP企业服务中心、移民服务中心功能,谋划建立郑州国际仲裁院,健全国际商事纠纷多元化解决机制。完善海外服务体系,建设海外综合服务港和线上出海平台。探索自贸区郑州片区与郑州航空港区、郑州经开综合保税区等一体化联动机制,推动“自贸试验区+联动创新区”双开放平台协同发展。
五是积极做好稳外资稳外贸工作。稳步扩大手机及电子信息产业、新能源汽车等优势产业进出口,积极拓展东盟、欧盟等多元国际市场,争取全年进出口规模超10亿元企业达到30家以上。支持巩义市围绕铝及铝加工业、郑州经开区围绕汽车及零部件、郑州高新区围绕新型材料加大国家外贸转型升级基地建设力度,力争全市高新技术产品出口比例达到60%以上。进一步提升“外贸贷”和出口退税资金池运行质量,发放贷款4亿元以上,加大出口信用保险支持力度,力争受益外贸企业达到1500家以上。
六是深化国际交流合作。用好240小时过境免签政策,推动离境退税商店达到100家。积极推进第四轮中欧区域案例地区建设,加快推动中德智能制造新能源模组实训中心等项目落地。加快缔结国际友好交流城市,吸引更多国际组织机构落户郑州。
(七)强化绿色低碳转型,着力建设宜居宜业宜游的美丽郑州
坚持“双碳”引领,协同推进降碳、减污、扩绿、增长,统筹优化产业、能源、交通运输结构,加快传统产业高端化、智能化、绿色化升级改造,以更大力度打好蓝天、碧水、净土保卫战,打造美丽中国先行区郑州样板。
一是深入推进黄河国家战略。落实黄河国家战略规划纲要及省建设幸福黄河三年行动方案,谋划梳理2026年重大项目清单,扎实推进大河村等重大考古遗址保护展示工程。加快邙岭—大堤黄河生态屏障带建设,实施黄河滩区分区治理示范工程。深化与沿黄城市的战略协同,共同推进沿黄生态廊道提质升级和环境污染联防联治。
二是积极稳妥推进“双碳”工作。全面实施碳排放总量和强度双控制度,建立健全碳排放预算管理制度,确保完成省定碳排放强度降低目标。强化“两高”项目管理,加大非电行业煤炭消费管控,推动重点耗煤企业入炉煤热值达5000大卡/千克。全力推进重点行业节能降碳改造,深化拓展“智慧环保”、工业领域碳中和平台等智能监管平台应用,实现单位工业增加值能耗下降4%以上。积极与郑州大学开展合作,推动碳收集、固碳技术率先落地应用。
三是持续推进污染防治攻坚。深入开展大气污染治理提质增效行动,强化重点企业和面源污染综合治理,确保空气质量排名在全国重点城市中稳步上升。持续推进水污染防治,深化南水北调保护区环境整治,推进工业园区污水处理设施补短板,加快地下水污染调查评价先导区建设,加强重点河流水环境治理和涉水排污监管,确保水质稳定达标、持续改善。扎实推进土壤污染防治,深化国家土壤污染防治先行区成果推广,开展非法倾倒处置固体废物专项整治行动,巩固提升受污染耕地安全利用水平,确保受污染耕地安全利用率保持100%。
四是加快建设新型能源体系。实施现役煤电机组“三改联动”,壮大风电、光伏等新能源规模,新增光伏装机30万千瓦,推动新增用电主要由新能源发电满足。加快建新变、中牟变等变电站及巩义后寺河、登封大熊山、荥阳环翠峪抽水蓄能电站项目建设,推动新型独立储能电站和源网荷储项目建设。积极争取新增外来清洁能源供应,力争全年引入外电280亿千瓦时,提升能源供应保障能力。
五是统筹推进美丽郑州建设。实施“公园+”融合工程,高质量打造“公园+”特色园区20个以上,实现生态空间与文化、体育、消费等多元融合。深入开展扩绿提质增效行动,综合用好留白增绿、拆违建绿、见缝插绿等方式,增加口袋公园、街角绿地布局,完成兰博尔老厂区绿化恢复等园林绿化工程,新增绿地100万平方米以上,完成营造林9万亩。
(八)强化民生保障改善,不断增强人民群众的获得感、幸福感、安全感
坚持以人民为中心的发展思想,聚焦就业、教育、医疗、养老等民生短板,用心用情解决群众急难愁盼问题,以“投资于人”促进经济发展和民生改善良性循环,确保发展成果更多更公平惠及全体市民。

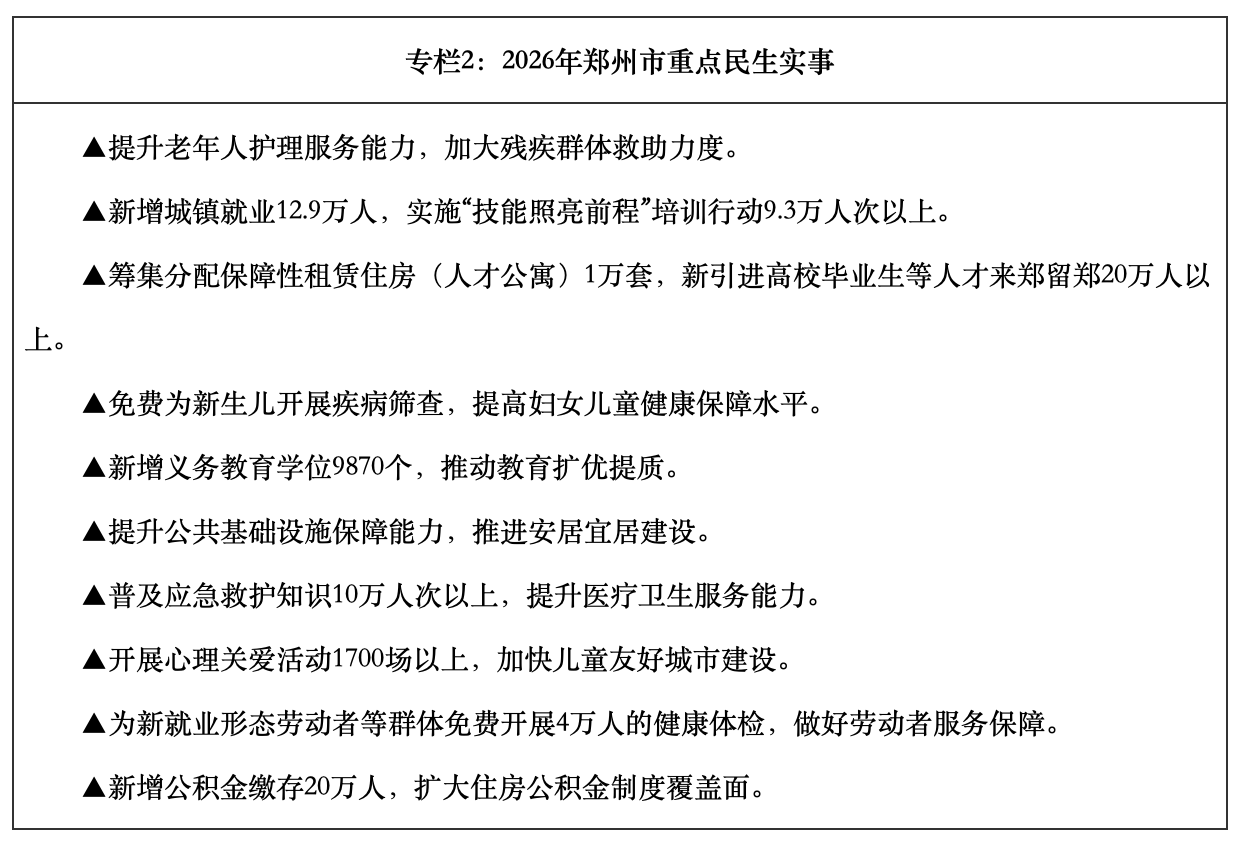
一是促进高质量充分就业。持续开展“10+N”公共就业服务专项行动,全年开展高质量招聘活动不少于500场,动态归集发布企业用工岗位20万个以上,确保“零就业家庭”动态清零。实施困难人员就业兜底行动,就业困难人员实现就业6000人以上。全年完成创业培训4.8万人次以上,新增城镇就业12.9万人,农村劳动力转移就业2.5万人。
二是持续推进社会事业发展。全面实行学前一年免除保教费,新建改扩建义务教育阶段学校6所;支持郑州工程技术学院等院校新校区建设,助推郑州幼儿师范高等专科学校升格为普通本科学校,加快郑州职业技术学院和郑州旅游职业学院创建职教本科,力争实现我市职业本科教育零的突破。深入推进国家医学中心(中医类)项目,加快郑州市中医院针灸医院项目建设,支持郑州市中医院创建省级中医医学中心、郑州市骨科医院创建省级中医区域医疗中心。依托嵩山山地资源优势,积极推动高质量户外运动目的地申报创建。积极推动巩义宋陵、双槐树遗址申遗,加快黄帝故里拜祖大典向日常性文化盛事拓展,着力完善“大遗址公园+博物馆群”全景式中华文明展示体系。
三是优化“一老一小”服务供给。扩大普惠性、基础性、兜底性养老服务供给,推进老年人能力评估办法、养老服务补贴和护理补贴等政策制定和执行,健全三级养老服务网络,织密“15分钟养老服务圈”。统筹育幼服务资源配置,以普惠托育扩容、托幼一体化发展为抓手,持续强化托育服务能力,围绕“五大友好”,以儿童友好单元建设为重点全域推进儿童友好城市建设。
四是健全住房保障体系。用好城中村改造专项借款,通过产业安置、存量房安置、货币化安置等途径新增安置面积900万平方米以上。建设一批以第四代住宅为代表的“好房子”,全方位满足群众高品质居住需求。深化住房公积金制度改革,持续推动贷款“一证办”、贷款服务“网上申请”4.0版本优化升级。常态化推进“白名单”项目融资,重点保障房地产项目建设交付,防范化解风险隐患。
五是兜紧兜牢民生保障底线。聚焦新业态从业人员、灵活就业人员、农民工等重点群体,推动社会保险提质扩面。实施企业年金扩围行动,全面推行个人养老金制度。扎实推进基本医保应保尽保,力争基本医保参保不少于1050万人。深入开展农村留守儿童和困境儿童关爱服务质量提升三年行动,为全市困境儿童营造安全、温暖、健康的成长环境。加强价格监测与市场巡查,稳妥推进价格领域改革,保障市场供应充足与价格总体平稳。
(九)强化统筹发展与安全,以高效能治理营造安全稳定环境
坚持在发展中固安全,在安全中谋发展,以党建引领强基固本,积极稳妥防范化解金融、债务等重点领域风险,筑牢安全屏障,持续提升治理精细化水平,护航高质量发展行稳致远。
一是推动党建引领网格化治理走深走实。加力完善党建引领网格化“十个一”治理体系,建成全国高效能治理标杆城市。抓实村和社区党组织两个“基本盘”,统筹推进基层党组织建设,确保全年建成“五星”支部150个,打造“党建强、发展强”典型案例20个,推动国企、机关、学校、医院等领域打造党建示范点50个。持续健全“大综合一体化”城市运行机制,推动12345政务服务便民热线与网格化平台深度融合。继续选派大学生和优秀年轻干部进网格历练,积极与北京大学等合作,培育一批具有郑州特色的治理大模型和智能体,争取承办全国城市高效能治理高峰论坛。
二是切实加强政府债务管理。足额安排债务还本付息支出,确保到期本息按时兑付。完善防范化解政府债务风险长效机制,严格执行“1+6”化债方案,推动隐性债务逐步化解、融资平台退出等任务完成,扎实做好地方债务风险防范化解工作,为统筹全市发展与安全提供坚实保障。
三是加强重点领域金融风险监测与处置。严格落实“6317”国有企业债券到期提示制度,持续清理整顿“失联”“空壳”及丧失持续经营能力的地方金融组织,严防地方法人金融机构“爆雷”风险。深入开展非法金融活动全链条治理,狠抓“四预两打”工作机制落地见效,确保重点案件风险有序化解。
四是坚决筑牢安全发展屏障。扎实推进安全生产治本攻坚三年行动,聚焦危险化学品、矿山、建筑施工等重点行业,推动重大事故隐患动态清零。积极推进国家城市安全风险综合监测预警试点建设,健全防汛抗旱指挥机制,优化洪涝联排联调及预警响应体系,加强森林防灭火工作协同联动,统筹应对低温雨雪冰冻等灾害,全力保障群众正常生产生活秩序。纵深推进校园食品、网络餐饮食品、制售假劣肉制品等领域专项整治,持续开展药品经营“清源”行动,筑牢守稳食品、药品安全防线。坚持“打防治、管控建”一体推进,切实加强社会治安综合治理。