4月3日下午,被央视曝光涉嫌虚假宣传的保健品品牌“澳洲优思益”通过公众号再次发表声明,对公众关注的与浙江索象公司合作以及海外工厂情况进行详细说明。
声明称,自4月1日报道发生以来,该公司全体员工全力配合国务院食安办、省市区监管局、海关、税务、公安、媒体等机构与部门的调查,提交了监管要求的一切票据和信息,始终坦诚透明。同时也启动自查自纠,公司的多个账号被封停,处于非正常运营状态,已无力进行相关售后及客诉服务,整体处于崩溃边缘。

声明:未委托索象找澳大利亚教授背书
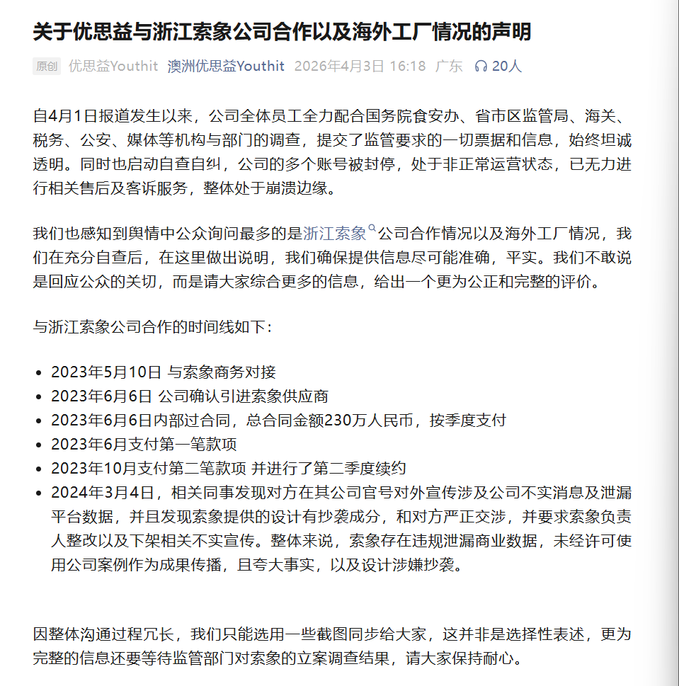
优思益在声明中较为详细地披露了与浙江索象公司合作沟通的微信截图,并表示更为完整的信息还要等待监管部门对索象的立案调查结果,请大家保持耐心。
同时,优思益强调,品牌产品并非在广州生产,公司也未委托索象寻找澳大利亚的大学教授、医学博士进行背书,申请和“包装”有关奖项,这类申请都是公司自行完成。“鉴于索象不实表述产生的舆情冲击,公司已向浙江索象公司递交了律师函,并启动起诉程序。”
对于本次舆情中公众对公司利润的关注,优思益表示,自2016年以来,公司长期亏损,直到2023年才实现单年盈利。2024年及2025年,整体是微利,且利润率介于5%—10%(基于口径不同,实际不到10%),目前整体属于亏损状态。
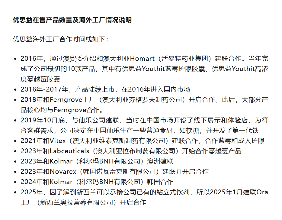
声明中,优思益还对在售产品数量及海外工厂情况进行了说明,同时附上了境外工厂地址。目前,该品牌旗下有27款在售产品,其中,18款产品生产于澳大利亚,属于complementary medicine(辅助药物/补充药品);1款产品生产于澳大利亚,属于食品类目;6款产品生产于韩国;2款产品生产于新西兰。

代工巨头仙乐健康股价震荡走低
此前,优思益在4月1日的声明中提及,该品牌第一代铁饮产品确实系授权国内营养品上市企业工厂生产。自2025年起,为进一步提升产品品质,该品牌在新西兰筛选并确定了更适配的生产工厂,已将优思益铁饮的生产工作转移至新西兰。
在央视报道中,有消费者爆料,晒出了相关进口商品溯源信息截图,企业名称为全英文,翻译为“仙乐健康科技(安徽)有限公司”。仙乐健康科技(安徽)有限公司为仙乐健康科技股份有限公司(仙乐健康,300791.SZ)全资子公司。
在4月3日的最新声明中,优思益对与仙乐健康的合作进行补充说明:2019年10月底,与仙乐公司建联,当时在中国市场开设了线下展示和体验店,为符合客群需求,公司决定在中国仙乐生产一些普通食品,如软糖,并开发了第一代铁。

仙乐健康成立于1993年,于2019年在深交所上市,是一家营养保健食品领域的综合服务提供商。今年1月底,仙乐健康筹划两地上市,向港交所主板递交上市申请。
仙乐健康官网信息显示,该公司在全球拥有七大自动化生产基地、五大研发中心,与众多国内外知名品牌商及全渠道零售商建立战略合作关系。4月3日,仙乐健康股价震荡走低,一度跌超5%,最终收跌4.05%报19.88元。