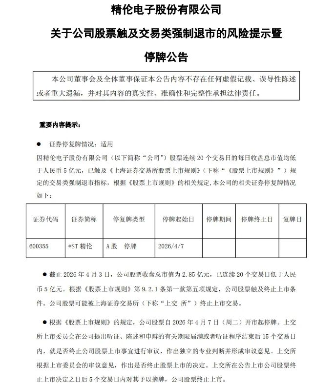
*ST精伦4月3日晚间公告称,公司股票4月3日收盘总市值为2.85亿元,自3月9日至4月3日已连续20个交易日收盘总市值低于5亿元,已触及《股票上市规则》规定的交易类强制退市情形。同日,公司公告,收到上交所下发的终止上市监管工作函。
Wind数据显示,4月3日,*ST精伦股价收报0.58元/股,跌幅为4.92%。今年以来,*ST精伦股价累计跌幅达74.11%。
公司股票将自4月7日(周二)开市起停牌。上交所在公告公司股票终止上市决定之日后5个交易日内对其予以摘牌,公司股票终止上市。根据相关规定,交易类强制退市公司股票不进入退市整理期。

图片来源:公司公告
拟终止上市
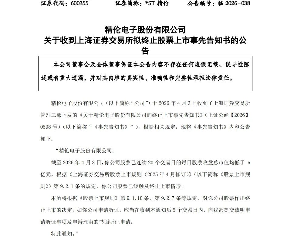
4月3日晚间,*ST精伦发布关于收到上海证券交易所拟终止股票上市事先告知书以及公司终止上市相关事项的监管工作函的公告。


图片来源:公司公告
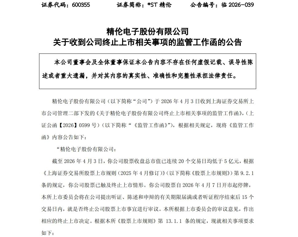
公告显示,公司于4月3日收到上海证券交易所上市公司管理二部下发的《关于精伦电子股份有限公司的终止上市事先告知书》《关于精伦电子股份有限公司终止上市相关事项的监管工作函》。
截至4月3日,公司股票收盘总市值已连续20个交易日均低于5亿元,根据相关规定,公司股票已触及终止上市情形。公司股票自4月7日开市起停牌,上交所上市委员会将在公司提出听证、陈述和申辩的有关期限届满或者听证程序结束后15个交易日内,就是否终止公司股票上市事宜进行审议。上交所根据上市委员会的审议意见,作出相应的终止上市决定。
上交所称,已经发出交易类强制退市的事先告知书,要求公司及时披露并充分提示风险,做好股票终止上市的有关工作。
预计2025年业绩亏损
依据*ST精伦2025年半年报,公司的主营业务按产品划分,分为“智能制造类产品”“商用智能终端类产品”和“软件与信息服务类产品”。智能制造类产品分三类。第一类为工业用、家用缝制设备以及钉扣、锁眼、套结等特种机械设备所需要的伺服控制系统。第二类为服装生产厂商生产管理系统及相关配套软硬件。第三类为企业级云服务器的集成、调试、检验及交付。
*ST精伦日前披露的2025年业绩预告显示,公司预计2025年实现归属于母公司所有者的净利润为-3950万元到-4550万元;扣除非经常性损益后的净利润为-4000万元到-4600万元。预计2025年营业收入为3.38亿元左右,扣除与主营业务无关的业务收入和不具备商业实质的收入后的营业收入为8622万元左右。预计2025年末净资产为8900万元左右。
3月31日晚,*ST精伦披露关于公司2025年度年报审计工作进展情况专项说明。经审计,公司2025年度净利润为负值,且扣除与主营业务无关的业务收入和不具备商业实质的收入后的营业收入低于3亿元,公司股票将被终止上市。公司2025年度财务报表审计工作处于质控复核阶段,其中,2025年度公司确认23477.7万元的服务器销售收入,可能因无法获取充分、适当的审计证据,而对公司2025年度财务报表出具非无保留意见的审计报告。如公司2025年财务会计报告被出具保留意见、无法表示意见、否定意见或内部控制被出具否定意见、无法表示意见等,将触及财务类退市情形。