又被罚!因虚增贷款规模、管理不到位等行为,江西新干农商行被罚150万元
来源:深圳商报·读创
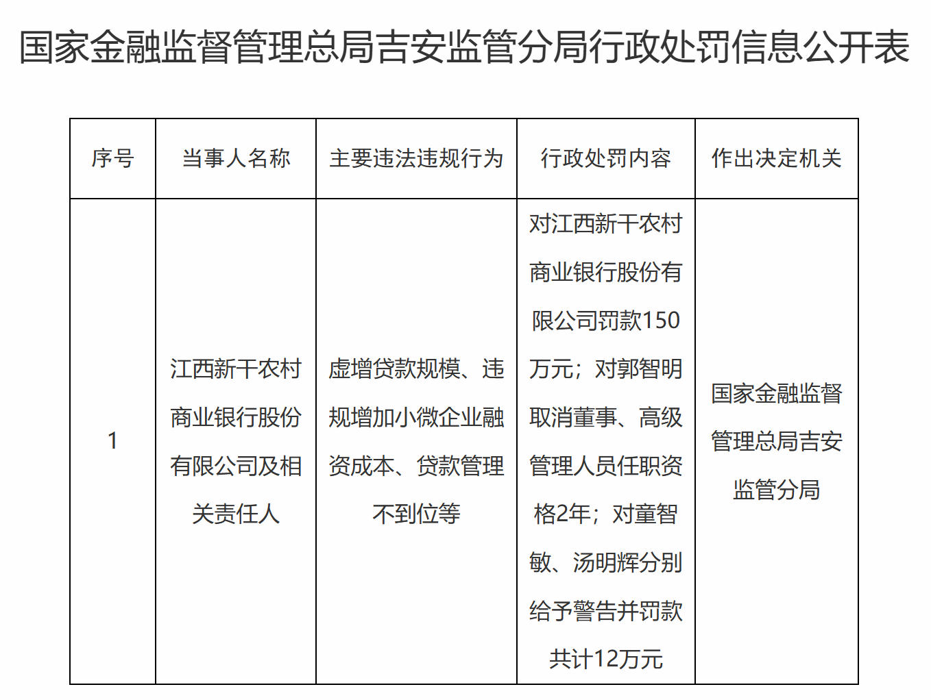
4月3日,据国家金融监督管理总局吉安监管分局行政处罚信息公开表显示,江西新干农村商业银行股份有限公司因虚增贷款规模、违规增加小微企业融资成本、贷款管理不到位等违法违规行为,被罚款150万元。同时,对该公司郭智明取消董事、高级管理人员任职资格2年;对童智敏、汤明辉分别给予警告并罚款共计12万元。

图源:国家金融监管总局网站截图。
这不是该行今年第一次被罚。1月21日,国家金融监督管理总局吉安监管分局行政处罚信息公开表显示,江西新干农村商业银行因违规发放贷款被罚款30万元。责任人刘某花被禁止终身从事银行业工作;王某雄、汤某辉等责任人员被给予警告,共计罚款11万元。
去年,该行也曾因违法违规行为多次被罚。
根据该行公告称,该行于2025年6月12日收到《国家金融监督管理总局吉安监管分局行政处罚决定书》(吉金监罚决字〔2025〕10号)、2025年6月17日收悉《国家金融监督管理总局吉安监管分局行政处罚决定书》(吉金监罚决字〔2025〕11号),因该行违规发放借名贷款,国家金融监督管理总局吉安监管分局对该行处以罚款人民币30万元、对时任董事长王国雄给予警告,处6万元罚款、对时任营业部总经理汤明辉给予警告,处5万元罚款;因员工违规代客操作,责令新干农商银行大洋洲支行改正并处30万元罚款、对时任新干农商银行大洋洲支行行长张明取消高级管理人员任职资格2年。
郑重声明:用户在财富号/股吧/博客等社区发表的所有信息(包括但不限于文字、视频、音频、数据及图表)仅代表个人观点,与本网站立场无关,不对您构成任何投资建议,据此操作风险自担。请勿相信代客理财、免费荐股和炒股培训等宣传内容,远离非法证券活动。请勿添加发言用户的手机号码、公众号、微博、微信及QQ等信息,谨防上当受骗!
评论该主题
帖子不见了!怎么办?作者:您目前是匿名发表 登录 | 5秒注册 作者:,欢迎留言 退出发表新主题
温馨提示: 1.根据《证券法》规定,禁止编造、传播虚假信息或者误导性信息,扰乱证券市场;2.用户在本社区发表的所有资料、言论等仅代表个人观点,与本网站立场无关,不对您构成任何投资建议。用户应基于自己的独立判断,自行决定证券投资并承担相应风险。《东方财富社区管理规定》