上海东证期货重庆营业部被责令改正,涉风险管理不到位及内控缺陷
来源:蓝鲸财经
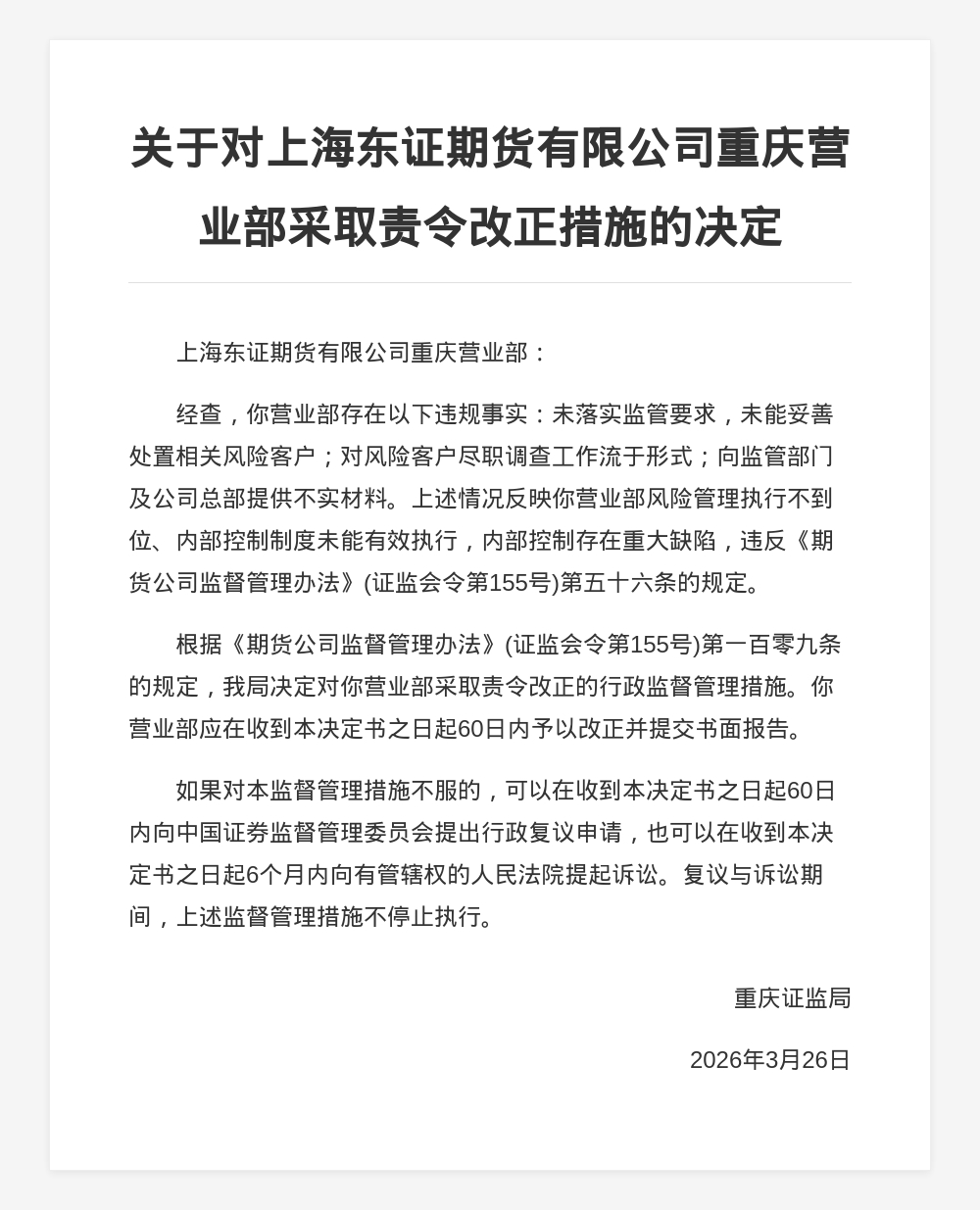
蓝鲸新闻4月3日讯,近日,重庆证监局发布行政监管措施决定书,剑指上海东证期货有限公司重庆营业部。
决定书显示,上海东证期货有限公司重庆营业部存在以下违规事实:未落实监管要求,未能妥善处置相关风险客户;对风险客户尽职调查工作流于形式;向监管部门及公司总部提供不实材料。上述情况反映营业部风险管理执行不到位、内部控制制度未能有效执行,内部控制存在重大缺陷,违反《期货公司监督管理办法》的规定。
对此,重庆证监局决定对上海东证期货有限公司重庆营业部采取责令改正的行政监督管理措施。

郑重声明:用户在财富号/股吧/博客等社区发表的所有信息(包括但不限于文字、视频、音频、数据及图表)仅代表个人观点,与本网站立场无关,不对您构成任何投资建议,据此操作风险自担。请勿相信代客理财、免费荐股和炒股培训等宣传内容,远离非法证券活动。请勿添加发言用户的手机号码、公众号、微博、微信及QQ等信息,谨防上当受骗!
评论该主题
帖子不见了!怎么办?作者:您目前是匿名发表 登录 | 5秒注册 作者:,欢迎留言 退出发表新主题
温馨提示: 1.根据《证券法》规定,禁止编造、传播虚假信息或者误导性信息,扰乱证券市场;2.用户在本社区发表的所有资料、言论等仅代表个人观点,与本网站立场无关,不对您构成任何投资建议。用户应基于自己的独立判断,自行决定证券投资并承担相应风险。《东方财富社区管理规定》