
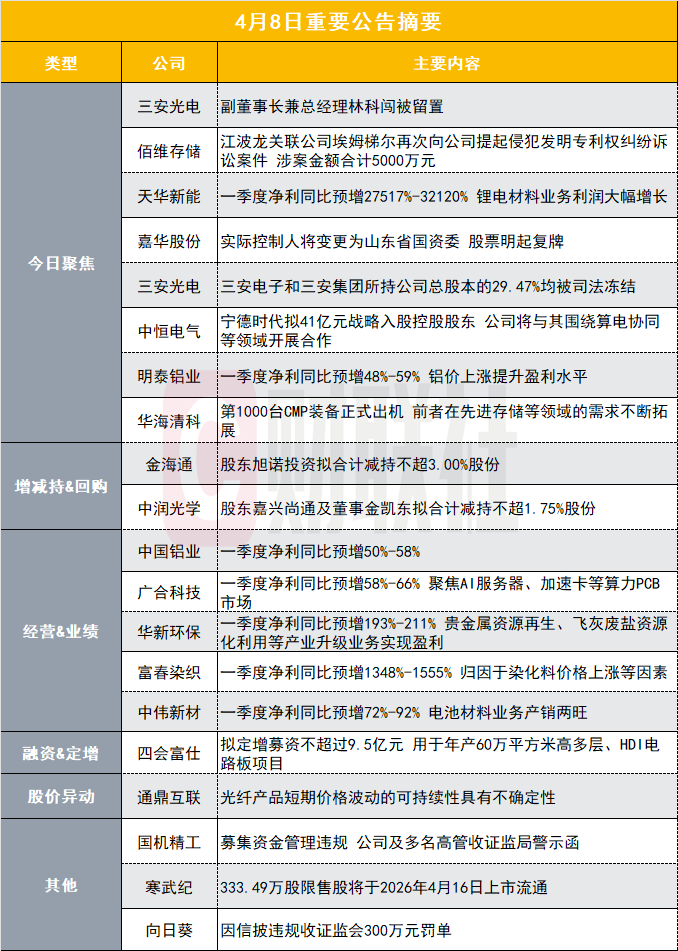
今日聚焦
【三安光电:副董事长兼总经理林科闯被留置】
三安光电(600703.SH)公告称,公司于2026年4月7日收到重庆市渝中区监察委员会签发的通知书,公司副董事长兼总经理林科闯被留置、立案调查。截至目前,公司未收到任何针对公司调查或配合调查的文件。目前,公司已对相关工作进行妥善安排,其他董事和高级管理人员均正常履职,董事会运作正常,生产经营、管理情况正常。公司将按照法律法规和相关制度规范运作。截至公告披露日,公司尚未知悉上述事项的进展及结论,将持续关注后续情况并及时履行信息披露义务。
【佰维存储:江波龙关联公司埃姆梯尔再次向公司提起侵犯发明专利权纠纷诉讼案件涉案金额合计5000万元】
佰维存储(688525.SH)公告称,公司于近日收到江苏省南京市中级人民法院送达的《应诉通知书》及《民事起诉状》等相关材料。原告埃姆梯尔公司就两起侵害发明专利权纠纷向法院起诉公司及相关主体。原告在本次公告涉及的两案件均分别主张了2500万元的损害赔偿及合理支出费用,合计5000万元。经核实,埃姆梯尔公司系美国公司内存技术有限责任公司(MTL)与深圳市安捷存电子有限公司成立的合资公司。其中,MTL在Unified Patents Portal等专利诉讼数据库中,被标记为Patent Assertion Entity(即主要通过专利许可或专利诉讼来获取收益的公司);深圳市安捷存电子有限公司为深圳市江波龙电子股份有限公司全资子公司(简称“江波龙公司”)。公司正在就MTL公司持有的专利包进行积极的许可谈判。在谈判过程中,专利包中少量专利的权利人变更为上述两案的原告埃姆梯尔公司。2025年9月,埃姆梯尔公司基于专利包中的两项专利向公司提起侵犯发明专利权纠纷诉讼案件,公司已于2025年9月20日在《关于收到撤诉裁定暨涉及诉讼的公告》中予以披露,上述两案件已分别于2026年4月2日、2026年4月3日首次开庭,目前正在审理过程中。近日,公司收到通知,原告埃姆梯尔公司再次基于同一专利包中的另外两项专利向公司提起侵犯发明专利权纠纷诉讼案件。公司经初步评估认为,上述诉讼不会对公司生产经营和财务状况造成重大不利影响。
【天华新能:一季度净利同比预增27517%-32120% 锂电材料业务利润大幅增长】
天华新能(300390.SZ)公告称,预计2026年第一季度归属于上市公司股东的净利润为9亿元-10.5亿元,比上年同期增长27,517.53%-32,120.45%。报告期内受储能与动力电池下游需求增长推动,公司锂电材料业务利润大幅增长。公司预计2026年第一季度非经常性损益对归属于上市公司股东的净利润的影响金额约为2200万元。小财注:天华新能2025年Q4净利3.69亿元,据此计算,2026年Q1净利预计环比增长143.90%-184.55%。
【嘉华股份:实际控制人将变更为山东省国资委股票明起复牌】
嘉华股份(603182.SH)公告称,公司实际控制人筹划控制权变更事项已取得进一步进展。山东省土地发展集团有限公司与张冠玲等转让方签署《附生效条件的股份转让协议》及相关表决权放弃、解除一致行动协议,公司与土地集团签署股份认购协议。本次变更完成后,公司控股股东将变更为土地集团,实际控制人将变更为山东省国资委。鉴于相关事项已明确,经申请,公司股票将于4月9日开市起复牌。本次交易尚需获得国资管理部门批准、通过反垄断审查、上交所合规性审核及证监会注册等程序,存在不确定性。
【四会富仕:拟定增募资不超过9.5亿元用于年产60万平方米高多层、HDI电路板项目】
四会富仕(300852.SZ)公告称,拟定增募资不超过9.5亿元,用于年产558万平方米高可靠性电路板新建项目——年产60万平方米高多层、HDI电路板项目(一期)。公司长期专注于工业控制、汽车电子等高可靠性PCB市场,与全球顶级客户建立的长期信任关系。
【中国铝业:一季度净利同比预增50%-58%】
中国铝业(601600.SH)公告称,预计2026年第一季度实现归属于上市公司股东的净利润为53.02亿元至55.85亿元,同比增加50%至58%。公司在资源端自采矿比率进一步提高,在产成品端全部产能满产稳产优产,各项生产经营指标持续优化,实现经营业绩大幅提升,创历史同期最好水平。小财注:中国铝业2025年Q4净利18.02亿元,据此计算,2026年Q1净利预计环比增长194.23%-209.93%。
【广合科技:一季度净利同比预增58%-66% 聚焦AI服务器、加速卡等算力PCB市场】
广合科技(001389.SZ)公告称,预计2026年第一季度归属于上市公司股东的净利润为3.8亿元-4亿元,比上年同期增长58.09%-66.41%。报告期内,公司坚定聚焦通用服务器、AI服务器、交换产品,以及加速卡等算力PCB市场,经营业绩稳步提升;公司海外工厂泰国广合按原计划完成了核心客户的审核认证,伴随着重点客户认证和产品导入,以及泰国广合一期产能的释放,成为推动公司算力产品销售增长的第二引擎,报告期内实现盈利;公司全资子公司黄石广合报告期内持续推动成本管控、调整产品结构、提产增效,盈利能力水平同比去年显著提升。小财注:广合科技2025年Q4净利2.92亿元,据此计算,2026年Q1净利预计环比增长30.14%-36.99%。
【三安光电:三安电子和三安集团所持公司总股本的29.47%均被司法冻结】
三安光电(600703.SH)公告称,公司近日收到间接控股股东三安集团通知,三安集团和控股股东三安电子所持公司股份被轮候冻结。本次轮候冻结股份合计13.77亿股,占其所持股份比例93.68%,占公司总股本比例27.60%。截至公告披露日,三安电子和三安集团累计被司法冻结股份合计14.70亿股,占其所持股份比例100%,占公司总股本比例29.47%。公司表示,上述事项暂不会对公司的控制权、股权结构等产生重大影响,目前生产经营正常。若后续未妥善解决,可能存在影响控制权稳定的风险。三安集团正积极与债权人沟通,政府已介入协调推动化解债务问题。
【2连板通鼎互联:光纤产品短期价格波动的可持续性具有不确定性】
通鼎互联(002491.SZ)发布异动公告,公司注意到近期市场对光纤光缆产品价格波动及数据中心光纤产品需求增长的关注度较高,光纤产品短期价格波动的可持续性具有不确定性,对公司未来业绩的影响需结合未来市场环境及公司业务开展情况进行综合判断,同样存在不确定性。公司用于数据中心的光纤产品比重较小,敬请广大投资者注意投资风险,理性决策,审慎投资。
【国机精工:募集资金管理违规公司及多名高管收证监局警示函】
国机精工(002046.SZ)公告称,公司于4月8日收到河南证监局出具的《警示函》。经查,公司存在募集资金未通过专项账户集中管理、使用闲置募集资金进行现金管理最高余额超过董事会审议额度、募集资金专项账户存放非募集资金等违规行为。河南证监局决定对公司及董事长蒋蔚、时任董事长朱峰、总经理闫宁等多名责任人员采取出具警示函的行政监管措施,并记入证券期货市场诚信档案。
【华新环保:一季度净利同比预增193%-211% 贵金属资源再生、飞灰废盐资源化利用等产业升级业务实现盈利】
华新环保(301265.SZ)公告称,预计2026年第一季度归属于上市公司股东的净利润为3,200万元-3,400万元,比上年同期增长192.94%-211.25%。2026年第一季度,在电子废弃物拆解、报废机动车拆解和危险废物无害化处置业务健康发展的同时,公司贵金属资源再生、飞灰废盐资源化利用等产业升级业务实现产出及盈利。
【富春染织:一季度净利同比预增1348%-1555% 归因于染化料价格上涨等因素】
富春染织(605189.SH)公告称,预计2026年第一季度实现归属于上市公司股东的净利润0.7亿元-0.8亿元,同比增加1347.69%-1554.50%。业绩变动原因:公司聚焦提升产品品质与效益,产品定价调整策略成效明显,同时叠加大宗商品棉花及染化料价格上涨等因素,盈利水平持续提升。小财注:富春染织2025年Q4净利5337.63万元,据此计算,2026年Q1净利预计环比增长31.14%-49.88%。
【中恒电气:宁德时代拟41亿元战略入股控股股东公司将与其围绕算电协同等领域开展合作】
中恒电气(002364.SZ)公告称,为促进公司与宁德时代的战略合作,公司控股股东中恒科技投资拟接受宁德时代对其增资。宁德时代拟以约41亿元认购中恒科技投资新增注册资本,其中包含以其持有的时代天源99.697%股权作价约11.96亿元及现金出资。增资完成后,宁德时代将持有中恒科技投资49%股权,公司控股股东及实际控制人仍为朱国锭。此外,宁德时代将推荐1名董事候选人和1名副总经理候选人参与上市公司治理。公司与宁德时代将围绕绿色ICT基础设施、交通电动化、新型电力系统(算电协同)等领域开展相关业务及战略合作。
【明泰铝业:一季度净利同比预增48%-59% 铝价上涨提升盈利水平】
明泰铝业(601677.SH)公告称,预计2026年第一季度实现归属于上市公司股东的净利润6.5亿元-7亿元,同比增长48%-59%。业绩变动原因:下游需求增长带动核心产品产销量稳健增长,高端产品销量增速显著;铝价上涨提升盈利水平,公司再生铝应用优势增强,海外订单同比增长,整体竞争优势及利润空间扩大。
【华海清科:第1000台CMP装备正式出机前者在先进存储等领域的需求不断拓展】
华海清科(688120.SH)公告称,公司近日第1,000台CMP装备正式出机并发往国内集成电路龙头企业。目前,公司CMP装备已批量进入国内先进制程大生产线,部分核心技术指标超越国际先进水平。CMP作为实现纳米级表面平整度控制的核心工艺,在先进逻辑、先进存储及先进封装等领域的应用场景与工艺需求不断拓展。
增减持&回购
【金海通:股东旭诺投资拟合计减持不超3.00%股份】
金海通(603061.SH)公告称,股东宁波旭诺创业投资基金管理合伙企业(有限合伙)因自身资金需求,计划以集中竞价和大宗交易方式减持公司股份不超过180万股,占公司总股本的3.00%。其中,集中竞价减持不超过60万股(占总股本1.00%),大宗交易减持不超过120万股(占总股本2.00%)。减持期间为2026年4月30日至2026年7月29日。
【中润光学:股东嘉兴尚通及董事金凯东拟合计减持不超1.75%股份】
中润光学(688307.SH)公告称,持股5%以上股东嘉兴尚通计划减持不超过132.24万股,即不超过公司总股本的1.4896%;董事金凯东计划减持不超过22.90万股,即不超过公司总股本的0.2580%。减持方式为集中竞价和大宗交易,减持期间为2026年5月6日至2026年8月5日。减持原因均为自身资金需求,股份来源为公司首次公开发行前取得的股份。
经营&业绩
【中伟新材:一季度净利同比预增72%-92% 电池材料业务产销两旺】
中伟新材(300919.SZ)公告称,预计2026年一季度归属于上市公司股东的净利润为5.3亿元-5.9亿元,比上年同期增长72.32%-91.82%。报告期内,受益于全球新能源市场的快速发展以及公司在电池材料领域的龙头地位优势,公司镍系、钴系、磷系、钠系等电池材料产品合计销售量近13万吨,电池材料业务整体呈现产销两旺的良好态势,有力支撑公司经营利润稳步增长。同时,公司在镍系产品领域的“资源+材料”一体化竞争优势持续显现,叠加镍矿及镍产品价格上行,公司镍矿开采与镍冶炼环节盈利水平稳步提升,进一步推动公司整体利润持续增长。
【福斯特:2025年度净利润7.70亿元同比下降41.14%】
福斯特(603806.SH)公告称,公司发布2025年年度报告摘要,实现营业收入154.91亿元,同比下降19.10%;归属于上市公司股东的净利润为7.70亿元,同比下降41.14%。公司拟向全体股东每10股派发现金红利1.50元(含税)。
其他
【寒武纪:333.49万股限售股将于2026年4月16日上市流通】
寒武纪公告,本次上市流通的限售股份数量为333.49万股,占目前公司总股本(4.22亿股)的0.79%,共涉及限售股股东数量13名。上述股份限售期即将届满,将于2026年4月16日起上市流通。具体包括广发基金、UBS AG等机构持有的股份。公司股本数量自限售股形成后未发生变化。
【向日葵:因信披违规收证监会300万元罚单】
向日葵(300111.SZ)公告称,公司收到中国证监会浙江监管局下发的《行政处罚决定书》。经查,公司在2025年9月披露的重大资产重组预案中,对标的资产兮璞材料的盈利模式存在误导性陈述,导致股价异常波动。证监会决定对公司给予警告,并处以300万元罚款;对时任董事长吴少钦给予警告,并处以150万元罚款;对时任董秘李岚给予警告,并处以60万元罚款。公司表示,本次处罚不触及重大违法强制退市情形,目前生产经营正常。
【泽璟制药:注射用ZG006联合疗法临床试验获批准】
泽璟制药(688266.SH)公告称,公司于近日收到国家药监局核准签发的《药物临床试验批准通知书》,同意注射用ZG006联合注射用HS-20093联合或不联合阿得贝利单抗注射液在广泛期小细胞肺癌患者中开展临床试验。ZG006是公司自主研发的全球首个针对DLL3靶点的三特异性抗体。本次临床试验获批事项对公司近期业绩不会产生重大影响。由于药品研发周期长、环节多,存在不确定性,敬请投资者注意防范投资风险。