河南证监局随机抽取12家辖区证券基金经营机构现场检查 | 名单
来源:大河财立方
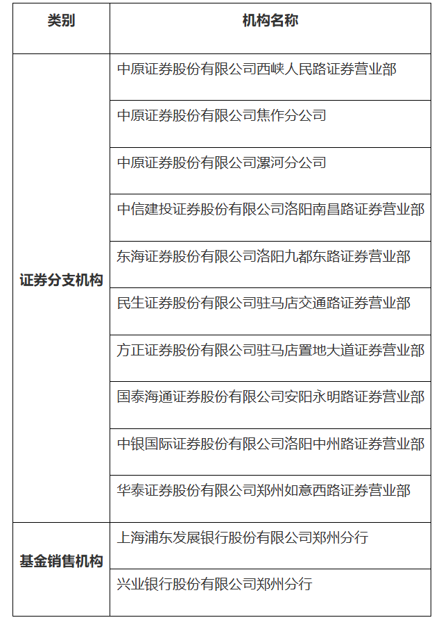
4月8日消息,根据中国证监会有关工作要求,河南证监局组织开展了2026年度辖区证券基金经营机构现场检查对象“双随机”抽取工作。本次抽取采用计算机随机抽取方式,共抽取10家证券分支机构、2家基金销售机构作为检查对象,河南证监局纪检办公室全程监督。
随机抽取结果公示如下(排名不分先后):

郑重声明:用户在财富号/股吧/博客等社区发表的所有信息(包括但不限于文字、视频、音频、数据及图表)仅代表个人观点,与本网站立场无关,不对您构成任何投资建议,据此操作风险自担。请勿相信代客理财、免费荐股和炒股培训等宣传内容,远离非法证券活动。请勿添加发言用户的手机号码、公众号、微博、微信及QQ等信息,谨防上当受骗!
评论该主题
帖子不见了!怎么办?作者:您目前是匿名发表 登录 | 5秒注册 作者:,欢迎留言 退出发表新主题
温馨提示: 1.根据《证券法》规定,禁止编造、传播虚假信息或者误导性信息,扰乱证券市场;2.用户在本社区发表的所有资料、言论等仅代表个人观点,与本网站立场无关,不对您构成任何投资建议。用户应基于自己的独立判断,自行决定证券投资并承担相应风险。《东方财富社区管理规定》