
今日看点
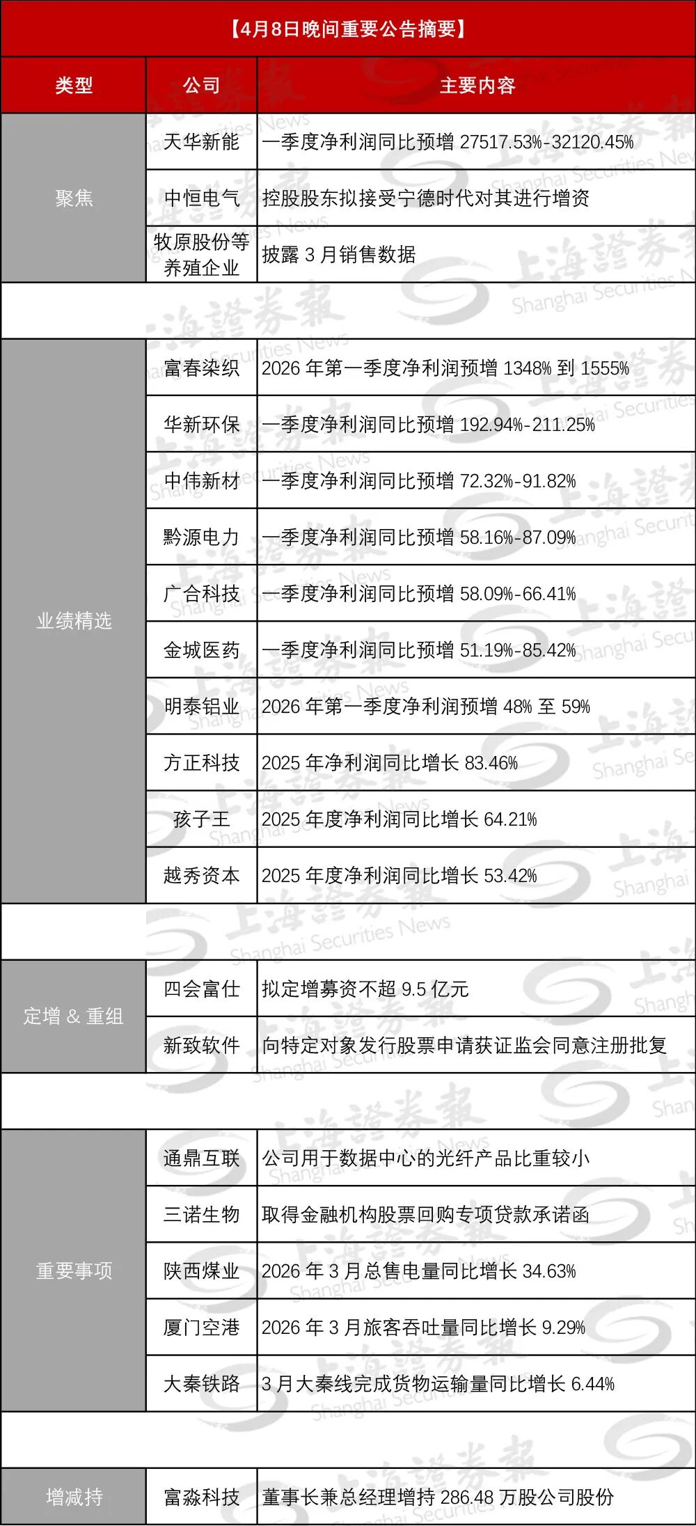
▼聚焦一:天华新能(300390):一季度净利润同比预增27517.53%—32120.45%
披露一季度业绩预告。公司预计2026年第一季度实现归属于上市公司股东的净利润9亿元—10.5亿元,比上年同期增长27517.53%—32120.45%。报告期内,受储能与动力电池下游需求增长推动,公司锂电材料业务利润大幅增长。公司预计2026年第一季度非经常性损益对归属于上市公司股东的净利润的影响金额约为2200万元。
▼聚焦二:中恒电气:控股股东拟接受宁德时代对其进行增资
为促进实现公司与宁德时代的战略合作,公司控股股东中恒科技投资拟接受宁德时代对其进行增资,由公司与宁德时代开展战略业务合作。
宁德时代拟以约41亿元认购中恒科技投资新增注册资本1441.176471万元,出资方式为货币及股权。拟议增资前中恒科技投资的控股股东、实际控制人为朱国锭。拟议增资完成后,中恒科技投资的控股股东、实际控制人保持不变,仍为朱国锭。本次交易系控股股东中恒科技投资的股权结构发生变动,不会导致公司的控股股东及实际控制人发生变化。
▼聚焦三:牧原股份等养殖企业披露3月销售数据
牧原股份:2026年3月,公司销售商品猪675.1万头,同比下降2.65%(其中向全资子公司牧原肉食品有限公司及其子公司合计销售商品猪246.1万头);商品猪销售均价9.91元/公斤,同比下降30.70%;商品猪销售收入86.06亿元,同比下降32.73%。商品猪销售价格、收入同比降幅较大,主要受生猪市场行情波动的影响。
正邦科技:公司2026年3月销售生猪93.64万头,环比上升23.66%,同比上升49.69%;销售收入7.18亿元,环比上升29.64%,同比上升4.23%。商品猪(扣除仔猪后)销售均价10.38元/公斤,较上月下降10.22%。
2026年1—3月,公司累计销售生猪262.13万头,同比上升59.08%;累计销售收入20.88亿元,同比上升13.87%。
天邦食品:公司2026年3月份销售商品猪64.47万头(其中仔猪销售21.15万头),销售收入5.75亿元,销售均价10.62元/公斤(商品肥猪均价为9.82元/公斤),环比变动分别为34.00%、19.94%、-16.83%。
2026年1—3月销售商品猪180.78万头(其中仔猪销售68.59万头),销售收入17.29亿元,销售均价12.24元/公斤(商品肥猪均价为11.22元/公斤),同比变动分别为22.15%、-16.63%、-24.61%。
上述数据统计口径仅包括公司控股子公司,未包括公司参股公司。参股公司2026年3月份销售各类商品猪合计18.9498万头。
天域生物:2026年3月,公司销售生猪5.05万头(其中商品猪2.75万头,仔猪2.30万头),环比上升24.54%,同比上升20.40%;销售收入4,144.69万元,环比上升2.09%,同比下降41.19%。2026年3月末,公司生猪存栏23.26万头,环比上升0.51%,同比上升66.23%。
傲农生物:2026年3月,公司生猪销售量18.58万头,同比增加41.3%,较2026年2月增加25.49%;公司生猪存栏80.38万头,同比增加47.77%,较2026年2月末增加3.20%,较2025年12月末增加8.13%。
业绩精选
富春染织:业绩预告。经财务部门初步测算,公司预计2026年第一季度实现归属于母公司所有者的净利润7,000.00万元到8,000.00万元,与上年同期(法定披露数据)相比,将增加6,516.47万元到7,516.47万元,同比增加1,347.69%到1,554.50%。公司表示:报告期内,公司聚焦提升产品品质与效益,产品定价调整策略成效明显,同时叠加大宗商品棉花及染化料价格上涨等因素,公司盈利水平持续提升,逐步从规模扩张转向高质量发展。
华新环保:披露一季度业绩预告。公司预计2026年第一季度实现归属于上市公司股东的净利润3200万元—3400万元,比上年同期增长192.94%—211.25%。报告期内,在电子废弃物拆解、报废机动车拆解和危险废物无害化处置业务健康发展的同时,公司贵金属资源再生、飞灰废盐资源化利用等产业升级业务实现产出及盈利。
中伟新材:披露一季度业绩预告。公司预计2026年第一季度实现归属于上市公司股东的净利润5.3亿元—5.9亿元,比上年同期增长72.32%—91.82%。
关于业绩变动原因,公司表示,报告期内受益于全球新能源市场的快速发展以及公司在电池材料领域的龙头地位优势,公司镍系、钴系、磷系、钠系等电池材料产品合计销售量近13万吨,电池材料业务整体呈现产销两旺的良好态势,有力支撑公司经营利润稳步增长。同时,公司在镍系产品领域的“资源+材料”一体化竞争优势持续显现,叠加镍矿及镍产品价格上行,公司镍矿开采与镍冶炼环节盈利水平稳步提升,进一步推动公司整体利润持续增长。
黔源电力:披露一季度业绩预告。公司预计2026年第一季度实现归属于上市公司股东的净利润8200万元—9700万元,比上年同期增长58.16%—87.09%。2026年一季度来水较上年同期偏多52.3%,公司2026年一季度发电量同比上升17.53%,使发电收入及发电利润增加。
广合科技:披露一季度业绩预告。公司预计2026年第一季度实现归属于上市公司股东的净利润3.8亿元—4亿元,比上年同期增长58.09%—66.41%。报告期内,公司把握算力硬件需求激增带来的市场机遇,紧扣“算力”主线,坚定聚焦通用服务器、AI服务器、交换产品,以及加速卡等算力PCB市场,以技术创新驱动产品结构优化,通过数字化推动提产增效,经营业绩稳步提升。
金城医药:披露一季度业绩预告。公司预计2026年第一季度实现归属于上市公司股东的净利润5300万元—6500万元,比上年同期增长51.19%—85.42%。报告期内,公司中间体板块部分产品销量较去年同期增加,产能利用率提高。
明泰铝业:披露业绩预告。经财务部门初步测算,公司预计2026年第一季度实现归属于母公司所有者的净利润6.5亿元至7亿元,与上年同期相比增加2.1亿元至2.6亿元,增幅48%至59%。公司表示:2026年第一季度,海外铝价大幅上涨,国内铝价同步上行,公司整体订单充足、海外出口业务竞争优势明显,废旧铝资源在原材料中占比较大,扩大产品的竞争优势及利润空间,铝价上涨产品售价同步提升,有效提升盈利水平。
方正科技:披露年报。公司2025年营业收入4,939,258,449.38元,同比增长41.87%;归属于上市公司股东的净利润472,197,764.55元,同比增长83.46%;基本每股收益0.11元。
孩子王:披露年报。公司2025年实现营业收入102.73亿元,同比增长10.03%;实现归属于上市公司股东的净利润2.98亿元,同比增长64.21%;基本每股收益0.2379元。公司2025年度利润分配预案为:向全体股东每10股派发现金红利0.55元(含税)。
越秀资本:披露年报。公司2025年实现营业总收入78.43亿元,同比(调整后)增长4.13%;实现归属于上市公司股东的净利润35.19亿元,同比(调整后)增长53.42%;基本每股收益0.699元。公司2025年度利润分配预案为:向全体股东每10股派发现金红利1.3元(含税)。
定增&重组
四会富仕:披露向特定对象发行A股股票预案。本次发行募集资金总额(已扣除财务性投资)不超过9.5亿元,扣除相关发行费用后的募集资金净额拟全部用于年产558万平方米高可靠性电路板新建项目——年产60万平方米高多层、HDI电路板项目(一期)。
新致软件:公司于近日收到中国证券监督管理委员会出具的《关于同意上海新致软件股份有限公司向特定对象发行股票注册的批复》,同意公司向特定对象发行股票的注册申请。
重要事项
三诺生物:近日,公司取得中信银行股份有限公司长沙分行出具的《贷款承诺函》,同意为公司回购股份提供专项贷款额度,借款金额不超过2.7亿元,借款期限不超过3年。
公司此前披露,拟使用自有资金或自筹资金以集中竞价交易方式回购公司股份,用于注销并减少注册资本,回购资金总额不低于1.5亿元且不超过3亿元,回购价格不超过25元/股。
通鼎互联:披露股票交易异常波动公告称,公司目前经营情况正常,内外部经营环境未发生重大变化;公司、控股股东及实际控制人不存在关于公司的应披露而未披露的重大事项,或处于筹划阶段的重大事项。公司注意到近期市场对光纤光缆产品价格波动及数据中心光纤产品需求增长的关注度较高,光纤产品短期价格波动的可持续性具有不确定性,对公司未来业绩的影响需结合未来市场环境及公司业务开展情况进行综合判断,同样存在不确定性。公司用于数据中心的光纤产品比重较小。公司提醒广大投资者注意投资风险,理性决策,审慎投资。
华阳新材:公司于2026年4月8日收到政府补助资金4,000万元。公司表示:此补助资金属于与收益相关的政府补助,根据《企业会计准则第16号——政府补助》的有关规定,与收益相关的政府补助计入当期损益。
陕西煤业:2026年3月自产煤销量1,478.00万吨,同比增长7.18%;总售电量30.17亿千瓦时,同比增长34.63%。
厦门空港:2026年3月飞机起降16784架次,同比增长4.77%;旅客吞吐量250.27万人次,同比增长9.29%。
大秦铁路:2026年3月,公司核心经营资产大秦线完成货物运输量3754万吨,同比增长6.44%。日均运量121.10万吨。大秦线日均开行重车86.7列,其中:日均开行2万吨列车61.2列。2026年1—3月,大秦线累计完成货物运输量9686万吨,同比增长4.47%。
增减持
富淼科技:公司于2026年4月8日接到公司董事长兼总经理钱鑫关于增持公司股份的通知,基于对公司未来发展前景的信心和对公司价值的认同,钱鑫通过上海证券交易所大宗交易系统增持公司股份,本次增持数量合计为2,864,800股。公司控股股东永卓控股与钱鑫构成一致行动关系,本次钱鑫增持完成后,控股股东永卓控股及其一致行动人钱鑫合计持股比例由25.56%增加至27.56%。
停复牌
复牌:嘉华股份(603182)。
停牌:暂无。