工业和信息化部办公厅公布面向人工智能赋能的高质量行业数据集建设先行先试联合体名单
来源:证券时报网
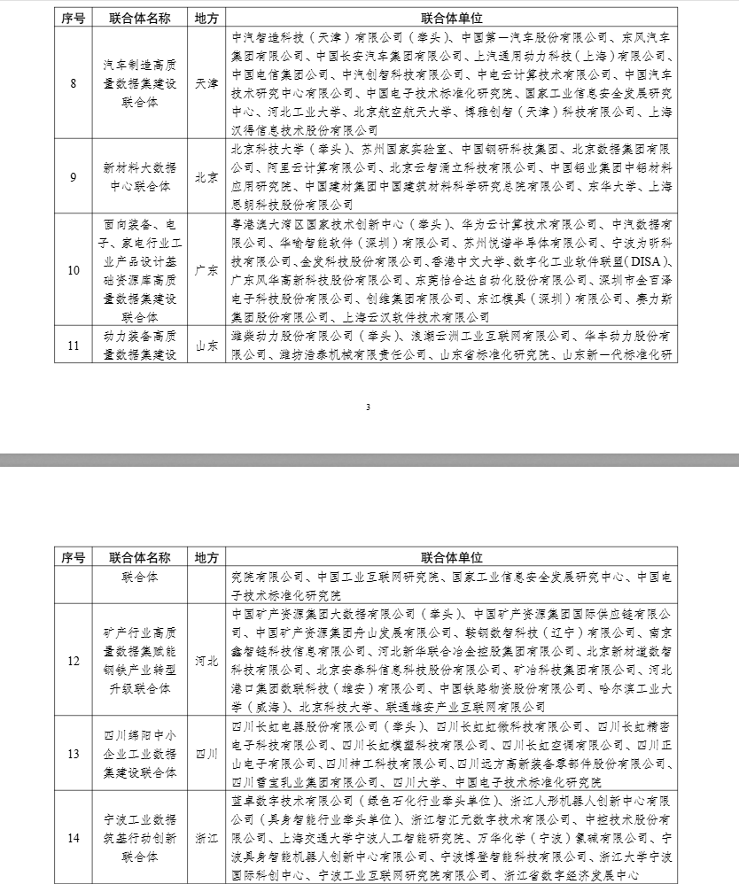
人民财讯4月9日电,据工业和信息化部办公厅,为贯彻落实党中央、国务院关于人工智能发展的决策部署,加快探索工业数据“采”“集”“用”有效路径,按照《工业和信息化部办公厅关于启动工业数据筑基行动开展面向人工智能赋能的高质量行业数据集建设先行先试的通知》(工信厅信发函〔2026〕64号)安排,经地方推荐、组织研究,确定了先行先试联合体名单,现予以公布。请推荐单位加大对先行先试联合体的支持和保障力度,积极推动先行先试取得成效。同时,鼓励各地区因地制宜启动地方工业数据筑基行动,推动本地区高质量行业数据集建设,探索工业数据开发利用模式与路径。


郑重声明:用户在财富号/股吧/博客等社区发表的所有信息(包括但不限于文字、视频、音频、数据及图表)仅代表个人观点,与本网站立场无关,不对您构成任何投资建议,据此操作风险自担。请勿相信代客理财、免费荐股和炒股培训等宣传内容,远离非法证券活动。请勿添加发言用户的手机号码、公众号、微博、微信及QQ等信息,谨防上当受骗!
评论该主题
帖子不见了!怎么办?作者:您目前是匿名发表 登录 | 5秒注册 作者:,欢迎留言 退出发表新主题
温馨提示: 1.根据《证券法》规定,禁止编造、传播虚假信息或者误导性信息,扰乱证券市场;2.用户在本社区发表的所有资料、言论等仅代表个人观点,与本网站立场无关,不对您构成任何投资建议。用户应基于自己的独立判断,自行决定证券投资并承担相应风险。《东方财富社区管理规定》