国机精工因募资管理和使用违规收警示函,部分责任人员已离职多年
来源:理财周刊-财事汇
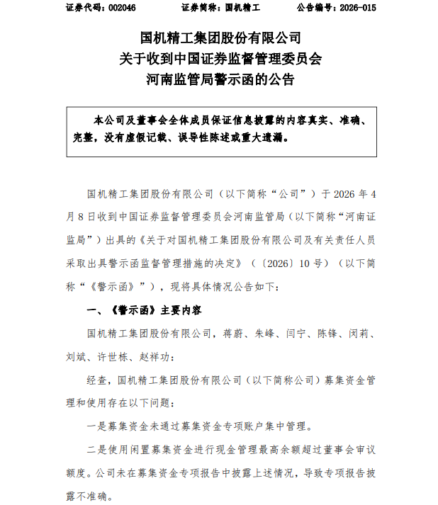
4月8日盘后,国机精工(002046.SZ)披露,公司及有关责任人员被河南证监局出具警示函。

经查,公司募集资金管理和使用存在三项违规问题。河南证监局决定对公司及董事长蒋蔚、时任董事长朱峰、总经理闫宁、时任总经理陈锋、财务总监闵莉、时任财务总监刘斌、时任财务总监许世栋、董事会秘书赵祥功等8名责任人员采取出具警示函的行政监管措施,并记入证券期货市场诚信档案。
公开资料显示,国机精工主营业务为轴承行业、工磨具行业及相关领域的研发制造、行业服务与技术咨询、贸易服务等。
国机精工2025年三季度业绩报告显示,2025年公司实现营业收入22.96亿元,同比上升27.17%;实现归属于上市公司股东的净利润2.06亿元,同比上升0.79%。
截至4月9日10点14分,国机精工的股价45.93元/股,总市值246亿。
郑重声明:用户在财富号/股吧/博客等社区发表的所有信息(包括但不限于文字、视频、音频、数据及图表)仅代表个人观点,与本网站立场无关,不对您构成任何投资建议,据此操作风险自担。请勿相信代客理财、免费荐股和炒股培训等宣传内容,远离非法证券活动。请勿添加发言用户的手机号码、公众号、微博、微信及QQ等信息,谨防上当受骗!
评论该主题
帖子不见了!怎么办?作者:您目前是匿名发表 登录 | 5秒注册 作者:,欢迎留言 退出发表新主题
温馨提示: 1.根据《证券法》规定,禁止编造、传播虚假信息或者误导性信息,扰乱证券市场;2.用户在本社区发表的所有资料、言论等仅代表个人观点,与本网站立场无关,不对您构成任何投资建议。用户应基于自己的独立判断,自行决定证券投资并承担相应风险。《东方财富社区管理规定》