4月9日,多家上市公司发布投资者关系活动记录表公告,披露各自与机构之间的业务交流内容,其中透露出公司业务布局的诸多进展与亮点。
振邦智能:公司光模块读写器产品已实现量产
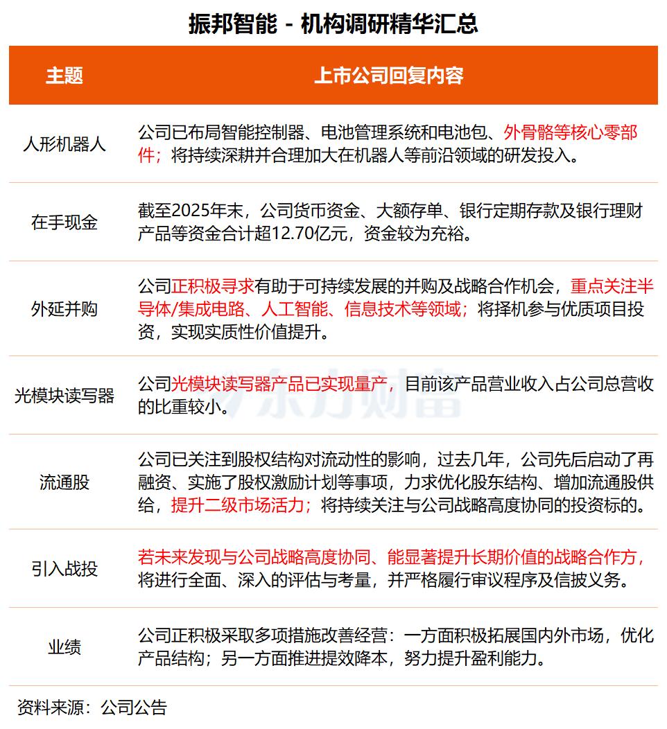
振邦智能昨日在业绩说明会上透露,公司光模块读写器产品已实现量产,目前该产品营业收入占公司总营收的比重较。
“公司正积极寻求有助于可持续发展的并购及战略合作机会,重点关注半导体/集成电路、人工智能、信息技术等领域,希望通过并购扩充产品线、拓展客户资源、进入新兴市场,进一步提升公司经营规模和核心竞争力。”振邦智能表示,公司也将择机参与优质项目投资,提高资金使用效率,确保实现实质性价值提升。
在人形机器人领域,公司已布局智能控制器、电池管理系统和电池包、外骨骼等核心零部件,但上述产品的收入和产能规模目前较小。振邦智能称,未来公司将紧跟技术发展趋势,积极把握市场机遇,持续深耕并合理加大在机器人等前沿领域的研发投入,以强化公司的长期核心竞争力。
针对引入战投这一提问,振邦智能回应称,若未来发现与公司战略高度协同、能显著提升长期价值的战略合作方,公司将进行全面、深入的评估与考量,并严格履行审议程序及信息披露义务。
振邦智能表示,公司正积极采取多项措施改善经营:一方面积极拓展国内外市场,优化产品结构;另一方面深化运营管理、推进提效降本,努力提升盈利能力。2025年度,公司总部搬迁到自建产业园,同步推进了越南和印尼的投资与产能布局,为后续业绩改善提供了有力支撑。

振邦智能长期深耕智能控制器业务,并积极协同发展新能源产业,构建起“智能控制器+新能源”双轮驱动的业务格局。
二级市场方面,振邦智能股价今日逆势上涨3.37%,近5个交易日涨幅为4.33%。
金禄电子:将着力深耕机器人、商业航天、算力基础设施等六条重点赛道
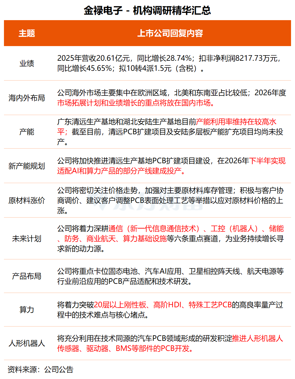
金禄电子也于昨日举行业绩说明会,公司在与投资者交流时表示,公司将着力深耕通信(新一代信息通信技术)、工控(机器人)、储能、防务、商业航天、算力基础设施等六条重点赛道,为业务持续增长寻求新的动力源。
据悉,金禄电子2025年度实现营业收入20.61亿元,同比增长28.74%,主营业务收入中超过一半来自汽车PCB领域,算力基础设施、人工智能等新兴产业应用领域的收入占比较低。“公司将加快推进广东清远生产基地PCB扩建项目的建设,在2026年下半年实现适配AI和算力产品的部分产线建成投产。”
对于未来业务拓展计划,金禄电子表示,公司将加快产品技术薄弱环节的攻坚克难,着力突破20层以上刚性板、高阶HDI、特殊工艺PCB的高良率量产过程中的技术难点与核心堵点;充分利用在技术同源的汽车PCB领域形成的研发积淀推进人形机器人传感器、驱动器、BMS等部件的PCB开发;重点卡位固态电池、汽车AI应用、卫星相控阵天线、航天电源等行业前沿应用的PCB产品适配和技术研发。
海外业务方面,据金禄电子介绍,公司海外市场主要集中在欧洲区域,北美和东南亚占比较低。受益于国内新能源汽车、通信等应用领域市场的拓展,近年来公司境外销售收入占比持续降低。“2026年度市场拓展计划和业绩增长的重点将放在国内市场。”
“公司广东清远生产基地及湖北安陆生产基地这两大主要生产基地均为国家级绿色工厂,公司在建的PCB扩建项目也积极采用行业前沿的节能技术并不断提高设备的智能化水平。”金禄电子称,公司将密切关注PCB行业智能化、低碳化发展趋势,并积极践行绿色发展理念。

金禄电子专业从事印制电路板(PCB)的研发、生产及销售,产品覆盖汽车电子、通信与算力、工控(机器人)与储能、消费电子、防务与航空航天、医疗器械等领域。
二级市场方面,金禄电子股价今日上涨4.65%,近5个交易日涨幅为8.67%。
