4月10日晚,柳化股份(600423)披露2025年年度业绩预告更正暨股票可能被实施退市风险警示的风险提示公告。公告称,其2025年归属于上市公司股东的净利润预计从盈利逾600万元更正为亏损3000万元,同时,在披露2025年度报告后,公司股票可能被上海证券交易所实施退市风险警示(股票简称前冠以“*ST”字样)。

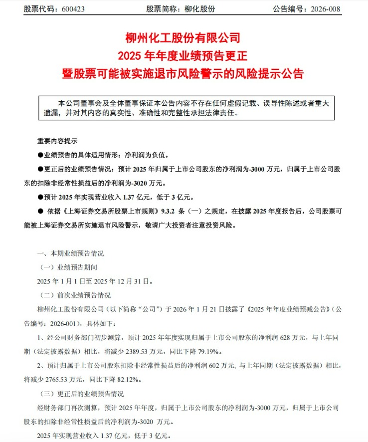
具体来看,柳化股份预计2025年归属于上市公司股东的净利润为-3000万元,归属于上市公司股东的扣除非经常性损益后的净利润为-3020万元。
而今年1月21日,柳化股份曾公告,预计2025年将实现归属于上市公司股东的净利润628万元。
对此,柳化股份在公告中解释称,主要是审计机构采取了更为审慎的原则,对公司计提了大额资产减值损失,致使本期利润减少。公司方面表示,已就相关事项与会计师事务所进行了沟通,双方在更正数据等重大事项上不存在分歧。
柳化股份公告称,预计2025年度经审计的利润总额、净利润、扣除非经常性损益后的净利润三者中的最低值为负值,且2025年实现的营业收入仅为1.37亿元,低于3亿元。根据《上海证券交易所股票上市规则》9.3.2条(一)之规定,在披露2025年度报告后,公司股票可能被上海证券交易所实施退市风险警示。
公司股票将于2025年报披露日起开始停牌。上海证券交易所在公司股票停牌之日后5个交易日内,根据实际情况,对公司股票实施退市风险警示。
值得注意的是,就在发布业绩预告更正的同时,柳化股份还发布了延期披露年报的公告。公司原定于2026年4月11日披露2025年年度报告,但为进一步完善定期报告编制和复核的相关工作,确保报告的真实性、准确性和完整性,经申请,公司将年报披露时间延期至2026年4月25日。
公开资料显示,柳化股份的主营业务为双氧水的生产和销售。2025年前三季度,公司实现营业收入1.07亿元,同比下降13.48%;实现归母净利润700.57万元,同比下降77.44%。截至4月10日收盘,公司股价为3.57元/股,市值为28.51亿元。