运营二十年,知名网站宣布5月1日停服,抓紧退费
来源:21世纪经济报道
近日,国内知名个人知识管理平台360doc个人图书馆网站发布停止运营公告:
360doc个人图书馆网站4月1日发布停止运营公告,因无法在确保数据安全与服务延续的前提下找到合适的接手方,网站将于2026年5月1日正式停止所有服务。即日起,360doc 个人图书馆网站暂停新内容发布,但登录、数据备份、VIP 退费申请、钱包提现功能均正常开放。
平台提醒用户务必在2026年5月1日前完成以下三项关键操作:
- 第一,数据备份。用户可使用电脑下载并安装“下载备份工具”,将个人文章保存到本地电脑。下载功能将在服务停止当日起关闭,届时所有未备份的用户数据将被依法处理,且无法恢复。
- 第二,VIP退费。对于会员期尚未到期的VIP用户,网站将按剩余天数核算,退回至用户的支付账户。
- 第三,钱包提现。所有用户务必在服务停止前,及时完成钱包余额提现。
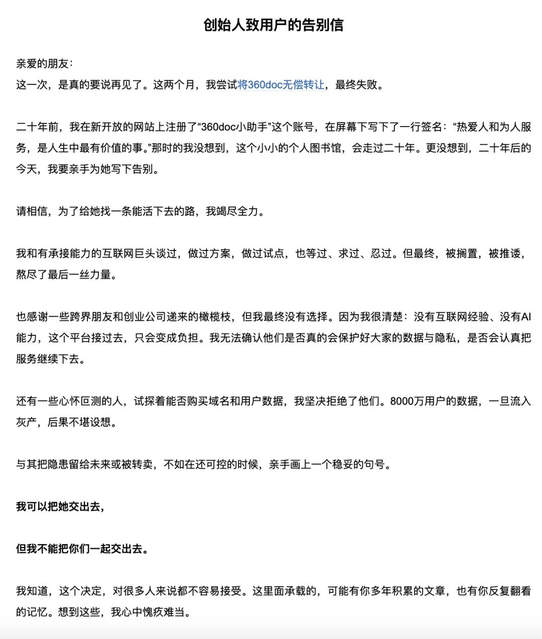
创始人蔡智同时发表致用户的告别信,称为了给网站找一条活路,已“竭尽全力”。
告别信中写道:“我和有承接能力的互联网巨头谈过,做过方案,做过试点,也等过、求过、忍过。但最终,被搁置,被推诿,熬尽了最后一丝力量。”

公开资料显示,360doc个人图书馆是由北京六智信息技术有限公司运营的免费网络文章收藏与分享平台,用户可通过注册建立个人数字图书馆,分类收藏、管理网页文章及文档。该平台自2005年上线,至今已运营20年,累计服务超8000万用户,收藏文章达11亿篇。
2026年1月24日,平台曾发布公告,因公司业务调整,决定将全站平台资产(包括核心技术、数据及运营团队)向具备诚意与能力的伙伴进行无偿转让,希望接收方具备不少于500万元的资金实力以保障持续运营。
来源丨360doc个人图书馆网站、公开资料
郑重声明:用户在财富号/股吧/博客等社区发表的所有信息(包括但不限于文字、视频、音频、数据及图表)仅代表个人观点,与本网站立场无关,不对您构成任何投资建议,据此操作风险自担。请勿相信代客理财、免费荐股和炒股培训等宣传内容,远离非法证券活动。请勿添加发言用户的手机号码、公众号、微博、微信及QQ等信息,谨防上当受骗!
评论该主题
帖子不见了!怎么办?作者:您目前是匿名发表 登录 | 5秒注册 作者:,欢迎留言 退出发表新主题
温馨提示: 1.根据《证券法》规定,禁止编造、传播虚假信息或者误导性信息,扰乱证券市场;2.用户在本社区发表的所有资料、言论等仅代表个人观点,与本网站立场无关,不对您构成任何投资建议。用户应基于自己的独立判断,自行决定证券投资并承担相应风险。《东方财富社区管理规定》