北京捷成世纪股份被责令改正,涉会计核算等问题
来源:蓝鲸财经
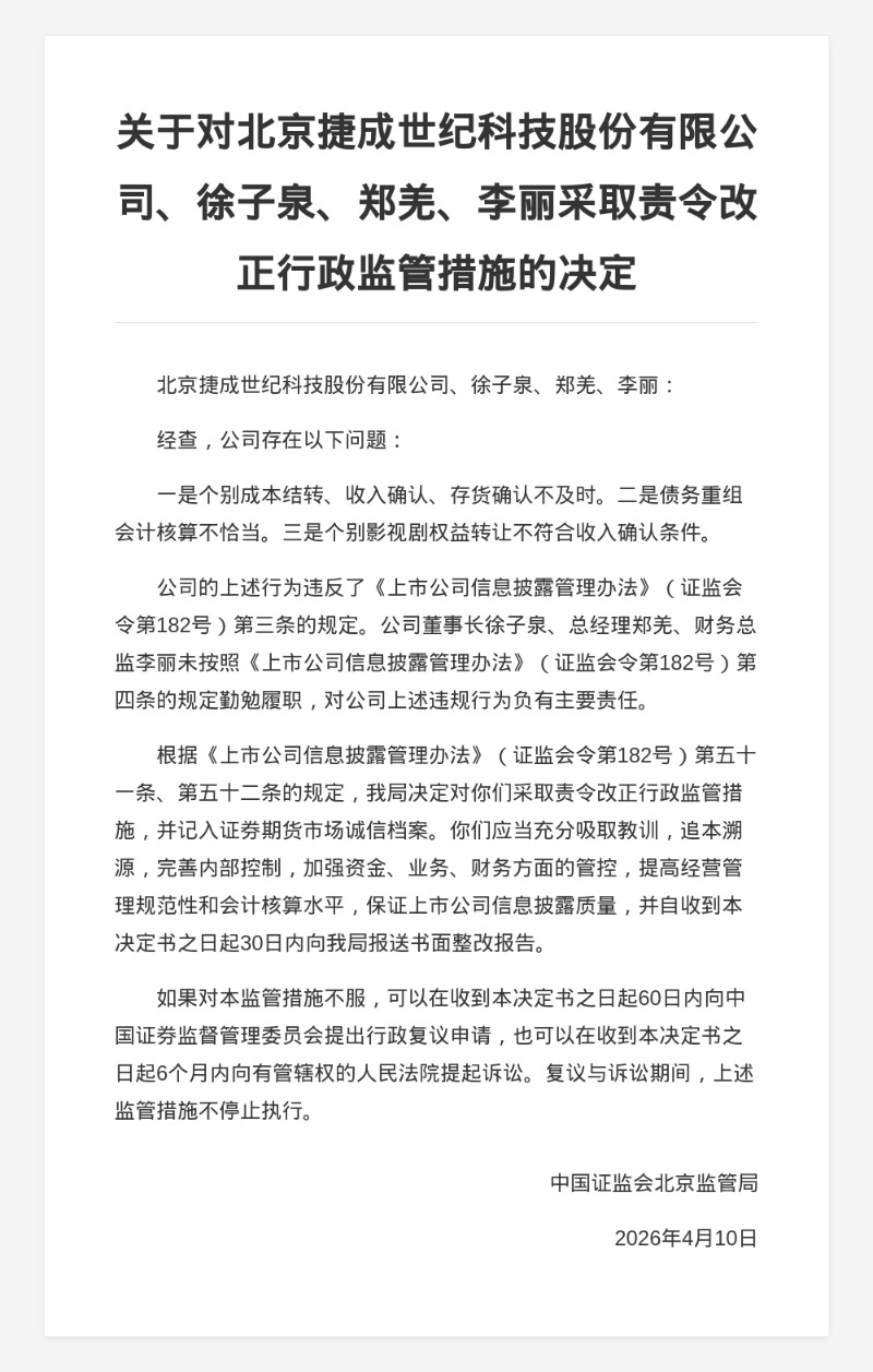
蓝鲸新闻4月12日讯,近日,中国证监会北京监管局发布行政监管措施决定书,剑指北京捷成世纪科技股份有限公司及其相关责任人。
决定书显示,北京捷成世纪科技股份有限公司存在以下问题:一是个别成本结转、收入确认、存货确认不及时。二是债务重组会计核算不恰当。三是个别影视剧权益转让不符合收入确认条件。
上述行为违反了《上市公司信息披露管理办法》的规定。公司董事长徐子泉、总经理郑羌、财务总监李丽未按照规定勤勉履职,对公司上述违规行为负有主要责任。
对此,中国证监会北京监管局决定对北京捷成世纪科技股份有限公司、徐子泉、郑羌、李丽采取责令改正行政监管措施,并记入证券期货市场诚信档案。

郑重声明:用户在财富号/股吧/博客等社区发表的所有信息(包括但不限于文字、视频、音频、数据及图表)仅代表个人观点,与本网站立场无关,不对您构成任何投资建议,据此操作风险自担。请勿相信代客理财、免费荐股和炒股培训等宣传内容,远离非法证券活动。请勿添加发言用户的手机号码、公众号、微博、微信及QQ等信息,谨防上当受骗!
评论该主题
帖子不见了!怎么办?作者:您目前是匿名发表 登录 | 5秒注册 作者:,欢迎留言 退出发表新主题
温馨提示: 1.根据《证券法》规定,禁止编造、传播虚假信息或者误导性信息,扰乱证券市场;2.用户在本社区发表的所有资料、言论等仅代表个人观点,与本网站立场无关,不对您构成任何投资建议。用户应基于自己的独立判断,自行决定证券投资并承担相应风险。《东方财富社区管理规定》