中兴财光华会计师事务所被罚2.1亿,涉审计项目虚假记载
来源:蓝鲸财经
蓝鲸新闻4月11日讯,近日,中国证券监督管理委员会河北监管局发布行政监管措施决定书,剑指中兴财光华会计师事务所(特殊普通合伙)及相关责任人。
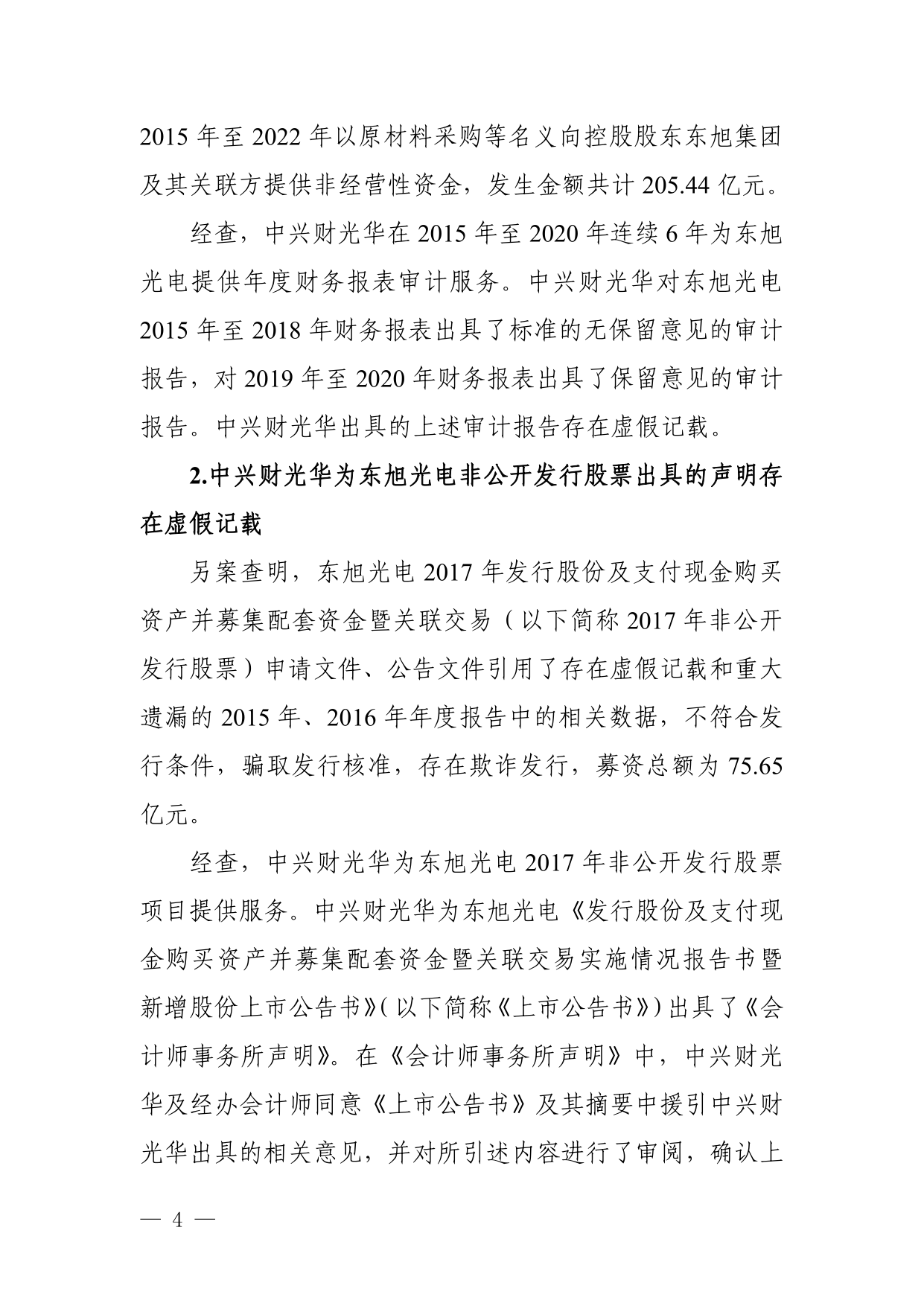
决定书显示,中兴财光华在相关审计工作中未勤勉尽责。中兴财光华为东旭集团出具的审计报告、发行债券出具的声明文件存在虚假记载;中兴财光华为东旭光电出具的审计报告、非公开发行股票出具的声明存在虚假记载;中兴财光华为东旭蓝天出具的审计报告存在虚假记载。
上述行为违反了《证券法》的规定,构成违法行为。齐正华、王雅栋、康利岩、王凤岐、孟晓光、姚庚春是以上违法行为直接负责的主管人员。
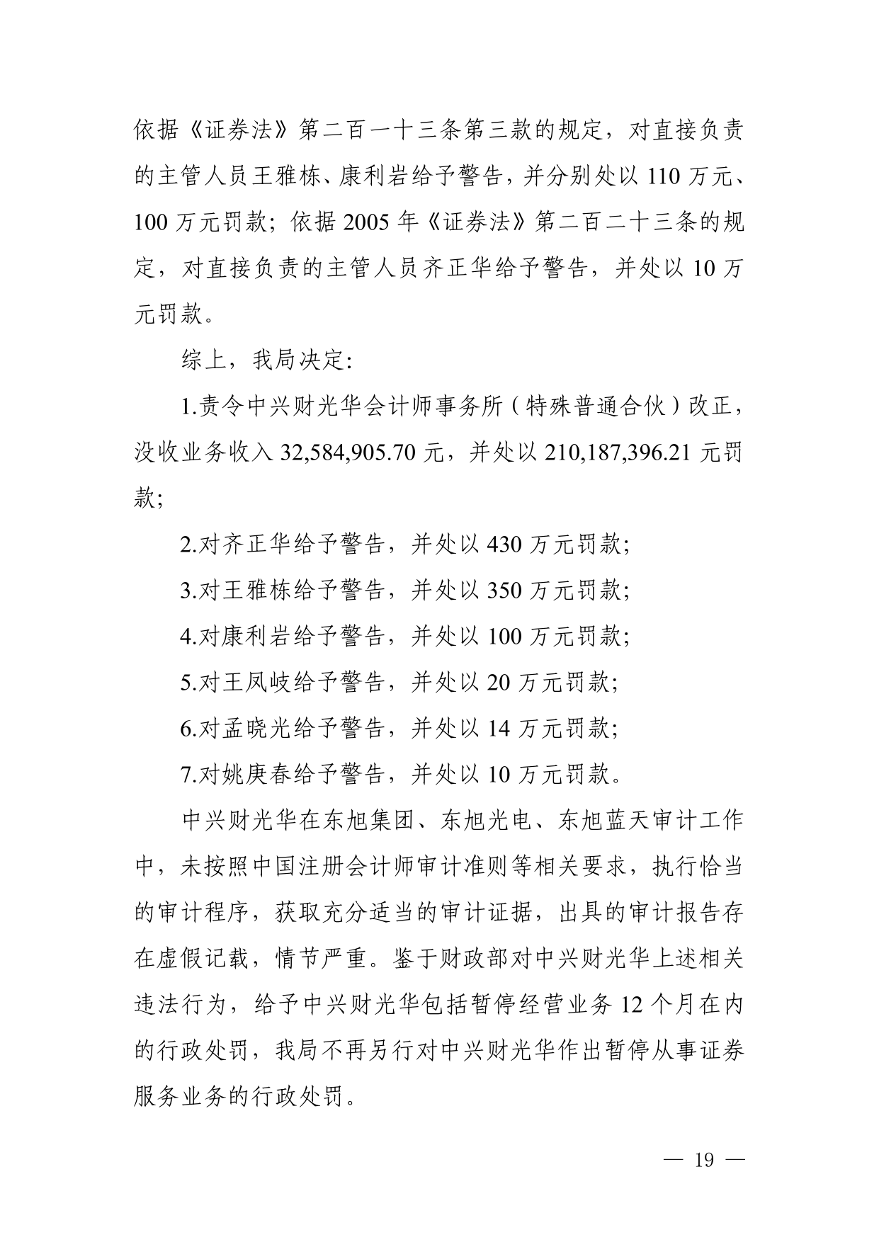
对此,中国证券监督管理委员会河北监管局对中兴财光华会计师事务所(特殊普通合伙)责令改正, 没收业务收入32,584,905.70 元,处以210,187,396.21 元罚款,暂停经营业务12个月;对齐正华给予警告,处以430万元罚款,采取10年证券市场禁入措施;对王雅栋给予警告,处以350万元罚款,采取5年证券市场禁入措施;对康利岩给予警告,并处以100万元罚款; 对王凤岐给予警告,并处以20万元罚款; 对孟晓光给予警告,并处以14万元罚款;对姚庚春给予警告,并处以10万元罚款。
















郑重声明:用户在财富号/股吧/博客等社区发表的所有信息(包括但不限于文字、视频、音频、数据及图表)仅代表个人观点,与本网站立场无关,不对您构成任何投资建议,据此操作风险自担。请勿相信代客理财、免费荐股和炒股培训等宣传内容,远离非法证券活动。请勿添加发言用户的手机号码、公众号、微博、微信及QQ等信息,谨防上当受骗!
评论该主题
帖子不见了!怎么办?作者:您目前是匿名发表 登录 | 5秒注册 作者:,欢迎留言 退出发表新主题
温馨提示: 1.根据《证券法》规定,禁止编造、传播虚假信息或者误导性信息,扰乱证券市场;2.用户在本社区发表的所有资料、言论等仅代表个人观点,与本网站立场无关,不对您构成任何投资建议。用户应基于自己的独立判断,自行决定证券投资并承担相应风险。《东方财富社区管理规定》