上周(4月7日至4月10日),大盘震荡走高,沪指4个交易日涨2.74%,一度重返4000点,深成指大涨7.16%,创业板指狂飙9.50%,创2021年12月以来新高。
行业板块方面,元件、通信设备、消费电子、半导体、电池等涨幅居前,银行、医药商业、白酒等走势偏弱。概念方面,算力硬件、苹果概念、AI眼镜、玻璃基板、云计算等涨幅居前,跨境支付、创新药、天然气等少数板块走低。
光通信龙头预计订单将排满至2028年
据报道,光通信龙头Lumentum表示,美国巨型AI数据中心对其光通信组件的需求正在加速增长,订单有望排满至2028年。公司正以尽可能快的速度扩产,但仍难以满足需求。
Lumentum首席执行官迈克尔·赫尔斯顿称:“美国几家超大规模云厂商的资本开支规模极其庞大,而且看起来完全没有见顶的迹象。我们的供应正越来越跟不上需求。如果按目前趋势发展,再过两个季度,我们到2028年全年的产能就会彻底售罄。”
赫尔斯顿表示,目前来看,这一轮行业周期至少还能维持5年左右的景气持续性。公司目前正尽可能改造旧有电子制造设施。与从零开始建厂相比,新工厂的投产时间将缩短一半。他表示,Lumentum将在日本新增1亿美元投资,这一数字可能进一步增至约2.5亿美元。
华泰证券最新研报指出,AI发展驱动光模块加速迭代,当前1.6T光模块处于商业化放量阶段;3.2T等新一代产品处于前期技术准备阶段,预计于2027~28年开始验证。根据Light Counting预测,2026年全球光模块市场仍将保持60%增速,至2031年全球市场规模预计近600亿美元。“我们认为自动化设备为光模块量产必经之路,随3.2T/CPO/硅光等新技术引入,未来量价齐升可期;看好国内相关企业在市场规模增长及技术迭代进程下的发展潜力。”
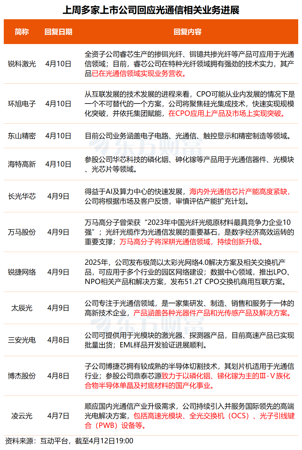
多家公司介绍光通信业务最新进展
据不完全统计,上周有多家上市公司在互动平台对创新药相关提问进行了回复:
锐科激光上周五在互动平台上表示,全资子公司睿芯公司生产的掺铒光纤、铒镱共掺光纤等产品可应用于光通信领域。目前,睿芯公司在特种光纤领域拥有强劲的技术实力,其产品已在光通信领域实现业务营收。
长光华芯称,公司始终坚持“一平台、一支点、横向扩展、纵向延伸”的战略,聚焦激光芯片产业,持续做好主营业务,不断发力新兴业务,通过“技术+资本”双轮驱动的模式,做好未来技术路线的卡位,不断提升公司的价值和核心竞争力。
该公司表示:“得益于AI及算力中心的快速发展,国际和国内都呈现出光通信芯片产能高度紧缺的情形,公司将根据市场及客户反馈,审慎评估产能扩充计划。”
锐捷网络上周四在互动平台上表示,2025年,公司发布了极简以太彩光网络4.0解决方案及相关交换机产品可应用于教育、医疗、制造等行业的园区网络建设。数据中心领域,推出LPO、NPO相关产品和解决方案,发布51.2T CPO交换机商用互联方案。
博杰股份上周三表示,公司在光通信领域主要通过两条路径进行布局,公司子公司博捷芯(深圳)半导体有限公司拥有较成熟的半导体切割技术,其划片机适用于光通信行业,具备用于磷化铟衬底切割的技术能力;参股公司珠海鼎泰芯源晶体有限公司致力于以磷化铟、锑化镓为主的Ⅲ-Ⅴ族化合物半导体单晶及衬底材料的国产化事业,磷化铟衬底主要应用于光纤通信、光探测器、红外光学、高频毫米波通信等领域。

