4月13日,多家上市公司发布投资者关系活动记录表公告,披露各自与机构之间的业务交流内容,其中透露出公司业务布局的诸多进展与亮点。
华阳集团:将加快发展AI类业务 并延伸组件业务
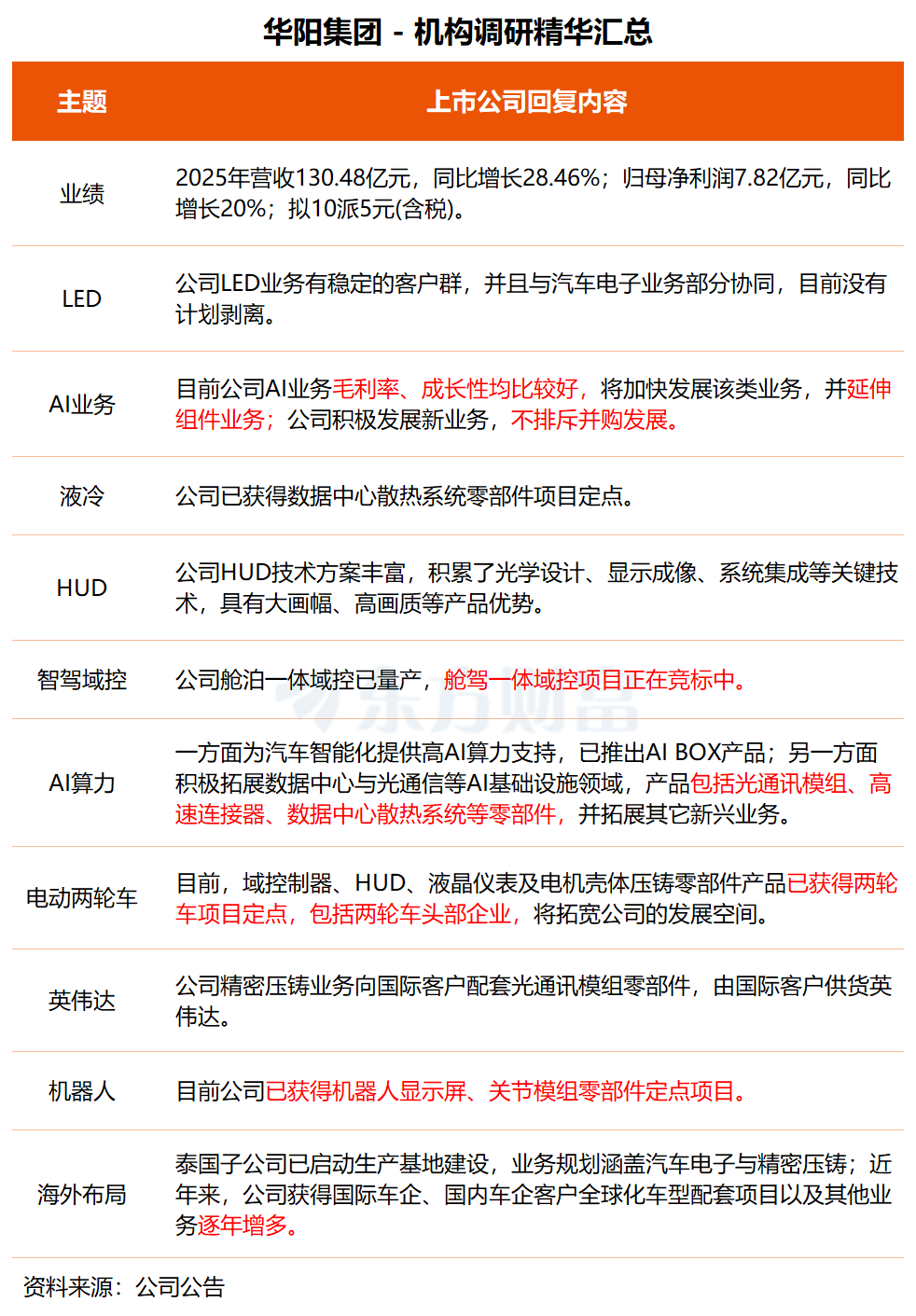
华阳集团上周五举办业绩说明会,公司在与投资者交流时表示,目前公司AI业务毛利率、成长性均比较好,将加快发展该类业务,并延伸组件业务。公司积极发展新业务,不排斥并购发展。
“公司积极发展AI相关业务,一方面为汽车智能化提供高AI算力支持,已推出AI BOX产品;另一方面积极拓展数据中心与光通信等AI基础设施领域,产品包括光通讯模组、高速连接器、数据中心散热系统等零部件,并拓展其它新兴业务。”华阳集团称,公司目前在光通讯业务领域的目标是加快光模块零部件业务的发展;已获得数据中心散热系统零部件项目定点。
华阳集团还透露,公司精密压铸业务向国际客户配套光通讯模组零部件,并由国际客户供货英伟达。
机器人以及智驾域控方面,据介绍,目前公司已获得机器人显示屏、关节模组零部件定点项目。公司舱泊一体域控已量产,舱驾一体域控项目正在竞标中;正在探索整车无线充电产品。
对于电动两轮车业务布局,华阳集团表示,公司依托自身在汽车电子及精密压铸领域多年积累的深厚技术能力与成熟量产经验,顺应两轮车智能化、高端化升级趋势,目前域控制器、HUD、液晶仪表及电机壳体压铸零部件产品已获得两轮车项目定点,包括两轮车头部企业,将拓宽公司的发展空间。

华阳集团主要从事汽车电子及精密压铸业务的研发、生产和销售,并积极探索和发展 AI、机器人等相关业务,包括光通讯模块、AI 高速连接器、机器人等相关零部件业务。2025年公司实现营收130.48亿元,同比增长28.46%;归母净利润7.82亿元,同比增长20%;拟10派5元(含税)。
中金公司最新研报表示,华阳集团汽车电子业务持续高增,核心产品龙头地位稳固。随着新订单逐步落地,汽车板块有望保持强劲增长。光通讯模块、AI 高速连接器等零部件业务规模进一步提升,低空飞行器域控相关零部件已取得项目定点,随着产能逐步释放,看好精密压铸业务的增长动能。
二级市场方面,华阳集团股价今日上涨1.59%,近5个交易日涨幅为10.51%。
亿纬锂能:大电池累计下线已突破100万颗
亿纬锂能上周五在业绩说明会上表示,公司龙泉三号、四号固态电池已于3月顺利下线,产品通过材料体系优化与结构设计创新,在工作压力控制上取得显著技术进步;其中龙泉三号目标面向人形机器人领域,龙泉四号目标面向新能源汽车领域,公司将持续推进产品研发与性能优化,推动固态电池技术产业化进程。。
在钠电池领域,亿纬锂能首创“无痕钠电”概念,采用可自降解低碳材料,实现电池生命周期结束后的自然分解,无需回收处理,达成“0碳钠电”目标。2025年10月,公司首套大容量钠离子电池储能系统在荆门基地并网运行。2025年12月,“亿纬钠能总部”项目正式动工,规划年产能2GWh,预计2027年建成投产。
亿纬锂能近期接连官宣4个扩产项目,规划新增储能及动力电池产能高达230GWh。对此,公司在与投资者交流时指出,行业研报表示,2026年及以后,全球储能行业将迎来高速增长期,在碳中和与新能源高渗透驱动下,装机规模持续攀升,技术路线多元发展,长时储能加速落地,应用场景不断拓宽,行业迈入万亿级市场的长期高景气周期。在此背景下,公司结合市场需求,逐步建设产能。
关于大铁锂电池,亿纬锂能介绍称,公司是全球首家量产600Ah+储能电池的企业,Mr旗舰系列已成功获得GB/T 36276、TüV Mark、CB、CE、AS 3000等国际认证证书,并已成功量产。截至2026年2月,亿纬锂能大电池累计下线已突破100万颗,规模化制造与成熟度获得双重验证。

亿纬锂能主营业务为消费电池(包括锂原电池、小型锂离子电池、圆柱电池)、动力电池(包括新能源车电池及其电池系统)和储能电池的研发、生产和销售。
2025年,亿纬锂能实现营收614.7亿元,同比增长26.44%;归母净利润41.34亿元,同比增长1.44%;拟向全体股东每10股派现2.45元(含税)。今年一季度,公司预计实现归母净利润13.76亿至14.87亿元,同比增长25%至35%。
国金证券最新研报指出,公司储能电池保持满产满销,盈利持续改善,动力电池放量、结构优化、盈利显著修复,未来国内外工厂逐步投产,将进一步拓宽海外动储市场,提升公司全球竞争力。
二级市场方面,亿纬锂能股价今日上涨1.36%,近5个交易日涨幅为16.70%。
