
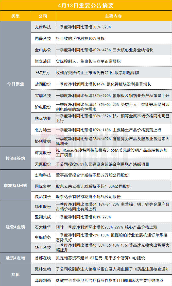
今日聚焦
【光库科技:一季度净利同比预增303%-323%】
光库科技(300620.SZ)公告称,预计2026年第一季度归属于上市公司股东的净利润为4370万元-4587万元,比上年同期增长303%-323%。报告期内公司通过技术创新、推出新产品、积极开发国内外新客户,营业收入实现稳步增长。报告期内归属于上市公司股东的净利润较上年同期大幅增长,主要是报告期内公司营业收入增长带动了净利润的增长,同时加强费用管控、降本增效,且上年同期基数较小所致。小财注:25Q4净利润0.61亿,据此计算,26Q1净利润预计环比下降25%-28%。
【国晟科技:终止收购孚悦科技100%股权】
国晟科技公告,此前公司公告,拟以2.41亿元受让铜陵正豪科技有限公司、林琴合计持有的铜陵市孚悦科技有限公司100%股权。4月13日,公司召开第五届董事会第二十九次会议,审议通过了《关于终止收购铜陵市孚悦科技有限公司100%股权的议案》,由于本次交易先决条件中的并购贷款未达成,公司决定终止收购。截至公告披露日,公司未支付任何款项,本次交易项下标的股权未交割,公司不存在违约情形。终止本次收购不会对公司现有经营业绩及财务状况产生不利影响。
【金山办公:一季度净利同比预增402%-473% 三大核心业务全线增长】
金山办公(688111.SH)披露业绩预告,预计2026年一季度营业收入15.65亿元—16.62亿元,同比增长20.24%—27.68%;归母净利润20.22亿元—23.07亿元,同比增长401.89%—472.81%。2026年第一季度,公司稳步推进AI全场景服务能力落地,公司前期在AI、协作领域的研发投入成效逐步显现,叠加精细化运营效率提升,三大核心业务全线增长,盈利质量持续优化。报告期内,公司部分对外投资基金项目产生较大额的投资收益,对公司整体净利润的增长贡献较大。剔除相关投资收益影响后,报告期公司实现归母净利润为4.87亿元至5.44亿元,同比增长20.99%至35.15%。小财注:金山办公2025年Q4净利6.58亿元,据此计算,2026年Q1净利预计环比增长207.29%-250.61%。
【恒立液压:实际控制人、董事长汪立平正常履职】
恒立液压(601100.SH)公告称,公司实际控制人、董事长汪立平已正常履行公司法定代表人、董事长等职责,公司生产经营情况正常。小财注:恒立液压3月20日公告,实际控制人、董事长汪立平被留置。在《2025胡润百富榜》中,汪立平家族以860亿元的财富规模,将排名从上一年的第76名提升至第54名,蝉联“常州首富”。
【*ST万方:收到深交所终止上市事先告知书股票明起停牌】
*ST万方(000638.SZ)公告称,截至2026年4月13日,公司股票已连续二十个交易日收盘总市值均低于5亿元,触及《股票上市规则》规定的终止上市情形。公司股票将自2026年4月14日开市起停牌。公司于2026年4月13日收到深圳证券交易所下发的《终止上市事先告知书》。公司有权在规定期限内申请听证或提出书面陈述和申辩。若深交所最终决定终止上市,公司股票将转入全国股转公司代为管理的退市板块挂牌转让。公司提醒投资者注意投资风险。
【盐湖股份:一季度净利润同比增长147% 氯化钾板块盈利显著增长】
盐湖股份(000792.SZ)公告称,公司2026年第一季度实现营业收入64.32亿元,同比增长94.89%;归属于上市公司股东的净利润为29.39亿元,同比增长147.44%。报告期内,公司氯化钾产量约87.73万吨,销量约132.97万吨;碳酸锂产量约1.95万吨,销量约1.68万吨。受销量及价格同比上涨驱动,氯化钾板块盈利显著增长。同时,4万吨/年基础锂盐项目量产,带动碳酸锂产销量同比提升,且市场价格呈上涨趋势,助力公司整体业绩实现大幅增长。小财注:盐湖股份2025年Q4净利39.73亿元,据此计算,2026年Q1净利环比下降26.03%。
【宝鼎科技:一季度净利同比预增234%-290% 覆铜板及铜箔业务产品销量上升】
宝鼎科技(002552.SZ)公告称,预计2026年第一季度归属于上市公司股东的净利润为6,000万元-7,000万元,比上年同期增长233.98%-289.64%。报告期内,覆铜板及铜箔业务得益于行业景气度回升,产品销量及FR4、铜箔毛利率上升导致的盈利能力提高;黄金价格保持在较高价位导致的公司成品金营业收入和毛利率增长。小财注:宝鼎科技2025年Q4净利0.72亿元,据此计算,2026年Q1净利预计环比下降2.78%至16.67%。
【锡业股份:一季度净利同比预增64.18%-84.20% 主营锡、铜、锌等金属产品市场价格同比有所上行】
锡业股份(000960.SZ)公告称,预计2026年第一季度归属于上市公司股东的净利润为8.2亿元-9.2亿元,比上年同期上升64.18%-84.20%。报告期内,公司主营的锡、铜、锌等金属产品市场价格同比有所上行,公司积极把握有利市场机会,统筹优化各类资源配置,持续夯实生产经营管理,进一步增强采、选、冶各环节协同效率,有色金属产品产量同比有所提升,推动一季度经营业绩较上年同期实现增长。小财注:25Q4净利润2.21亿,据此计算,26Q1净利润预计环比增长271%-316%。
【沪电股份:一季度净利同比预增54.76%-65.25% 受益于人工智能等场景对印制电路板的结构性需求】
沪电股份(002463.SZ)公告称,预计2026年第一季度归属于上市公司股东的净利润为11.8亿元-12.6亿元,比上年同期增长54.76%-65.25%。受益于高速运算服务器、人工智能等新兴计算场景对印制电路板的结构性需求,依托平衡的产品布局以及深耕多年的中高阶产品与量产技术,预计公司2026年第一季度的营业收入和净利润较上年同期均将有所增长。小财注:25Q4净利润11.05亿,据此计算,26Q1净利润预计环比增长6%-14%。
【海亮股份:拟与Rawas在沙特阿拉伯投资5.66亿美元建设铜产品高端智造加工厂项目】
海亮股份(002203.SZ)公告称,公司拟与RAWAS NATIONAL INVESTMENT HOLDING COMPANY(Rawas)在沙特阿拉伯王国投资建设铜产品高端智造加工厂项目,总投资额预计为5.66亿美元,分期投入,用于项目土地购置(或租赁)、厂房建设、设备采购和安装及铺底流动资金等。公司持股51%,Rawas持股49%。
【腾远钴业:一季度净利同比预增308%-352% 钴、铜等金属市场价格同比明显上行】
腾远钴业(301219.SZ)公告称,预计2026年第一季度归属于上市公司股东的净利润为5.04亿元-5.58亿元,比上年同期增长308.22%-351.95%。报告期内,公司业绩实现良好增长,主要原因:一是公司经营稳健,构建了多元化原料采购体系,原料保供能力强,尤其是二次资源或再生原料的稳定供应,有效对冲了原生矿采购波动的影响,为业绩增长提供了支撑;二是受益于钴、铜等金属市场价格较上年同期明显上行,同时刚果腾远铜产品产量实现同比增长,并持续优化客户结构,公司产品产销及盈利能力大幅提升。小财注:腾远钴业2025年Q4净利润3.6亿元,据此计算,26Q1净利润预计环比增长40%-55%。
【亚翔集成:一季度净利同比预增181%-223%】
亚翔集成(603929.SH)公告称,预计2026年第一季度实现归属于上市公司股东的净利润为2.30亿元-2.65亿元,同比增长180.52%-223.21%。新加坡工程项目金额较大且毛利率相对较好。公司发包策略成功,发包成本得到有效控制。该等项目持续推进,对本期营业收入和净利润贡献较大。上期施工项目本期结算及回款较好,故本期冲回合同资产减值准备较多。小财注:25Q4净利润4.5亿,据此计算,26Q1净利润预计环比下降41%-48%。
【石大胜华:预计一季度净利润环比增长233%-297% 核心产品价格上涨】
石大胜华(603026.SH)公告称,预计2026年第一季度实现归属于上市公司股东的净利润2.6亿元-3.1亿元,与上年同期相比将实现扭亏为盈。本期业绩预盈的主要原因是行业景气度回升,核心产品价格上涨,提升盈利能力。小财注:25Q4净利润0.78亿,据此计算,26Q1净利润预计环比增长233%-297%。
【北方稀土:一季度净利同比预增109%-118% 主要稀土产品价格震荡上行】
北方稀土(600111.SH)公告称,预计2026年第一季度实现归属于上市公司股东的净利润9亿元-9.4亿元,同比增加109.14%-118.43%。2026年第一季度,稀土市场整体呈走强态势,主要稀土产品价格震荡上行。稀土金属、磁性材料销量稳步提升,实现磁材头部企业全覆盖。磁材企业持续发挥产能优势,稳步提升包头地区供应量,覆盖面达到95%以上;抛光材料高端领域销量小幅增长;稀土永磁电机系统服务客户能力持续提升,单体项目中标金额首次突破千万元,应用场景进一步拓展。稀土绿色冶炼升级改造项目一期已投产,产线全线贯通;二期主工艺厂房主体结构完成,正在进行内部施工及设备招采。
【中船防务:一季度净利同比预增95%-133% 把握船舶行业发展机遇订单承接态势良好】
中船防务(600685.SH)公告称,预计2026年第一季度实现归属于上市公司股东的净利润3.6亿元-4.3亿元,同比增加95.16%-133.11%。报告期内,公司把握船舶行业发展机遇,订单承接态势良好,产品结构不断优化;持续深化精益生产管理,主建船型建造周期进一步压降,推动营业收入稳步增长,产品毛利同比增加;公司联营企业经营业绩显著提升,确认投资收益同比大幅增加。小财注:中船防务2025年Q4净利3.53亿元,据此计算,2026年Q1净利预计环比增长1.98%-21.81%。
【华工科技:一季度净利同比预增46.38%-56.13% 1.6T等高速光模块出货量大幅提升】
华工科技(000988.SZ)公告称,预计2026年第一季度归属于上市公司股东的净利润为6亿元-6.4亿元,比上年同期增长46.38%-56.13%。公司的光互联业务受益于数据中心的密集建设,一季度光模块订单快速增长,400G、800G、1.6T等高速光模块出货量大幅提升,盈利同比增幅约120%。同时,新能源相关产业链的快速扩容,以及船舶行业强劲的上行周期和高端化、绿色化、智能化的发展趋势,为公司智能制造业务带来旺盛需求,公司的激光装备、智能产线订单增长较快。小财注:25Q4净利润1.49亿,据此计算,26Q1净利润预计环比增长303%-329%。
【协创数据:一季度净利同比预增284%-402% 智能算力产品及服务业务迎来大幅增长】
协创数据(300857.SZ)公告称,预计2026年第一季度归属于上市公司股东的净利润为6.5亿元-8.5亿元,比上年同期增长284.14%-402.33%。业绩变动原因:公司智能算力产品及服务业务迎来大幅增长。公司紧抓人工智能与智能算力业务机遇,算力项目交付带动营收大幅增长;存储价格上涨助力服务器再制造业务收益显著增加;数据存储设备业务保持稳健增长,整体经营业绩稳中向好。小财注:协创数据2025年Q4净利4.66亿元,据此计算,2026年Q1净利预计环比增长39.48%-82.40%。
【国际复材:第二大股东云南云熹计划减持不超4%公司股份】
国际复材(301526.SZ)公告称,持股8.79%的股东上海信熹投资管理有限公司-云南云熹股权投资基金合伙企业(有限合伙)(简称“云南云熹”)计划15个交易日后的3个月内,以集中竞价及大宗交易的方式减持公司股份不超过1.51亿股,即不超过公司股份总数的4%。小财注:截至2025年12月5日,云南云熹位列国际复材第二大股东,持股比例为8.79%。
投资&签约
【金科环境:签署1510万美元新水岛中东地区供货协议】
金科环境(688466.SH)公告称,公司全资子公司Bluenexus与Medisun签署《供货协议》,向对方供应4套新水岛®智能净水装备等设备,并提供相关技术支持及服务。项目实施地点为中东地区,协议金额为1,510万美元,约占公司2024年经审计营收的16.73%。该协议自签署之日起生效,属于日常经营协议,无需提交董事会、股东大会审议。若协议顺利履行,预计将对公司海外市场业务发展及当期经营业绩产生积极影响,有利于提升国际影响力。
【天原股份:子公司拟投9.31亿元建设废盐综合利用联产烧碱项目】
天原股份(002386.SZ)公告称,公司控股子公司宜宾海丰和锐有限公司拟新征用地,分期建设废盐综合利用联产20万吨/年离子膜烧碱项目。项目总投资9.31亿元,资金来源为自筹资金,建设期为24个月。该项目旨在妥善处理氯化法钛白粉生产过程中产生的废盐,保障氯气资源稳定供应,延伸拓展基础氯碱化工产业链,构建“氯-钛-磷-铁-锂”一体化绿色循环产业体系。目前,项目已通过能评审查及环评批复等行政许可。本次投资不构成关联交易,也不构成重大资产重组。
【裕同科技:与江特电机签署战略合作框架协议】
裕同科技(002831.SZ)公告称,公司与江西特种电机股份有限公司于2026年4月12日签署《战略合作框架协议》。双方将在碳纤维、包装等领域建立长期战略合作伙伴关系。在同等条件下,江特电机所需的编织袋、重型包装等优先由裕同科技提供,其电机、机器人所用碳纤维及衍生产品也优先由裕同科技供应;同时,裕同科技将利用自身渠道为江特电机推广业务,并优先采购其电机等产品。协议有效期三年。本次合作有助于拓展公司在高模高强轻量化新材料方向的业务布局,丰富工业包装应用场景。该协议为意向性框架,不涉及具体金额,对公司本年度财务状况无重大影响。
增减持&回购
【宏和科技:董事高管拟合计减持不超32万股公司股份】
宏和科技(603256.SH)公告称,董事长、总经理毛嘉明因个人资金需求,计划以集中竞价方式减持不超过24.07万股(占总股本0.0266%);董事会秘书邹新娥因个人资金需求,计划以集中竞价方式减持不超过7.50万股(占总股本0.0083%)。减持期间为自本公告披露日起15个交易日后的3个月内。
【良品铺子:股东达永有限拟减持不超3%公司股份】
良品铺子(603719.SH)公告称,股东达永有限公司因自身资金需求,计划自本次减持计划披露之日起15个交易日后的3个月内,通过集中竞价或大宗交易方式减持公司股份合计不超过1,203.00万股,即不超过公司总股本的3%。减持期间为2026年5月11日至2026年8月10日。若采取集中竞价交易方式减持,在任意连续九十个自然日内,减持股份的总数不超过公司股份总数的1%;采取大宗交易方式减持,在任意连续九十个自然日内,减持股份的总数不超过公司股份总数的2%。
经营&业绩
【卫星化学:第一季度净利润同比增长34.97%】
卫星化学(002648.SZ)公告称,2026年第一季度实现营业收入126.77亿元,同比增长2.82%;归属于上市公司股东的净利润为21.17亿元,同比增长34.97%。
【ST张家界:第一季度净利润为3.06亿元申请撤销股票交易其他风险警示】
ST张家界(000430.SZ)公告称,2026年第一季度实现营业收入6685.59万元,同比增长13.34%;归属于上市公司股东的净利润为3.06亿元,同比扭亏为盈。业绩变动主要系本报告期重整完成确认的重整收益影响。公司于2026年4月10日召开董事会,审议通过《关于申请撤销对公司股票交易实施其他风险警示的议案》。此前,因公司2022年至2024年三个会计年度扣非前后净利润均为负值,且2024年度审计报告带持续经营重大不确定性段落,公司股票自2025年4月17日起被实施其他风险警示。现根据会计师事务所出具的专项说明,确认导致持续经营能力存在不确定性的事项已全部消除,公司不再触及被实施其他风险警示的情形。公司已向深交所提交撤销申请,审核期间公司股票正常交易。该申请尚需深交所核准,存在不确定性,敬请投资者注意风险。
【正泰电源:第一季度净利润1504.86万元,同比下降17.83%】
正泰电源公告,2026年第一季度营收为8.19亿元,同比增长1.41%;净利润为1504.86万元,同比下降17.83%。
【穗恒运A:2026年一季度净利同比预增71.36%-118.55%】
穗恒运A(000531.SZ)公告称,预计2026年第一季度归属于上市公司股东的净利润为1.67亿元-2.13亿元,比上年同期增长71.36%-118.55%。本期利润增长主要源于两方面因素:一是本期出售越秀资本部分股权,确认处置股权的投资收益;二是本期按权益法确认越秀资本、广州资产的投资收益同比增长。
【天津普林:一季度净利润同比增长2187.33%】
天津普林(002134.SZ)公告称,2026年第一季度实现营业收入4.24亿元,同比增长42.39%;归属于上市公司股东的净利润为1159.14万元,同比增长2187.33%。业绩变动主要系本期产量增加所致。
【德新科技:预计一季度净利润2200万元-2800万元锂电池行业景气度回升及核心业务发力】
德新科技(603032.SH)公告称,预计2026年第一季度实现归属于上市公司股东的净利润为2200.00万元到2800.00万元,与上年同期相比将实现扭亏为盈。业绩变动主要得益于锂电池行业景气度回升及核心业务发力,锂电装备零部件需求释放带动订单增加,同时精密减速器等产品在光伏市场拓展成效显著,销量与收入稳步增长。
【道恩股份:2026年一季度净利同比预增80%-100%】
道恩股份(002838.SZ)公告称,预计2026年第一季度归属于上市公司股东的净利润为7971.19万元-8856.88万元,比上年同期增长80%-100%。业绩变动主要系公司自身业务增长及2月份起合并报表中包含了子公司宁波爱思开合成橡胶有限公司的经营业绩。
【神通科技:一季度净利润同比增长420.14%】
神通科技(605228.SH)公告称,2026年第一季度实现营业收入4.12亿元,同比增长20.40%;归属于上市公司股东的净利润为4643.06万元,同比增长420.14%。业绩变动主要系收入和毛利额增加及应收账款收回导致的信用减值损失减少所致。
【金徽股份:第一季度净利润同比增长118.41%】
金徽股份(603132.SH)公告称,2026年第一季度实现营业收入5.28亿元,同比增长53.99%;归属于上市公司股东的净利润为2.05亿元,同比增长118.41%。业绩变动主要系伴生银价格上涨,产品金属量增加,收入增加所致。
【蔚蓝锂芯:2025年度净利润7.11亿元同比增长45.66%】
蔚蓝锂芯(002245.SZ)公告称,公司发布2025年年度报告摘要,实现营业收入81.13亿元,同比增长20.09%;归属于上市公司股东的净利润为7.11亿元,同比增长45.66%。公司拟向全体股东每10股派发现金红利1.00元(含税),送红股0股,以资本公积金向全体股东每10股转增4.80股。
融资&定增
【首都在线:拟定增募资不超15.87亿元用于多个智算中心建设】
首都在线(300846.SZ)公告称,公司第六届董事会第十四次会议审议通过《关于公司向特定对象发行A股股票方案的议案》等。本次拟向不超过35名特定对象发行A股,发行数量不超过发行前总股本的30%,即1.51亿股。募集资金总额不超过15.87亿元,扣除发行费用后拟用于京北云计算软件研发中心项目-算力中心(二期)、首都在线智算中心建设项目、首都在线天枢智算云研发项目及偿还银行借款。发行价格为不低于定价基准日前二十个交易日公司股票交易均价的80%。
【四方股份:筹划发行H股并在香港联交所上市】
四方股份(601126.SH)公告称,公司为推进全球化战略布局,提升国际品牌影响力与综合竞争力,正在筹划发行境外上市外资股(H股)并申请在香港联合交易所有限公司主板挂牌上市。截至公告披露日,公司正与相关中介机构商讨相关工作,具体细节尚未确定。本次H股上市不会导致公司控股股东和实际控制人发生变化。该事项尚需提交公司董事会及股东会审议,并经中国证监会、香港联交所等相关监管机构备案、批准或核准。鉴于审批程序复杂,本次H股上市能否最终实施具有较大不确定性。公司将根据后续进展情况及时履行信息披露义务,敬请投资者注意投资风险。
其他
【派林生物:子公司收到静注人免疫球蛋白及人凝血因子IX药品注册核查通知】
派林生物(000403.SZ)公告称,公司全资子公司广东双林于近日收到国家药监局药审中心下发的关于启动静注人免疫球蛋白及人凝血因子IX药品注册核查的通知。此前,广东双林已分别获得上述两款药品的补充申请受理通知书及注册上市许可受理通知书。目前,这两款药品尚须经国家药监局审批通过后方可上市。公司将按照国家有关规定,积极推进上述研发项目注册核查及审批工作,并根据后续进展情况及时履行信息披露义务。敬请广大投资者注意投资风险。
【泽璟制药:盐酸吉卡昔替尼片治疗特应性皮炎III期临床达主要疗效终点】
泽璟制药(688266.SH)公告称,公司自主研发的1类新药盐酸吉卡昔替尼片治疗中、重度特应性皮炎成年患者的III期临床研究达到主要疗效终点,具有统计显著性(p<0.0001),且安全性与耐受性良好。公司将加快推进该适应症的上市进程。目前,该药治疗骨髓纤维化适应症已获批,治疗重度斑秃适应症NDA申请已获受理,治疗活动性强直性脊柱炎III期临床也已达到主要疗效终点。本次事项对公司近期业绩不会产生重大影响,后续尚需完成与CDE沟通交流、提交新药上市申请、技术审评和现场核查等程序。敬请投资者注意投资风险。