4月14日,多家上市公司发布投资者关系活动记录表公告,披露各自与机构之间的业务交流内容,其中透露出公司业务布局的诸多进展与亮点。
润泽科技:预计2026年将合计交付300MW以上算力中心
润泽科技在昨日举办的业绩说明会上表示,2025年公司AIDC业务已成为核心增长引擎。截至目前,公司在全球布局了九个人工智能基础设施集群,合计规划算力规模约6GW,运营规模约750MW。未来,公司将持续加大对AIDC的资源投入与市场拓展,扩大AIDC蓝海市场份额、提升收入规模,为公司新一轮持续增长提供坚实保障。
据悉,目前公司廊坊园区在建单体200MW项目、佛山园区在建40MW项目及惠州园区在建40MW项目均已售罄;平湖园区、重庆园区及巴淡岛园区在建算力中心正处于商务洽谈阶段,市场需求保持旺盛态势。“公司AIDC业务的毛利率处在45%左右,具有较强的市场竞争力。”
其中,公司廊坊园区单体200MW智算中心属于行业内超大规模、超高技术壁垒的标杆项目,可支撑10万卡级以上智算集群并行训练,采用100%全液冷技术方案,全面兼容适配国内外多种主流算力芯片架构。目前该项目核心技术方案已基本成熟,建设与调试工作稳步推进,已有明确上架计划,预计将于年内正式交付。
另据润泽科技介绍,目前公司已交付的算力中心上架情况较为稳定,成熟算力中心上架率均超90%,个别改造的算力中心上架率有短暂波动。2025年新增交付算力中心目前已基本成熟,上架速度较快。
关于今年交付规模以及境外计划,润泽科技表示,目前公司预计2026年将合计交付300MW以上算力中心,主要来自廊坊园区、平湖园区、佛山园区、惠州园区和巴淡岛园区。后续公司将以订单驱动、战略布局为原则,在电力、政策、区位具备优势的地区,通过自建、并购或合作方式落地新节点,扎实推进公司全球化算力网络布局。
REIT项目方面,公司拟以廊坊园区两栋算力中心作为扩募资产,开展扩募发行工作,目前该事项进展顺利,正处于相关监管部门审核阶段。

润泽科技主营业务包括IDC和AIDC业务,2025年,公司实现营收56.74亿元,同比增长29.99%;归母净利润50.50亿元,同比增长182.07%。
中原证券最新研报指出,公司目前算力建设加速,正在迎来收入规模的高增长,同时公司资金充足、融资渠道通畅,在积极加大向AIDC领域的投资,有望进一步稳固行业头部地位和在智算领域的领导权。
二级市场方面,润泽科技股价今日上涨2.15%,近5个交易日涨幅为14.63%。
海格通信:公司在卫星互联网领域已实现全产业链布局
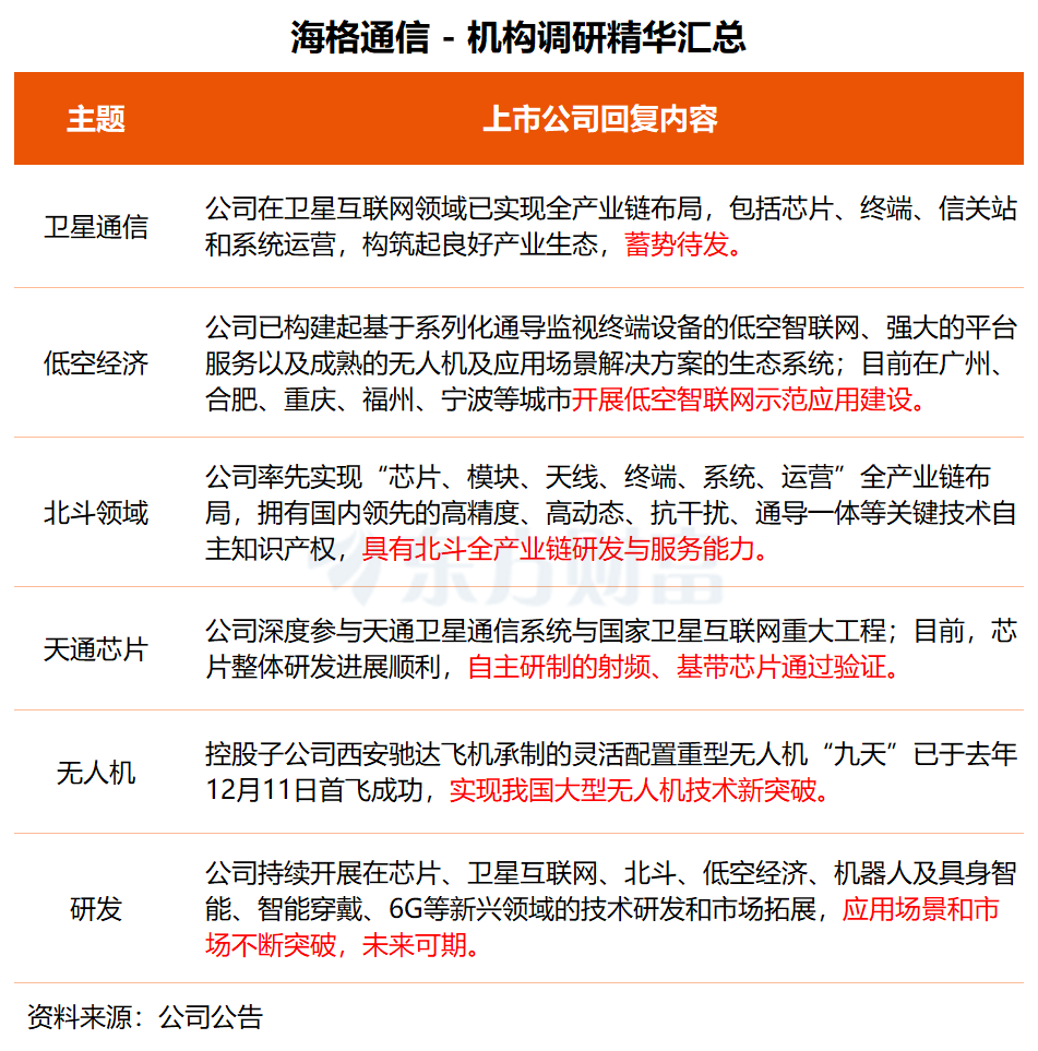
海格通信近日在业绩说明会上表示,公司深度参与天通卫星通信系统与国家卫星互联网重大工程。目前,芯片整体研发进展顺利,自主研制的射频、基带芯片通过验证,成为卫星互联网关键芯片供应商;同时积极拓展运营商、行业和消费市场,持续巩固“手机直连”、拓展“汽车直连”市场。
据悉,在卫星互联网领域,海格通信已实现全产业链的布局,包括芯片、终端、信关站和系统运营,构筑起良好产业生态,蓄势待发。在北斗导航领域,公司率先实现“芯片、模块、天线、终端、系统、运营”全产业链布局,是“北斗+5G”应用领先者,具备核心技术优势,拥有国内领先的高精度、高动态、抗干扰、通导一体等关键技术自主知识产权,具有北斗全产业链研发与服务能力。
在低空经济领域,公司已构建起基于系列化通导监视终端设备的低空智联网、强大的平台服务以及成熟的无人机及应用场景解决方案的生态系统,覆盖“制造-运营-保障-服务”的低空生态全链条,可为低空飞行提供全方位、多层次的支撑和保障,推动低空全场景应用创新。“公司目前在广州、合肥、重庆、福州、宁波等城市开展低空智联网示范应用建设。”
据海格通信介绍,公司控股子公司西安驰达飞机承制的灵活配置重型无人机“九天”已于2025年12月11日首飞成功,实现我国大型无人机技术新突破,助力航空产业创新升级。
关于研发,海格通信称,近年来,为强化公司持续竞争力,加大布局未来业务发展,公司持续开展在芯片、卫星互联网、北斗、低空经济、机器人及具身智能、智能穿戴、6G等新兴领域的技术研发和市场拓展,应用场景和市场不断突破,未来可期。

海格通信是无线通信装备种类最全的单位之一、“北斗+5G”应用领先者、航空飞机制造主流供应商和新一代数智生态建设者。
东方证券最新研报指出:“受减值等因素影响,公司去年盈利能力下滑。但我们认为,随着传统业务景气度好转、新兴业务持续贡献业绩以及商业航天打开新的增长曲线,未来盈利能力有望回升向好。”
二级市场方面,海格通信今日上涨2.99%,近5个交易日涨幅为8.54%。
