自查发现多起“门店员工被要求自费购买礼物”后,海底捞(06862.HK)在通报中,抨击董事会的管理能力,直言“产生这些乱象的根源是多年来董事会过度激励店长,弱化总部职能建设”。
以服务质量闻名的海底捞,近年来,“小费打赏”“巡店处罚”等状况或制度规则接连遭到质疑;2024年,公司开放了加盟制度,加盟店数量已达79家;2025年,公司利润同比出现下滑。
在此背景下,今年初,海底捞董事会多个席位发生变更;今年以来,包括CEO、董秘在内的多位高管亦离职换人,而新任CEO,正是公司的创始人及董事长张勇。
新的管理团队下,正处在风浪中的海底捞,会驶向何方?
1
“强制员工买礼物”事件发酵,海底捞抨击董事会
近日,一位自称“海底捞老员工”的网友发文称,其在海底捞工作6年间,遭遇了违规罚款、管理粗暴、克扣工资、侵犯隐私、逼迫离职、殴打员工等不公事件,迅速引发关注。
2026年4月11日,海底捞发布声明表示,该网友反映的情况基本属实,公司与该网友探讨了赔偿事宜,郑重承诺将依法对其进行赔偿,并将当面或按照该网友的意愿通过其他渠道致以诚挚的歉意。
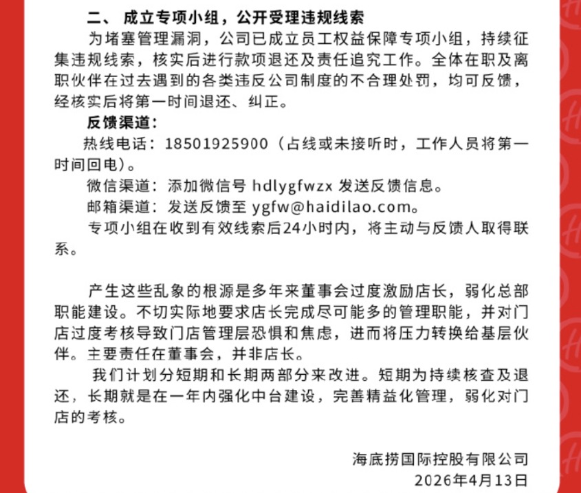
4月13日晚,海底捞官方微博再度发布《关于“伙伴自费买礼物事件”的核查跟进汇报》(下称《核查汇报》),称对全国1300多家门店自2025年1月1日至今的情况进行全面排查,并开放全员匿名反映渠道。截至4月13日,已核实存在要求伙伴自费买礼物类事件共4起,包含杭州一门店一起、咸阳一门店两起、北京一门店一起。上述四起共涉及1237.9元,已于4月12日全部返还伙伴。公司CEO将向四位伙伴直接致歉。

上图截自海底捞《关于“伙伴自费买礼物事件”的核查跟进汇报》
《核查汇报》同时将问题矛头指向了董事会,直言“产生这些乱象的根源是多年来董事会过度激励店长,弱化总部职能建设。不切实际地要求店主完成尽可能多的管理职能,并对门店过度考核导致门店管理层恐惧和焦虑,进而将压力转换给基层伙伴。主要责任在董事会,并非店长”。
除了此次网友提出的违规罚款、侵犯隐私等问题外,海底捞还接连遭遇了“小费打赏”“巡店处罚”等管理风波。
2025年中,海底捞被曝出部分门店服务员胸前佩戴二维码打赏牌,标注“如果服务满意,请打赏¥3.99”,扫码后直接跳转至个人微信收款页面,此举被质疑是变相引入“小费文化”。后公司回应称此举为个别门店行为,品牌方没有打赏要求,客户无论是否扫码都不会影响服务。
今年初,亦有自称海底捞前员工的网友吐槽海底捞“巡视制度”,并称门店存在体罚、抄写等处罚措施,与前述网友所反映“管理粗暴”“违规罚款”等事项吻合。
结合4月11日、13日来自海底捞的两份官方通报,说明这些现象确实存在,且已非个例。公司也表示计划通过短期持续核查,长期强化中台建设、完善精益化管理、弱化对门店考核等方式进行改进。
2
董事会已大洗牌,公司多个关键职位换人
海底捞的创始人张勇,或许早已感受到压力。
2026年1月13日,海底捞公告宣布,苟轶群先生辞任执行董事及首席执行官(即“CEO”),董事会主席张勇接任CEO。这是继2022年3月1日,张勇辞任近四年后,重新执掌公司的具体管理事务。
彼时,张勇曾将自己定位于“仰望星空的人”,认为自己不适合过多关注经营细节,更好的去处是把握大方向。如今,其再度回归。
该公告同步披露,宋青女士辞任执行董事及提名委员会成员,高洁女士辞任执行董事;李娜娜女士、朱银花女士、焦德凤女士及朱轩宜女士成为新的执行董事,李娜娜同时任提名委员会成员。
不仅如此,3月24日,公司公告显示,郑程杰辞去董事会秘书一职,接任者为胡倩铷女士。
这意味着,在董事会超半数席位(不包括独立董事)换血不久,以及包括CEO在内的多个关键管理岗位刚刚换人的情况下,借“强制员工买礼物”事件,海底捞将一系列乱象的责任归因于董事会。
李娜娜于2005年10月加入海底捞,历任多个门店、区域经理、教练等职务,2023年11月起担任江苏区域大区经理;朱银花于2007年3月加入海底捞,同样历任多个门店、区域经理、教练等职务,2025年9月起担任公司湖北和重庆区域实习大区经理;焦德凤则于2012年5月加入海底捞,先后担任海外人事中心主管、南京7店经理、绩效管理经理、甜品及饮料业务组项目负责人、产品管理二部部长等职务。
从履历来看,这位新晋董事均为海底捞老员工,有着丰富的中、基层管理经验。而朱轩宜于2018年加入海底捞,先后担任西安13店门店经理助理、总经理办公室助理、石家庄1店门店经理、CEO秘书处第二副秘书长等职务。公告强调,朱轩宜任石家庄1店门店经理期间,成功带领团队在疫情防控期间创新及优化运营。
3
净利润下滑,外卖成营收重要增长点
除了管理乱象,海底捞的业绩同样出现压力。
财报显示,2025年,公司实现收入约432.25亿元,同比增长1.1%;毛利率为59.45%,同比下滑了2.63个百分点;实现归母净利润约40.5亿元,同比下降13.97%。

(上图截自海底捞2025年财报)
进一步分析,报告期内,海底捞主品牌餐厅业务收入约375.43亿元,同比下降了7.04%;自营餐厅整体翻台率为3.9次/天,2024年为4.1次/天;全年共接待客户3.83亿人次,同比下降7.5%。
年内,公司外卖业务表现亮眼,营业收入约26.57亿元,同比增幅达到了112.05%,成为业绩增长的重要支撑。除海底捞品牌外,公司还运营着其他20个餐饮品牌,共计207家餐饮,贡献了约15.2亿元营业收入,同比增长214.69%。
值得一提的是,2024年开始,海底捞正式启动了加盟业务,截至2024年底,加盟餐厅一共13家,而截至2025年底,该数字已经快速上升至79家,其中21家为新开,45家为自营转加盟。
随着加盟店数量增多,服务质量及管理水平该如何保证,无疑是海底捞新任管理层们需要重视的问题。