贵州茅台,重要高管变更
来源:上海证券报
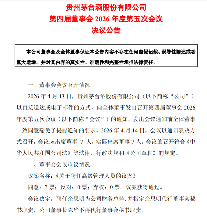
4月14日,贵州茅台发布公告称,公司当日召开董事会,审议并通过《关于聘任高级管理人员的议案》。
会议决定,聘任余思明为公司财务总监,并指定余思明代行董事会秘书职责,公司董事长陈华不再代行董事会秘书职责。

一个月前,贵州茅台原财务总监、董秘蒋焰被留置,其因涉嫌严重违纪违法,接受相关部门的监察调查。
3月30日,贵州茅台召开董事会,会议决定,免去蒋焰公司副总经理、财务总监、董事会秘书职务。
资料显示,余思明曾在中铁建工集团工作,于2015年正式加入茅台;2024年8月起,任贵州茅台集团财务有限公司党支部书记、董事长;2025年1月2日,贵州金融监管局公布相关批复,核准余思明贵州茅台集团财务有限公司董事、董事长的任职资格。

郑重声明:用户在财富号/股吧/博客等社区发表的所有信息(包括但不限于文字、视频、音频、数据及图表)仅代表个人观点,与本网站立场无关,不对您构成任何投资建议,据此操作风险自担。请勿相信代客理财、免费荐股和炒股培训等宣传内容,远离非法证券活动。请勿添加发言用户的手机号码、公众号、微博、微信及QQ等信息,谨防上当受骗!
评论该主题
帖子不见了!怎么办?作者:您目前是匿名发表 登录 | 5秒注册 作者:,欢迎留言 退出发表新主题
温馨提示: 1.根据《证券法》规定,禁止编造、传播虚假信息或者误导性信息,扰乱证券市场;2.用户在本社区发表的所有资料、言论等仅代表个人观点,与本网站立场无关,不对您构成任何投资建议。用户应基于自己的独立判断,自行决定证券投资并承担相应风险。《东方财富社区管理规定》