4月16日,多家上市公司发布投资者关系活动记录表公告,披露各自与机构之间的业务交流内容,其中透露出公司业务布局的诸多进展与亮点。
盛新锂能:木绒锂矿大规模建设即将启动 正在办理津巴布韦锂矿出口手续
盛新锂能昨日接受深交所投服部、国金证券和长江证券组织的“走进上市公司”共计34名投资者调研。
在交流中,盛新锂能表示,木绒锂矿施工前的准备工作已基本完成,大规模建设即将启动;津巴布韦政府已开放锂精矿出口禁令,目前具备规模和条件的锂矿企业在符合当地法律法规的前提下,可以进行锂产品的出口。公司目前正在津巴布韦政府主管部门的指导下办理出口具体手续。
据盛新锂能介绍,公司将充分发挥在四川高海拔地区开发锂矿项目的经验,全力推动木绒锂矿的开发建设工作,以期尽快实现锂矿资源的大幅度增量供给。同时,在全球范围内继续积极寻求优质的锂资源项目,重点关注四川、非洲及南美地区。
“盛新锂能印尼工厂是目前海外建成的产能规模最大的矿石提锂项目,已于去年8月开始批量供货。”盛新锂能称,印尼盛拓在当前锂产品生产技术限制出口的背景下,竞争优势更加突出。2026年公司将积极推动印尼盛拓实现产能释放,快速提升保障和服务全球客户的能力。
关于固态电池业务布局,盛新锂能表示,公司始终密切关注全球固态电池的发展动态,进一步加强与下游固态电池应用客户的合作沟通,持续提升金属锂产品的技术水平和研发力量。公司已规划新建2500吨金属锂产能,目前正在积极推动项目进展和建设工作。

盛新锂能主要业务为锂矿采选、基础锂盐和金属锂产品的生产与销售。东吴证券最新研报指出,考虑2026-27年锂供需格局改善,锂价上涨,盈利能力显著提升,预计公司2026-27年归母净利20.8/25.2亿元(原预期5.5/10.0亿元),新增2028年归母净利预测30.8亿元。
二级市场方面,盛新锂能今日早盘一度封板,最终收涨7.63%,近5个交易日涨幅为27.69%。
*ST金刚:坚持“光伏HJT+算力”双轮驱动 通州算力项目单卡定价显著更高
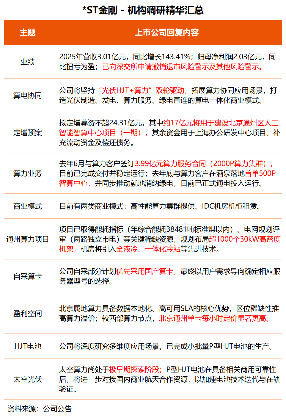
*ST金刚在昨日举行的业绩说明会上表示,公司重整完成,有效化解了整体债务风险,引入重整投资人优化和提升了公司股本结构,同时亦开辟和拓展了新的算力业务领域。未来,公司将坚持“光伏HJT+算力”双轮驱动,拓展“算力协同”应用场景,打造光伏制造、光伏发电、算力服务、绿电直连的算电一体化商业模式。
4月初,*ST金刚公布定增预案,公司拟募资不超24.31亿元,其中约17亿元将用于建设北京通州区人工智能智算中心项目(一期),项目建设期1年。该项目已获能耗指标、电网规划评审等关键稀缺资源,规划布局超1000个30kW高密度机架。
在业绩说明会上,*ST金刚表示,北京通州算力项目自采算卡部分,公司计划优先采用国产算卡。公司将采取差异化配置策略,以标准化机柜租赁作为基本盘,同时搭配高端算力卡长约合作、通用算力短期租赁的组合模式,分层分散技术迭代风险。另一方面,升级业务模式,摆脱单一硬件租赁,后续将部署开发自有算力平台,融合运维调度、算力定制、行业增值服务,提升整体盈利水平与客户粘性。
“通州项目核心目标客户覆盖本地AI大模型企业、头部互联网、金融及政务类客户。”*ST金刚称,受制于算力需求高度集中于北上广深,北京属地算力具备数据本地化、骨干网优质、高可用SLA的核心优势,区位稀缺性持续推高算力溢价。对比新疆、酒泉等西部算力节点,北京通州单卡每小时定价显著更高。依托核心区位壁垒,项目盈利空间与抗周期能力更强。
另据介绍,公司在2025年6月与算力客户签订3.99亿元算力服务合同(2000P算力集群),算力集群落地新疆,目前已向客户全部完成交付并稳定运行;同时,公司在2025年底与算力客户在酒泉落地首单500P智算中心,并同步推动数据中心就地消纳酒泉绿色能源,推动酒泉绿电直连电力供给模式,目前数据中心已正式通电投入运行。
在光伏HJT领域,*ST金刚称,公司将深度研究多维度应用场景,已完成小批量P型HJT电池的生产,P型HJT电池在具备相关商用可靠性后,将进一步对接国内商业航天合作资源以加速电池技术迭代与在轨验证。

财报显示,*ST金刚2025年实现营收3.01亿元,同比增长143.41%;归母净利润2.03亿元,同比扭亏为盈。公司已向深交所申请撤销退市风险警示及其他风险警示。
二级市场方面,*ST金刚股价今日上涨5.29%,近5个交易日涨幅为6.29%。
