
今日看点
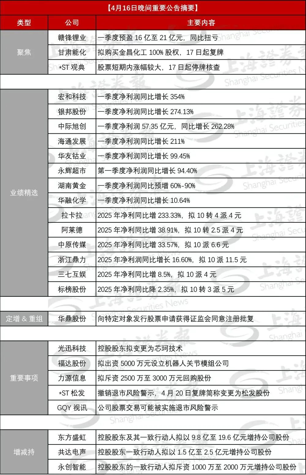
▼聚焦一:*ST观典:股票短期内涨幅较大 17日起停牌核查
公司股票短期内涨幅较大,公司就股票交易情况进行停牌核查。公司股价自2026年4月14日以来连续3个交易日涨停,鉴于公司存在重大退市风险,投资者较为关注,为维护投资者利益,公司将就股票交易情况进行核查。经向上海证券交易所申请,公司股票自2026年4月17日(星期五)开市起停牌,自披露核查公告后复牌,预计停牌时间不超过3个交易日。公司提醒广大投资者注意二级市场交易风险。
▼聚焦二:甘肃能化:拟购买金昌化工100%股权 17日起复牌
公司拟通过发行股份及支付现金的方式购买甘肃能源化工投资集团有限公司持有的甘肃能化金昌能源化工开发有限公司(以下简称“金昌化工”)100%股权,并拟向不超过35名特定投资者发行股份募集配套资金。截至目前,标的公司的审计、评估工作尚未完成,标的资产评估值及交易作价尚未确定。本次交易预计不构成重大资产重组。
公告显示,金昌化工主营业务为尿素与液氨生产与销售,其主要建设并运营低阶煤高效利用制氢及50万吨/年高浓度尿基复合肥项目,项目设计产能为每年生产液氨30万吨、尿素30万吨、高浓度尿基复合肥50万吨、氢气2亿Nm³。该项目于2025年6月正式投产并已具备最终产品的生产条件,金昌化工根据市场形势安排生产,目前生产液氨及尿素并对外进行销售,暂未生产尿基复合肥及氢气。
公司表示,本次交易完成后,将有效提高公司化工业务产能,有利于公司充分发挥业务协同性,增强业务实力与市场竞争力,促进公司业务布局进一步完善。
公司股票将于2026年4月17日(星期五)开市起复牌,公司可转债将于2026年4月17日(星期五)开市起复牌并恢复转股。
▼聚焦三:赣锋锂业:一季度预盈16亿至21亿元同比扭亏
公司披露一季度业绩预告,预计2026年第一季度实现归属于上市公司股东的净利润16亿元—21亿元,上年同期亏损3.56亿元。
关于业绩变动原因,公司表示,报告期内受益于全球新能源产业快速发展,下游客户对锂盐的需求强劲增长,公司锂盐产品的销售价格较上年同期有较大幅度上涨,此外随着公司锂资源项目的产能释放,公司成本结构不断优化。加之动力电池及储能市场持续增长,锂电池板块产销量明显提升。报告期内,公司持有的PLS Group Ltd(PLS)股票价格上涨产生了公允价值变动收益,在领式期权相关的既定风险管理策略对冲后,整体公允价值变动收益约2.59亿元。
业绩精选
湖南黄金:披露一季度业绩预告。公司预计2026年第一季度实现归属于上市公司股东的净利润5.32亿元—6.31亿元,比上年同期增长60%—90%。报告期内业绩上涨主要是公司金、锑、钨产品销售价格同比上涨。
宏和科技:披露一季报。公司2026年第一季度实现营业收入442,100,400.00元,同比增长79.72%;归属于上市公司股东的净利润140,230,750.90元,同比增长354.22%;基本每股收益0.16元。
银邦股份:披露一季报。公司2026年第一季度实现营业收入18.97亿元,同比增长38.28%;实现归属于上市公司股东的净利润5466.15万元,同比增长274.13%;基本每股收益0.0665元。
中际旭创:披露一季报。公司2026年第一季度实现营业收入194.96亿元,同比增长192.12%;实现归属于上市公司股东的净利润57.35亿元,同比增长262.28%;基本每股收益5.18元。
海通发展:披露一季报。公司2026年第一季度实现营业收入1,343,344,275.83元,同比增长66.69%;归属于上市公司股东的净利润210,396,376.93元,同比增长211.06%;基本每股收益0.23元。
华友钴业:披露一季报。公司2026年第一季度实现营业收入25,803,754,637.51元,同比增长44.62%;归属于上市公司股东的净利润2,497,278,226.82元,同比增长99.45%;基本每股收益1.33元。
永辉超市:披露一季报。2026年第一季度实现营业收入133.67亿元,同比下降23.53%;归属于上市公司股东的净利润为2.87亿元,同比增长94.40%。利润相关指标上涨的主要原因是一方面截至2026年3月公司完成了327家门店的调改优化,淘汰关闭了626家尾部店,完善了门店布局;另一方面,公司供应链改革初见成效,随着商品力的提升以及自有品牌销售占比逐步增加,毛利率较上年同期增长1.27%,以上两个方面综合影响使得公司盈利水平有所提升。
华融化学:披露一季报。公司2026年第一季度实现营业收入4.86亿元,同比增长26.18%;实现归属于上市公司股东的净利润1737.42万元,同比增长10.64%;基本每股收益0.04元。
阿莱德:披露年报。公司2025年实现营业收入4.37亿元,同比增长24.41%;实现归属于上市公司股东的净利润6359.6万元,同比增长38.91%;基本每股收益0.53元。公司2025年度利润分配预案为:向全体股东每10股派发现金红利4元(含税),以资本公积金向全体股东每10股转增2.5股。
中原传媒:披露年报。公司2025年实现营业收入93.52亿元,同比下降5.12%;实现归属于上市公司股东的净利润13.76亿元,同比增长33.57%;基本每股收益1.34元。公司2025年度利润分配预案为:向全体股东每10股派发现金红利6.6元(含税)。
浙江鼎力:披露年报。公司2025年实现营业收入8,575,480,546.36元,同比增长9.96%;归属于上市公司股东的净利润1,899,204,197.29元,同比增长16.60%;基本每股收益3.75元。公司拟以公司现有总股本506,347,879股为基数,向全体股东每10股派发现金股利11.50元(含税)。
三七互娱:披露年报。公司2025年实现营业收入159.66亿元,同比下降8.46%;实现归属于上市公司股东的净利润29亿元,同比增长8.5%;基本每股收益1.32元。公司2025年度利润分配预案为:向全体股东每10股派发现金红利4元(含税)。
标榜股份:披露年报。公司2025年实现营业收入5.49亿元,同比增长6.96%;实现归属于上市公司股东的净利润1.19亿元,同比下降2.35%;基本每股收益1.03元。公司2025年度利润分配及资本公积转增股本预案为:向全体股东每10股派发现金红利5元(含税),以资本公积金向全体股东每10股转增3股。
定增&重组
华鼎股份:公司于近日收到中国证券监督管理委员会出具的《关于同意义乌华鼎锦纶股份有限公司向特定对象发行股票注册的批复》,同意公司向特定对象发行股票的注册申请。
重要事项
光迅科技:2026年4月15日,公司收到实际控制人中国信科集团下发的《关于无偿划转烽火科技集团有限公司所持下属企业国有产权有关事宜的通知》,拟将烽火科技集团有限公司所持光迅科技2.91亿股股份(占公司总股本的36.13%)无偿划转至芯珂(武汉)技术有限公司(以下简称“芯珂技术”)持有。本次划转完成后,公司控股股东将变更为芯珂技术,公司实际控制人仍为中国信科集团。
公司表示,截至目前,本次划转事项尚未签订协议,尚需办理相关法律手续,股权划转的时间尚存在不确定性。本次划转不会对公司的正常生产经营和持续发展造成不利影响,同时也不存在损害公司及其他股东特别是中小股东利益的情形。
GQY视讯:公司预计2025年度利润总额、净利润、扣除非经常性损益后的净利润三者孰低为负值,且扣除后的营业收入低于1亿元。公司已披露《2025年度业绩预告修正公告》。根据相关规定,在公司2025年年度报告披露后,公司股票交易可能被实施退市风险警示。截至目前,公司2025年年度报告审计工作仍在进行中,具体准确的财务数据以公司正式披露经审计后的《2025年年度报告》为准。
力源信息:公司拟使用股票回购专项贷款资金及自有资金以集中竞价交易方式回购部分公司股份,用于注销并减少注册资本。本次回购资金总额不低于2500万元,不超过3000万元,回购价格不超过15元/股。公司已获得中信银行股份有限公司武汉分行出具的《贷款承诺函》,同意为公司提供金额最高不超过2310万元且不超过回购实际使用金额的90%的股票回购专项贷款,期限不超过2年。
海南橡胶:公司近日收到海南500千伏输变电项目等征地项目的青苗补偿款合计12,598,775元,会计核算确认为营业外收入。
福达股份:公司拟出资5,000万元在桂林设立全资子公司桂林福达机器人关节模组有限公司(暂定名),主要从事关节模组的研发、生产和销售业务。公司表示:本次项目的实施有利于公司优化产品结构、扩大经营规模,增强盈利能力,开拓新的盈利增长点,在现有基础上继续推动新能源电驱齿轮业务成为公司第二战略曲线业务,同时进一步推进精密减速器等新兴零部件产品成长为公司第三战略曲线业务,对公司经营发展形成有力支撑,可进一步提高公司的持续盈利能力、抗风险能力和综合竞争力,符合公司及公司全体股东的利益。该项目尚处在初期阶段,短期内不会对公司财务状况和经营成果产生重大影响,对未来年度经营业绩的影响需根据项目推进和实施情况而定。
*ST松发:公司股票将于4月17日停牌一天,自4月20日起复牌交易并撤销退市风险警示。证券简称由“*ST松发”变更为“松发股份”,证券代码仍为603268,股票价格的日涨跌幅限制由5%变为10%。此前,公司因2024年度财务指标触及规定被实施退市风险警示。经审计,公司2025年度实现营收216.39亿元,净利润26.55亿元,扣非净利润20.33亿元,年末归母净资产94.52亿元。鉴于导致退市风险警示的情形已消除,且会计师事务所出具标准无保留意见审计报告,上交所同意公司撤销退市风险警示申请。
增减持
东方盛虹:公司控股股东江苏盛虹科技股份有限公司及其一致行动人盛虹苏州(集团)有限公司计划自公告日起6个月内,以集中竞价、大宗交易等方式增持公司A股股份。本次合计增持金额不低于9.8亿元,不超过19.6亿元。
共达电声:公司控股股东无锡韦感半导体有限公司的一致行动人上海韦豪创芯投资管理有限公司计划自公告日起6个月内,通过深圳证券交易所交易系统以集中竞价交易方式增持公司股份。本次增持计划不设定价格区间,拟增持股份的金额不低于1.5亿元,不超过2.5亿元。
永创智能:公司控股股东的一致行动人杭州康创投资有限公司计划自本公告披露之日起6个月内,通过上海证券交易所股票交易系统以集中竞价交易方式增持公司股票,合计增持金额不低于1,000万元(含),不超过2,000万元(含),增持比例不超过公司总股本的2%。
停复牌
复牌:甘肃能化(000552)。
停牌:ST联合(600358)、*ST松发(603268)、*ST观典(688287)。