近期市场流传的万家基金人事调整,终于尘埃落定。
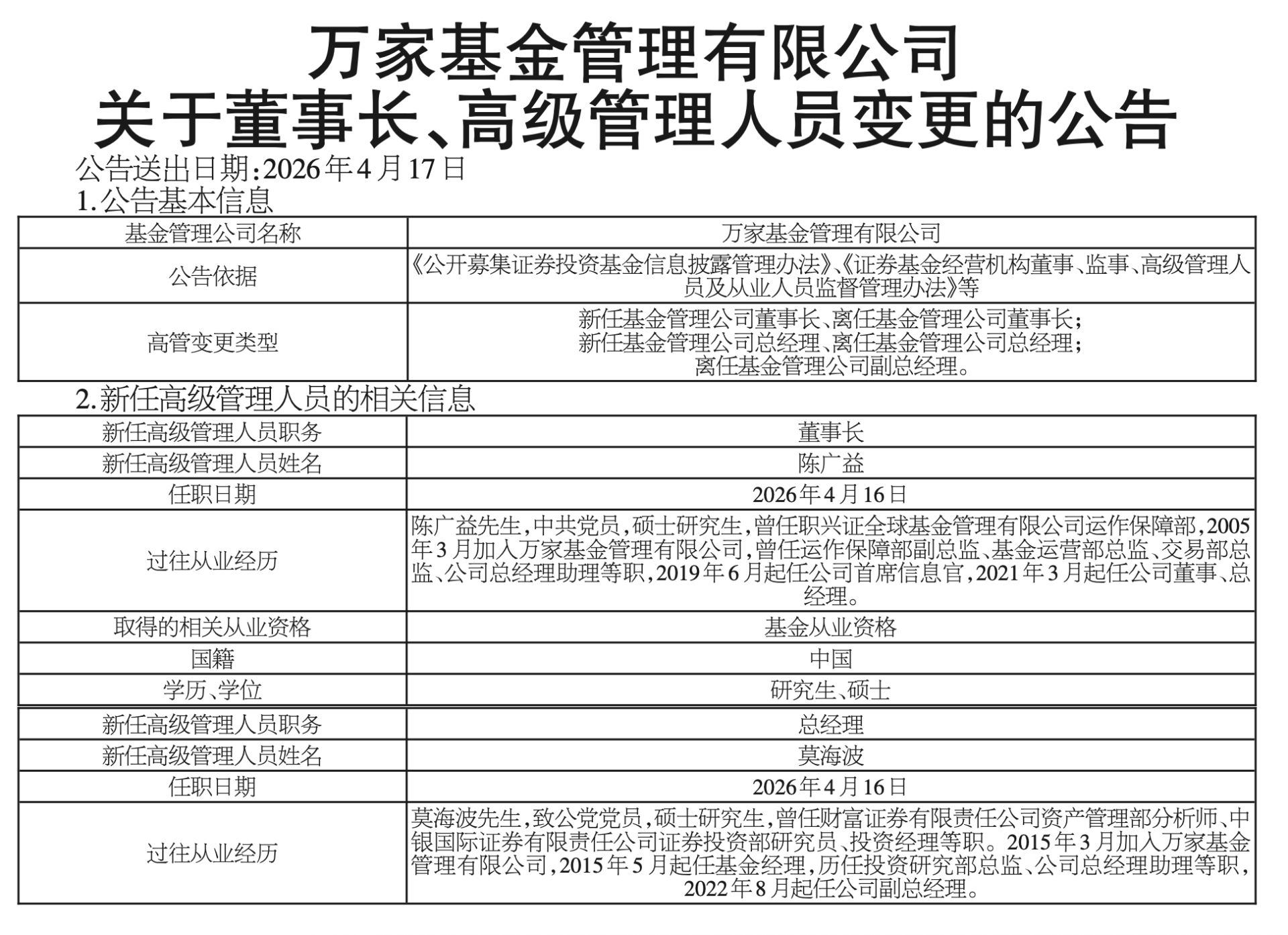
4月17日,万家基金发布高级管理人员变更公告,正式披露核心管理层调整方案:公司董事长方一天因个人原因离职,由现任总经理陈广益接任董事长,现任副总经理、资深基金经理莫海波升任总经理。
此前还有多家媒体报道称,方一天离任后将赴华安基金出任总经理,接替即将到龄退休的张霄岭,而这一消息的传出恰逢华安基金与海富通基金推进合规整合的关键阶段。
万家基金完成高层更替:陈广益接棒董事长,莫海波升任总经理
4月17日,万家基金发布公告,正式宣布公司董事长方一天离职,现任总经理陈广益接任董事长职务,现任副总经理莫海波升任总经理,上述变动的日期均为4月16日。


在不少业内人士看来,这一人事变动标志着万家基金完成了高层核心团队的平稳过渡。
公开履历显示,方一天先后在上海财政证券公司、中国证监会系统工作,2014年10月加入万家基金,2015年7月起任公司董事长。
Wind数据显示,其任职期间万家基金管理规模实现了跨越式增长,从2016年中的不足200亿元增长至2026年初的超6000亿元,增幅超过30倍,成为公募行业的“黑马”公司之一。万家基金也在公告中表示,方一天在担任董事长期间勤勉尽责、恪尽职守,为公司战略发展、人才培养、治理提升和稳健运营做出了重大贡献,特致以诚挚敬意和衷心感谢。
接任董事长的陈广益也是万家基金的老将,拥有超过20年行业经验,2005年3月加入该公司,2019年6月起任首席信息官,在基金运营管理、信息技术建设等领域积累了丰富经验,2021年3月起任公司董事、总经理。业内人士评价,陈广益的接任将确保公司战略的连续性和稳定性,为万家基金的持续发展提供坚实保障。
新任总经理莫海波则是投研出身,拥有美国圣约翰大学工商管理硕士学位,2015年3月入职万家基金,2022年8月起任副总经理。他同时担任基金经理,截至2025年末管理产品规模127.02亿元。
作为万家基金投研体系的核心成员,莫海波管理着万家和谐增长、万家品质生活等多只产品。根据Wind数据,截至今年一季度末,他在管的所有基金近五年排名同类前6%,平均回报近117.21%,同期偏股混基指数上涨3.74%;代表作万家品质生活A最新任职回报超过600%,长期业绩位居同类前列。市场普遍认为,莫海波的升任体现了万家基金对投研能力的重视,将进一步强化该公司权益投资核心优势。
万家基金成立于2002年8月,主要股东为中泰证券(持股占比60%)、山东省新动能基金管理有限公司(持股占比40%)。截至去年年底,其资产管理总规模超6000亿元,其中公募基金管理规模5955亿元。
方一天或掌舵华安基金,行业人才流动引关注
据多家媒体报道,方一天离任万家基金后,下一站或将出任华安基金总经理,接替即将到龄退休的张霄岭。
华安基金现任总经理张霄岭于2020年10月开始担任该职务,其履历涵盖美联储经济学家、摩根士丹利高管、银监会部门负责人、华夏基金副总经理等,具备国际化视野与监管、市场双重经验。随着其到龄退休,华安基金迎来核心管理岗更迭。
而此次传出或有人事变动的核心背景,是国泰海通合并后触发的公募“一参一控”要求。
2025年1月,证监会同意国泰君安吸收合并海通证券,合并后新主体“国泰海通证券”同时控股华安基金(原国泰君安旗下,持股51%)、海富通基金(原海通证券旗下,持股51%),并参股富国基金,旗下资管子公司亦持有公募牌照,因此这些牌照的取舍与整合备受市场瞩目。
从公司基本面看,华安基金成立于1998年,是“老十家”公募基金公司之一,截至2025年底旗下公募基金规模超8000亿元,其中非货币公募资产管理规模超5300亿元;海富通基金成立于2003年,为首批中外合资公募,截至去年年底公募管理规模超过2500亿元,虽体量更小,但手握社保基金、基本养老保险、企业年金三大稀缺牌照。
此前针对华安基金与海富通基金合并进展的网络传言,记者曾向华安基金和海富通基金内部人士确认获悉,目前相关事项尚在论证研究,方案尚未明确。
虽然目前相关事宜仍在推进中,但此次人事变动还是引发了市场对公募基金行业人才流动和发展趋势的关注。随着行业竞争加剧,头部基金公司之间的人才争夺日趋激烈,具备丰富管理经验和投研能力的复合型人才成为稀缺资源。相关人事调整也反映了行业对专业化、市场化管理团队的重视,以及基金公司完善公司治理结构、实现可持续发展的努力。