恒生中国高股息率指数年度指数检讨结果公布
来源:上海证券报·中国证券网
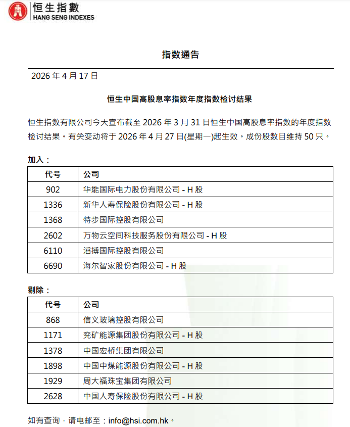
恒生指数有限公司4月17日发布截至2026年3月31日恒生中国高股息率指数的年度指数检讨结果。有关变动将于2026年4月27日(星期一)起生效。成份股数目维持50只。其中,新调入华能国际电力股份(00902.HK)、新华保险(01336.HK)、特步国际(01368.HK)、万物云(02602.HK)、滔搏(06110.HK)、海尔智家(06690.HK)6家公司;剔除信义玻璃(00868.HK)、兖矿能源(01171.HK)、中国宏桥(01378.HK)、中煤能源(01898.HK)、周大福(01929.HK)、中国人寿(02628.HK)6家公司。

郑重声明:用户在财富号/股吧/博客等社区发表的所有信息(包括但不限于文字、视频、音频、数据及图表)仅代表个人观点,与本网站立场无关,不对您构成任何投资建议,据此操作风险自担。请勿相信代客理财、免费荐股和炒股培训等宣传内容,远离非法证券活动。请勿添加发言用户的手机号码、公众号、微博、微信及QQ等信息,谨防上当受骗!
评论该主题
帖子不见了!怎么办?作者:您目前是匿名发表 登录 | 5秒注册 作者:,欢迎留言 退出发表新主题
温馨提示: 1.根据《证券法》规定,禁止编造、传播虚假信息或者误导性信息,扰乱证券市场;2.用户在本社区发表的所有资料、言论等仅代表个人观点,与本网站立场无关,不对您构成任何投资建议。用户应基于自己的独立判断,自行决定证券投资并承担相应风险。《东方财富社区管理规定》