一家小微企业客户,成了广西森合高新科技股份有限公司(下称“森合高科”)IPO路上的“拦路虎”。
北交所官网显示,4月13日,森合高科上会被暂缓审议,审议会议结果公告显示,上市委重点问询了森合高科销售收入真实性问题,并要求保荐机构及申报会计师核查森合高科与丘北县拓岩矿业开发有限公司(下称“拓岩矿业”)的销售真实性等问题。
作为IPO市场的“老兵”,森合高科曾于2020年7月、2022年5月先后冲击创业板和深交所主板IPO,但是最终都铩羽而归。此次冲击北交所IPO,森合高科上会又被暂缓,能否成功“闯关”再次变得扑朔迷离。
时代商业研究院发现,拓岩矿业并非森合高科的大客户,此前在森合高科披露的公告中出现次数并不多。天眼查APP显示,拓岩矿业自2018年以来的参保人数均未披露,而其股东与森合高科实控人阙山东同姓,两人是否存在关联?这一问题值得关注。
另外,作为一家多次闯关IPO的公司,森合高科多处信披存在差异。此前财务总监频频辞职,且自2023年以来,该公司多名董监高辞职,信披质量、财务内控及治理问题值得关注。
4月10日、17日,就公司信披质量、安全生产与超产合规、贸易商模式等问题,时代商业研究院向森合高科发送邮件并致电询问。但截至发稿未获对方回复。
对拓岩矿业销售真实性遭问询,曾五年三换财务总监
北交所官网4月13日披露的审议会议结果公告显示,上市委要求森合高科及其中介机构进一步落实其与拓岩矿业的销售真实性、说明报告期内客户销售产品的单位运费变化的真实性及合理性等问题。
上市委的审议意见,将拓岩矿业这家企业推到了市场的“聚光灯”下。
实际上,拓岩矿业并非森合高科的前五大客户之一,因此森合高科极少提及该企业,时代商业研究院在第一轮问询回复文件(2025年年报更新版)及会计师事务所就第一轮问询函有关财务问题回复的专项说明(2025年年报更新版)中发现,两份文件披露了同一个事件,即拓岩矿业是森合高科2025年年末应收账款主要逾期客户之一,应收账款为39.04万元,逾期金额为4.49万元,逾期原因是下游客户回款不及时。
那么,此次被上市委重点关注的拓岩矿业,究竟是什么来头?
天眼查APP显示,拓岩矿业成立于2007年,主要从事有色金属矿采选业,是一家小微企业,注册资本为500万元。从参保情况来看,2016—2017年,该公司曾有2人参保,自2018年起则无数据,或为0人参保公司。
从股东层面看,拓岩矿业的股东之一为阙谷存,与森合高科的实控人阙山东同姓。要知道,在森合高科历史沿革中,阙山东的“亲友团”就曾出现股权代持的情况。森合高科主板IPO的招股书显示,2019年8月至2022年1月,阙伟明等多人曾委托阙山东的兄弟阙豪良代持广西骏宝汽车销售服务有限公司(下称“骏宝汽车”)的股份,进而间接持有森合高科的股权;且彼时骏宝汽车的实际股东阙伟明等人,均为阙豪良的亲属或朋友。
那么,阙谷存与阙山东同姓到底是巧合还是两人存在关系,这一问题有待回答。
时代商业研究院发现,在森合高科销售收入真实性这一问题下,此前其财务总监频频变更。
森合高科此前冲击创业板IPO的第二轮问询回复文件显示,2015年4月,该公司聘任庞晓玲为财务负责人。2019年6月,为了进一步加强财务管理工作,充实财务管理力量,完善公司内部控制,森合高科特聘请在财务管理和公司规范运作方面具有丰富经验的顾彬担任财务总监,总体负责其财务工作。原财务总监庞晓玲已调岗为财务经理,协助顾彬处理财务工作。
然而,根据森合高科主板IPO的招股书显示,顾彬已于2021年10月离职,其财务总监一职由欧阳践接任。在主板IPO的招股书中,森合高科表示,顾彬是职业财务总监,其入职的主要目的是协助森合高科完成IPO。2021年9月,鉴于森合高科首次IPO撤回申报,同时为照顾家中老人,顾彬拟回家乡(江苏南通)工作,故申请辞去财务总监一职。接任其职务的欧阳践是广西本地人,亦具有上市公司财务总监的从业经验。
不过,最新披露的招股书显示,因原财务总监欧阳践辞职,森合高科于2023年7月3日召开第三届董事会第十二次会议,聘任江颖为财务总监。可见,2019—2023年,森合高科的财务总监已经更换3次。
不止财务总监一职,自2023年以来,森合高科的高层也颇为动荡。
招股书显示,李宜三报告期内曾为森合高科董事,于2023年6月卸任;阙潇丰报告期内曾为该公司董事、副总经理,于2023年8月辞任;许文兵报告期内曾为其监事,于2024年1月辞任,目前这3人均未在森合高科担任任何职务。
另外,徐全华、刘玉雷曾为森合高科独立董事,因任期届满,均于2025年10月辞任。
终端客户疑似对外销售产品,多处信披出现差异
多次冲击IPO的森合高科,披露了大量文件,而在不同文件中,部分关键信息的信披却存在差异,信披质量值得关注。
招股书显示,森合高科专业从事环保型贵金属选矿剂的研发、生产及销售,主营产品包括“金蝉”环保型贵金属选矿剂。在第一轮问询回复文件中,森合高科表示,公司与贸易商的合作均采用买断式销售模式,贸易商通常“以销定购”;在公司确认收入时,除个别贸易商小额备货外,均已实现终端销售;公司不存在向贸易商压货、提前确认收入情形。
不过,森合高科所谓的终端客户却似乎存在对外销售其产品的情况,或与森合高科所说的“均已实现终端销售”存在矛盾。
招股书显示,内蒙古金蝉选冶服务有限公司(下称“内蒙古金蝉”)是森合高科的股东宫德文持股 51%并担任执行董事、总经理的公司。第一轮问询回复文件显示,2022—2024年,内蒙古金蝉是森合高科的核心贸易商之一,累计为森合高科贡献了3762.24万元的销售收入。
第一轮问询回复文件还显示,河南嵩尚新材料有限公司 (下称“嵩尚新材”)为森合高科的终端客户之一。不过,时代商业研究院检索发现,在百度旗下的B2B平台“爱采购”上,一家名为“河南嵩尚新材料有限公司”的店铺,却挂着多种“金蝉”品牌产品,与森合高科所谓“终端客户”的披露或有矛盾。

此外,关于实控人阙山东的履历,森合高科的信披存在2个版本。
招股书显示,实控人阙山东于2001年8月至2004年8月休息,2004年9月至2005年1月任广西南宁鑫升钜源矿业有限公司(下称“鑫升钜源”)的总经理、总工程师;而森合高科在2015年披露的公开转让说明书显示,2001年9月至2005年1月,阙山东任鑫升钜源的总经理、总工程师。
对于2001年8月至2004年8月阙山东的去向,为何信披前后不一致?这一问题有待回答。
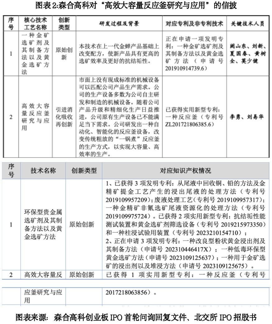
而对于核心技术创新类型,森合高科的信披也存在疑点。
森合高科在创业板IPO的首轮问询回复文件(签署日为2021年2月3日)中称,公司核心技术“高效大容量反应釜研究与应用”的创新类型为“引进消化吸收再创新”。

而在2026年3月30日签署的招股书(上会稿)中,森合高科同名的核心技术“高效大容量反应釜研究与应用”的创新类型却为“原始创新”。信披“打架”背后,该核心技术的创新类型存疑。