重磅!东方证券拟100%收购上海证券,明日停牌
来源:国际金融报
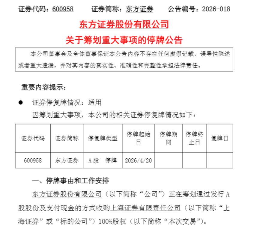
4月19日,东方证券最新公告,公司正在筹划通过发行A股股份及支付现金的方式收购上海证券有限责任公司100%股权。鉴于该事项存在不确定性,为维护投资者利益,避免股价异常波动,公司A股股票将于4月20日开市起停牌,预计停牌时间不超过10个交易日。

4月17日,东方证券A股收涨0.65%报9.34元/股,最新市值752亿元。
东方证券成立于1998年,于2015年、2016年先后实现A股与H股上市,是上海本土重要综合类券商,第一大股东申能集团持股26.63%。东方证券在全国设有170家分支机构,全资持有东证资管、东证期货、东证资本、东证创新、东方香港等专业子公司,并作为第一大股东参股汇添富基金。2025年末,东方证券资产总额4868.8亿元,净资产826.9亿元;2025年实现营业收入153.6亿元,归母净利润56.3亿元。
上海证券成立于2001年,目前在境内设有分支机构80余家,主要分布于上海、浙江、江苏、广东、北京等地。2025年末,上海证券总资产957.7亿元,净资产198.1亿元;2025年实现营业收入34.3亿元,归母净利润13.2亿元。
来源市场公开信息
郑重声明:用户在财富号/股吧/博客等社区发表的所有信息(包括但不限于文字、视频、音频、数据及图表)仅代表个人观点,与本网站立场无关,不对您构成任何投资建议,据此操作风险自担。请勿相信代客理财、免费荐股和炒股培训等宣传内容,远离非法证券活动。请勿添加发言用户的手机号码、公众号、微博、微信及QQ等信息,谨防上当受骗!
评论该主题
帖子不见了!怎么办?作者:您目前是匿名发表 登录 | 5秒注册 作者:,欢迎留言 退出发表新主题
温馨提示: 1.根据《证券法》规定,禁止编造、传播虚假信息或者误导性信息,扰乱证券市场;2.用户在本社区发表的所有资料、言论等仅代表个人观点,与本网站立场无关,不对您构成任何投资建议。用户应基于自己的独立判断,自行决定证券投资并承担相应风险。《东方财富社区管理规定》