又一重要券商并购!“拟收购100%股权”
来源:央视财经
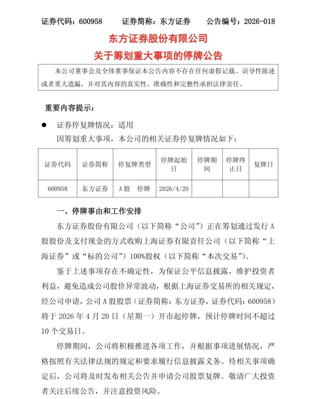
4月19日,东方证券发布公告称,公司正在筹划通过发行A股股份及支付现金的方式收购上海证券有限责任公司100%股权。鉴于上述事项存在不确定性,为保证公平信息披露,维护投资者利益,避免造成公司股价异常波动,根据上海证券交易所的相关规定,经公司申请,公司A股股票将于2026年4月20日(星期一)开市起停牌,预计停牌时间不超过10个交易日。

东方证券表示,停牌期间,公司将积极推进各项工作,并根据事项进展情况,严格按照有关法律法规的规定和要求履行信息披露义务。待相关事项确定后,公司将及时发布相关公告并申请公司股票复牌。敬请广大投资者关注后续公告,并注意投资风险。
来源:央视财经(ID:cctvyscj)
郑重声明:用户在财富号/股吧/博客等社区发表的所有信息(包括但不限于文字、视频、音频、数据及图表)仅代表个人观点,与本网站立场无关,不对您构成任何投资建议,据此操作风险自担。请勿相信代客理财、免费荐股和炒股培训等宣传内容,远离非法证券活动。请勿添加发言用户的手机号码、公众号、微博、微信及QQ等信息,谨防上当受骗!
评论该主题
帖子不见了!怎么办?作者:您目前是匿名发表 登录 | 5秒注册 作者:,欢迎留言 退出发表新主题
温馨提示: 1.根据《证券法》规定,禁止编造、传播虚假信息或者误导性信息,扰乱证券市场;2.用户在本社区发表的所有资料、言论等仅代表个人观点,与本网站立场无关,不对您构成任何投资建议。用户应基于自己的独立判断,自行决定证券投资并承担相应风险。《东方财富社区管理规定》