苹果正式官宣库克接班人。4月20日,苹果公司宣布,现任硬件工程高级副总裁约翰·特努斯(John Ternus)将于2026年9月1日接替蒂姆·库克,出任苹果新任CEO。库克将转任执行董事长。

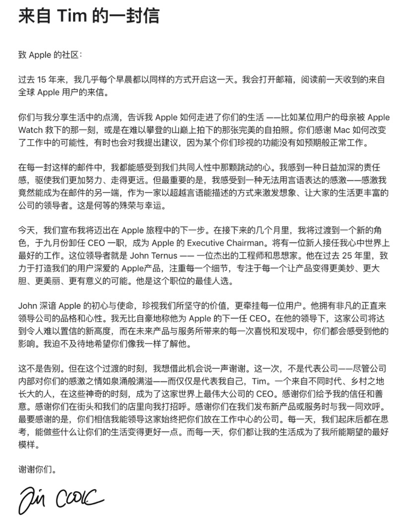
库克致苹果社区信
特努斯现年51岁,是苹果历史上第一位真正“工程师出身”的CEO。他已在苹果度过了25年时光,即26岁到51岁的职业黄金期,可以说是苹果培养出的“纯血”高管。他曾表示,自己“在苹果度过了几乎整个职业生涯,很幸运能在乔布斯手下工作,并有库克作为导师。”
掌舵人更换往往是公司战略重构的关键契机。库克将苹果市值从接手时的约3500亿美元推高至4万亿美元,年营收突破4000亿美元,成为全球最赚钱的公司,同时建立了教科书级的全球供应链体系。
特努斯会带领苹果进入新周期吗?
一、工程师出身第一份工作主攻VR 头戴设备
特努斯出生于1975年,此时正值美国战后经济转型与科技创新的酝酿期,也是个人电脑革命的前夜。
这一年,MITS电脑公司推出基于英特尔8080的Altair 8800,这是首台实现商业成功的个人电脑,该公司老板爱德华罗伯茨被誉为PC之父。同年,MITS的两名前员工,比尔·盖茨与保罗·艾伦创立微软;史蒂夫·乔布斯与史蒂夫·沃兹尼亚克正研发苹果公司的首款产品Apple I电脑,该产品将于次年发布。
开放硬件与软件商业化模式在这一年交汇,点燃了硅谷的创新火种。
特努斯的人生轨迹恰好与美国科技热土交织——他出生于加利福尼亚州的中产家庭,毕业于费城的宾夕法尼亚大学,两地创业氛围浓厚,是美国科技精英的摇篮。
1997年,特努斯毕业,获机械工程学士学位,其毕业设计是为四肢瘫痪者设计的一款用头部运动控制的机械喂食臂。
一个细节是,大学期间,他是校游泳队绝对主力,并在1994年获得校队荣誉,包揽50米自由泳、200米个人混合泳双冠,创下宾大男子游泳队代表校队参赛次数纪录。
毕业后,这位游泳健将第一份简历投给了初创公司Virtual Research Systems,这是一家专注于专业仿真训练和虚拟现实领域的头戴式显示器(HMD)供应商。作为20世纪80-90年代早期VR浪潮的重要参与者,该公司致力于沉浸式技术研发。
特努斯在该公司担任了机械工程师,负责VR头戴设备、显示系统、精密结构与人机交互硬件研发,这段早期VR经验,为其20年后主导Apple Vision Pro开发埋下关键伏笔。
2001年,时年26岁的特努斯挥别了工作四年的老东家,正式加入苹果产品设计团队。
二、技术派高管苹果最懂硬件的人?
历经乔布斯与库克两位CEO,特努斯几乎参与了苹果所有划时代产品的硬件研发,是苹果唯一覆盖Mac、iPad、iPhone、Watch、AirPods、Vision Pro所有核心硬件的高管。
2001年:以相对初级的身份加入产品设计团队,最初负责Mac外部显示器的开发。此时正值乔布斯回归、iMac复兴时期。
2013年:升任硬件工程副总裁。在丹·里乔(Dan Riccio)手下工作,开始统筹Mac与iPad团队,并主导了Mac向苹果芯片(Apple Silicon)的过渡。
2021年:晋升为硬件工程高级副总裁,进入苹果最高决策层,接手了iPhone、iPad、Mac、AirPods等全系列硬件工程团队,直接向库克汇报。
在出任苹果CEO前几年(2023-2025年),特努斯的职责不断扩大,接管了Apple Watch硬件、视觉产品小组(Vision Pro)以及设计团队(包括软硬件设计),被外界视为接任CEO的最终铺垫。
在具体硬件革新方面,特努斯自2020年起接管iPhone硬件,主导iPhone 12至17系列,以及去年秋季发布的iPhone Air。苹果另一个确定性的新品方向之一,是折叠屏iPhone。报道称,特努斯主导的折叠屏iPhone(暂称iPhone Fold)预计2026年9月发布,为实现极致轻薄,将取消Face ID改用侧边Touch ID,搭载液态金属铰链将折痕控制在0.15mm以下。
细看苹果iPhone之外的产品线,他主导或深度参与的项目主要包括:
Mac系列:在Mac产品线从Intel芯片向Apple Silicon(苹果自研芯片)过渡中,特努斯发挥了关键作用,被苹果官方评价为帮助Mac产品线成为“40年历史上最强大、最受欢迎”的核心人物。
AirPods与健康:他的团队将AirPods打造成了“一体式听力健康系统”,支持充当非处方助听器,这是苹果在健康领域的重大突破。
Vision Pro:虽然他接手时项目已启动,但他作为硬件工程负责人,解决了高分辨率头显在极小板材上的封装难题。
iPad系列:特努斯是iPad产品线推出的关键贡献者之一,参与了多代iPad的硬件开发。
另外,在环保材料创新方面,特努斯主导了回收铝金属化合物的研发,以及在Apple Watch Ultra中应用3D打印钛金属。
三、结语
随着特努斯升任CEO,苹果芯片负责人约翰尼·斯鲁吉(Johny Srouji)同步升任首席硬件官,直接向特努斯汇报。两人与另一位核心高管萨比赫·汗(Sabih Khan),现任苹果首席运营官(COO),共同构成未来苹果硬件战略的“铁三角”。
如果说库克时代的主题是运营与规模,作为纯粹的工程师出身的新任CEO,特努斯则承载着重燃苹果硬件创新的希望——人们期待他带来更多颠覆性的硬件探索。
库克在声明中表示:“约翰·特努斯拥有工程师的思维、创新者的灵魂,以及正直和荣誉的领导之心。他是一位富有远见的领导者,25年来对苹果的贡献数不胜数。”
这或许正是苹果选择他的理由。
东财图解·加点干货

