近日,有网友爆料都市丽人部分电商渠道内衣标注“小地雷内衣”字样,该表述因被指低俗冒犯、暗含侮辱女性意味,引发消费者广泛不满。4月20日晚,都市丽人官方账号发布致歉声明,承认错误并宣布全渠道自查、下架删除相关违规内容。4月21日新京报记者核查发现,涉事电商平台下架该内衣链接。同时,记者还发现,都市丽人过往曾有产品被检出质量不合格,此次风波叠加品控旧疾引发公众关注。
“小地雷”内衣被指辱女
根据社交媒体相关图片,涉事内衣系都市丽人旗下一款产品,某电商平台将该商品描述为“小地雷内衣”。爆料网友认为该表述令人不适,并向客服建议修改,客服回应:“这是一个比喻,不用代入。”随后,该描述在社交媒体引发讨论,不少消费者认为该表述低俗冒犯、暗含侮辱女性意味。
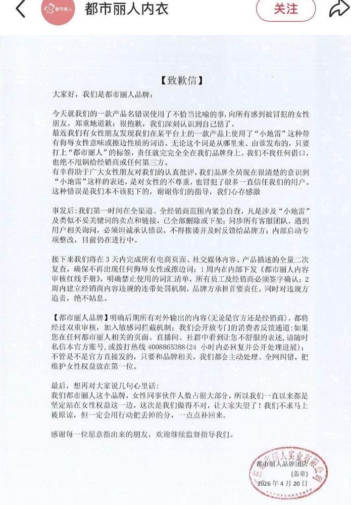
针对舆论争议,4月20日晚间,都市丽人发布致歉信称:“我们深刻认识到自己错了。‘小地雷’这种词语带有侮辱女性意味或擦边性质,我们不找任何借口,也绝不甩锅给经销商或任何第三方。”致歉信同时指出,事发后,我们第一时间在全渠道、全经销商范围内紧急自查,凡是涉及“小地雷”及类似不妥关键词的卖点和链接,已全部删除或下架,内部已启动专项整改,目前仍在进行中。
“接下来将在3天内完成所有电商页面、社交媒体内容、产品描述的全量二次复查,确保不再出现任何侮辱女性或擦边词;一周内在内部下发《都市丽人内容审核红线手册》,明确禁止使用的词汇清单,所有员工及经销商必须签字确认;两周内建立经销商内容违规的连带处罚机制,品牌方承担首要责任,同时对违规方追责,绝不姑息。”都市丽人表示。

网络流传的都市丽人致歉信原文。图/网络截图
4月21日,记者同步核查涉事电商平台发现,平台内相关商品已清除“小地雷”全部相关描述。有行业评论指出,作为曾经的国民内衣品牌,都市丽人此次低俗营销风波流失的不仅是消费者口碑,更是对用户的敬畏之心。若无法从根源上整改内容审核体系,仅做表层关键词删除,未来仍会出现同类低俗营销噱头隐患。
曾有产品被检出不合格
资料显示,都市丽人(中国)控股有限公司是一家投资控股公司,从事设计、研究、开发及销售自有品牌贴身衣物产品及其他产品业务。该公司的产品包括文胸、内裤、睡衣、家居服、保暖服、打底裤及紧身裤、背心、袜子和配饰等,该公司的品牌是“都市丽人”,公司经营商品4700多个,内衣相关商品700多个。
品牌最新披露的2025年业绩显示,当期公司年度收入为29.54亿元,同比下降约1.86%。本公司拥有人应占利润为1.23亿元,同比下降约2.2%。营收利润双下滑的背景下,品牌线上业务逆势扩张,据财报,2025年都市丽人电商业务爆发式增长,电商商品交易总额从2024年的约16亿元大幅增长至2025年的超过43亿元,线上门店数量超400家,各主流电商平台排名稳步提升。
值得注意的是,本次营销舆论争议之外,都市丽人还存在产品品控漏洞。据市场监管部门公开抽检信息及企查查公示数据显示,2023年至2025年,该公司曾有文胸、踩脚裤、毛巾等产品被检出不合格,不合格项目包括纤维含量、面料成分含量、产品使用说明(标识)等。

2023年至2025年,都市丽人文胸、踩脚裤、毛巾等产品被检出不合格。图/企查查截图
关于该事件后续处理进展,4月21日,新京报记者依据都市丽人官网留存的官方联系方式致电该品牌。接电工作人员表示,已记录相关采访诉求,并会及时反馈至公司对应负责部门,若有明确回复将第一时间与记者联系。但截至发稿,记者仍未收到相关回应。
新京报记者刘欢