抢抓AI算力爆发机遇,光纤赛道再迎扩产!
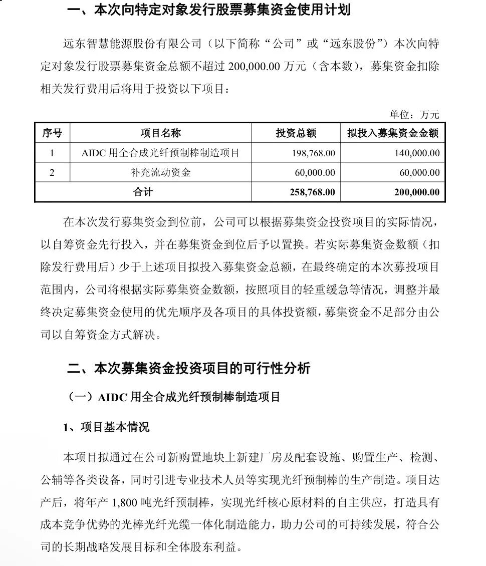
4月21日晚间,远东股份(600869)发布2026年度向特定对象发行A股股票预案,公司拟向特定对象发行A股股票,发行数量不超过发行前总股本的30%,募集资金总额不超过20亿元,重点投向AIDC(人工智能数据中心)用全合成光纤预制棒制造项目并补充流动资金。
公告显示,本次向特定对象发行A股股票相关事项已经获得公司第十一届董事会第二次会议审议通过,尚需获得公司股东会审议通过、上海证券交易所审核通过并经中国证监会同意注册后方可实施。

同日,远东股份发布2025年年报及2026年一季报显示,2025年公司扭亏为盈,实现营业收入281.08亿元,同比增长7.72%,创历史新高;实现归母净利润0.59亿元,同比增长118.51%,智能电池业务大幅减亏。2026年一季度,公司实现营业收入53.25亿元,同比增长9.26%,创同期新高;归母净利润0.97亿元,同比增长110.36%,扣非归母净利润0.93亿元,同比增长177.47%。
据悉,全球AI与大模型加速落地,算力基建爆发式扩张,AIDC光纤光缆需求进入高速增长期。CRU数据显示,AIDC光纤需求占比将从2024年不足5%,跃升至2027年30%—35%,成为行业第一增长曲线。光纤预制棒是产业链技术壁垒最高、价值量最集中的核心环节,直接决定产能上限与盈利水平。当前行业高端光棒供给紧张、扩产周期长,谁能快速落地自主可控光棒产能,谁就能抢占全球AIDC赛道主导权。
远东股份相关负责人表示,与传统综合光通信龙头不同,远东股份战略高度聚焦AIDC专用光纤赛道。公司坚持后发先至、全球同步布局,在行业景气高点快速形成规模化交付能力,可快速抢占头部云厂商、算力企业与运营商核心订单。
本次扩产达产后新增1800吨AIDC光棒,叠加现有300吨产能,总产能迈入2000吨级,配套形成匹配规模的光纤/空芯光纤产能,构建光棒—光纤—光缆全链条自主可控、一体化制造体系,原材料对外依存度大幅下降。
2026年以来,在AI算力需求爆发、全球供需格局偏紧、产品价格大幅上涨的驱动下,光纤行业迎来量价齐升的高景气周期,板块业绩与股价同步走强。
据华泰证券研报数据,2026年3月,中国G.652.D裸纤价格上涨至12.07美元(约83.4元)/芯公里,较1月上涨166.4%,创下近七年新高;海外市场同步上行,美国市场价格达10.5美元/芯公里,较1月提升47.9%,光纤涨价已呈现全球化趋势。CRU数据显示,3月全球光纤价格指数(CRUofpi)升至263.0,较1月大涨143.7%,创2018年9月以来新高。Wind数据也显示,今年以来光纤板块累计涨幅超90%,龙头个股普遍实现翻倍,板块景气度持续攀升。