4月22日,多家上市公司发布投资者关系活动记录表公告,披露各自与机构之间的业务交流内容,其中透露出公司业务布局的诸多进展与亮点。
仕佳光子:适用于1.6T光模块用的AWG芯片及组件已小批量出货
仕佳光子近日接受东方证券、凯丰投资、平安基金等120余家机构调研。
在交流中,仕佳光子透露,目前公司适用于1.6T光模块用的AWG芯片及组件,已实现小批量出货,公司正按计划开展客户对接工作。
据介绍,公司高功率CW光源系列产品的研发工作正在稳步推进中,部分高功率产品已开发完成并通过内部可靠性验证;70-100mW产品已实现小批量出货,后续将根据市场需求与客户反馈稳步推进市场拓展工作。
4月17日晚间,仕佳光子公告称,为进一步强化公司在光通信领域的核心技术优势与市场竞争力,拟12.65亿元投建高速光芯片与器件开发及产业化项目。
在调研期间,仕佳光子也介绍了该项目的最新进展。据悉,高速光芯片与器件开发及产业化项目主要涵盖无源与有源光芯片及器件、组件等相关产品的研发、产能建设与产业化落地。目前该项目处于内部审批及前期筹备阶段,尚需经过公司股东会审议通过后实施。
受益于AI算力与数通市场的快速增长,仕佳光子2025年实现营收21.29亿元,同比增长98.15%;归母净利润3.72亿元,同比大增473.25%。光芯片及器件作为公司核心业务,实现收入15.91亿元,同比增长162.39%,成为业绩增长的第一引擎。
进入2026年一季度,公司延续增长态势,产能与订单稳步释放,单季度实现营收5.77亿元,同比增长32.18%;归母净利润1.16亿元,同比增长24.66%,经营质量持续向好。
对于一季度毛利率环比提升,仕佳光子表示,主要系产品结构优化所致,高毛利产品收入占比提升,带动整体毛利率上行。
资料显示,仕佳光子主营产品广泛应用于海内外的电信、数通市场及光学传感领域,包括无源芯片系列产品、无源光组件系列产品、无源智能模块系列产品、有源激光器芯片系列产品;1-3456芯室内软光缆系列产品;MPO、MMC等高速连接跳线系列产品;高分子线缆材料等系列产品。
国联民生证券最新研报指出,公司AWG地位领先,有望优先受益于数通需求放量;MPO环节保持高景气,公司产能爬坡持续推进;光芯片突破在即;无源+有源产品线成长性突出;首次推出股权激励,净利目标彰显成长信心。
二级市场方面,仕佳光子股价今日上涨7.06%,本月涨幅为75.48%。

扬杰科技:目前在手订单充足各产线保持高负荷运转
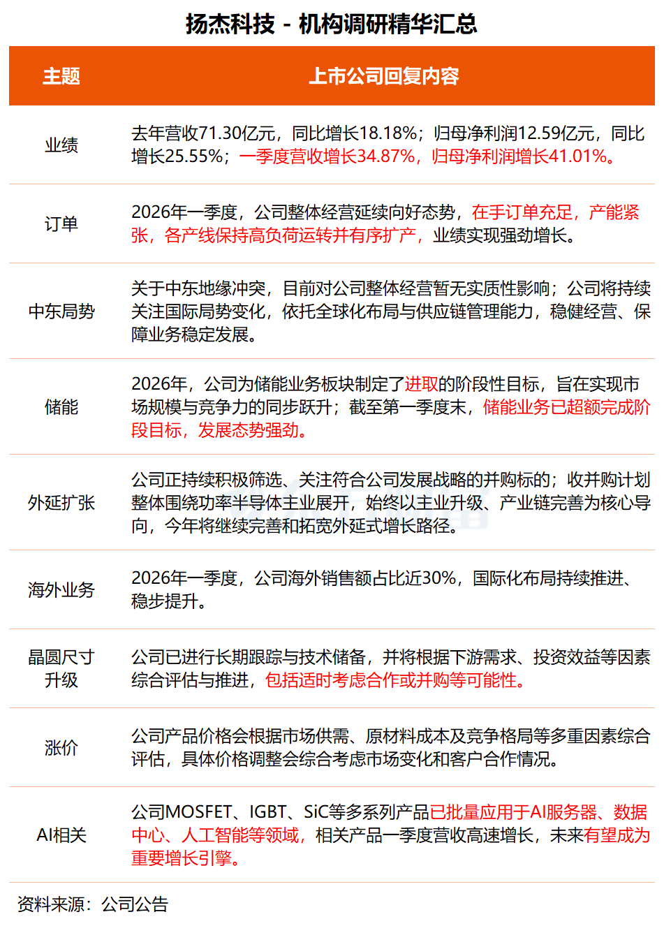
扬杰科技昨日举办网上业绩说明会,在与投资者交流中,扬杰科技表示,受益于AI数据中心、新能源汽车等领域需求的强劲推动,去年四季度以来,行业迎来结构性增长机遇。2026年一季度,公司整体经营延续向好态势,目前在手订单充足,产能紧张,各产线保持高负荷运转并有序扩产,业绩实现强劲增长;公司全国产化主驱碳化硅模块目前正按计划开展可靠性验证与上车测试,进展顺利。
“储能产业发展空间巨大、市场前景广阔,已成为公司当前重点投入和布局的战略性新兴业务。”扬杰科技表示,2026年,公司为储能业务板块制定了进取的阶段性目标,旨在实现市场规模与竞争力的同步跃升。截至第一季度末,储能业务已超额完成阶段目标,发展态势强劲,为达成全年目标奠定了坚实基础。
据扬杰科技介绍,公司整流器件、保护器件、MOSFET、IGBT、SiC等多系列产品已批量应用于AI服务器、数据中心、人工智能等领域。“公司已成立专项小组重点布局新兴赛道,相关产品一季度营收实现高速增长,未来有望成为重要增长引擎。”
对于外延扩张计划,扬杰科技透露,公司正持续积极筛选、关注符合公司发展战略的并购标的。收并购计划整体围绕功率半导体主业展开,始终以主业升级、产业链完善为核心导向。2026年,公司将继续完善和拓宽外延式增长路径,积极与半导体产业内具有技术或渠道优势、具有较强竞争实力及盈利能力的优质海外公司、本土公司深度交流合作。
另据扬杰科技介绍,公司2027年员工持股计划的目标为100亿元,目前并未调整。公司会持续聚焦主业、扎实经营,全力以赴向着既定目标迈进。

扬杰科技聚焦功率半导体硅片、芯片及器件设计、制造、封装测试等中高端领域,主营产品包括材料板块(单晶硅棒、硅片、外延片)、晶圆板块(5吋、6吋、8吋硅基及6吋碳化硅等各类电力电子器件芯片)及封装器件三大板块。
东海证券研报指出,行业需求持续增长,价格普遍上调,公司汽车电子、服务器电源、储能等业务高速增长,自有产能稳步扩张,且海外订单旺盛,业绩有望持续增长。
二级市场方面,扬杰科技股价今日上涨1.98%,本月涨幅为23.02%。
