奥浦迈(688293.SH):2025年年报净利润为4169.85万元
来源:界面新闻
2026年4月23日,奥浦迈(688293.SH)发布2025年年报。
公司营业总收入为3.55亿元,在已披露的同业公司中排名第35。归母净利润为4169.85万元,在已披露的同业公司中排名第26。经营活动现金净流入为1.03亿元,在已披露的同业公司中排名第24。

公司最新资产负债率为6.60%。
公司最新毛利率为50.85%,在已披露的同业公司中排名第31。最新ROE为1.99%,在已披露的同业公司中排名第23。
公司摊薄每股收益为0.37元。
公司最新总资产周转率为0.16次,在已披露的同业公司中排名第31。最新存货周转率为2.63次。
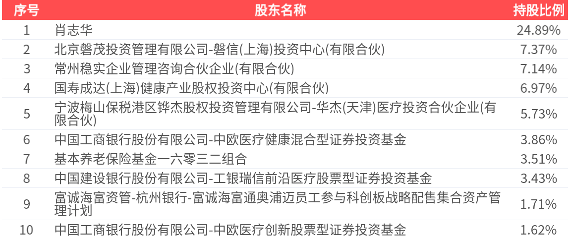
公司股东户数为4014户,前十大股东持股数量为7537.94万股,占总股本比例为66.23%,前十大股东持股情况如下:

公司研发总投入为4837.58万元,在已披露的同业公司中排名第34。最新研发投入占比为13.63%,在已披露的同业公司中排名第22。
郑重声明:用户在财富号/股吧/博客等社区发表的所有信息(包括但不限于文字、视频、音频、数据及图表)仅代表个人观点,与本网站立场无关,不对您构成任何投资建议,据此操作风险自担。请勿相信代客理财、免费荐股和炒股培训等宣传内容,远离非法证券活动。请勿添加发言用户的手机号码、公众号、微博、微信及QQ等信息,谨防上当受骗!
评论该主题
帖子不见了!怎么办?作者:您目前是匿名发表 登录 | 5秒注册 作者:,欢迎留言 退出发表新主题
温馨提示: 1.根据《证券法》规定,禁止编造、传播虚假信息或者误导性信息,扰乱证券市场;2.用户在本社区发表的所有资料、言论等仅代表个人观点,与本网站立场无关,不对您构成任何投资建议。用户应基于自己的独立判断,自行决定证券投资并承担相应风险。《东方财富社区管理规定》