从《乘风破浪的姐姐7》(以下简称《浪姐7》)到《哈哈哈哈哈》(以下简称《五哈》),近年来国产婴幼儿奶粉龙头中国飞鹤,频频现身各大国民级头部综艺,从首席合作伙伴到特约赞助,持续占据综艺营销核心席位。
在婴幼儿奶粉行业人口红利消退、市场竞争白热化的当下,是否还要在营销上花掉原本就十分紧张的现金流,成为很多乳业企业需要面对的两难抉择。一边是注重营销推广的行业“惯性”;一边是业绩下滑,利润率下降的行业困局,飞鹤仍选择大手笔押注头部综艺。
乳企冠名“退潮”下,飞鹤仍押注
事实上,乳制品赛道向来注重营销传播,或者说,行业业绩对营销有着相对的依赖性。
从蒙牛和伊利的体育赛事冠名之争,到金典连续五年独家冠名《浪姐》的长情。长久以来,高营销驱动业绩增长是中国乳企的固定打法。
这不得不从行业的特性说起,行业的特性使得乳制品企业用在研发的费用并不高昂,想要站住脚跟,就必须从营销宣传上下手。比如,在业绩承压的当下,2025年蒙牛、伊利两家的销售费用依然高达百亿级,蒙牛去年销售及经销费用为216.122亿元,伊利前三季度花了165.53亿元。而2025年飞鹤花在营销上的费用在71.62亿元。
从2005年蒙牛酸酸乳赞助《超级女声》爆红开始,便拉开了乳业冠名综艺节目的竞赛的序幕,可以说乳企曾是综艺招商的“顶流金主”,长期垄断多个头部综艺的冠名赞助。
伊利旗下金典独家冠名《乘风破浪的姐姐》第二季至第六季,同时包揽《五十公里桃花坞》四季总冠;安慕希更是长达11年独家冠名《奔跑吧》,成为综艺史上最长情的品牌合作之一。蒙牛旗下特仑苏常年冠名《向往的生活》,纯甄深度绑定《大侦探》系列,君乐宝也凭借简醇、乐铂等产品,冠名《声生不息》《无限超越班》等热门综艺,奶粉品牌美赞臣每年固定投放湖南卫视两档综艺,2022年投放综艺为《花儿与少年露营季》《声生不息》。乳业品牌几乎垄断了头部综艺的核心商业席位。
安慕希结束11年《奔跑吧》合作,该节目总冠由王老吉接棒。
步入2024至2026年,乳业综艺赞助热潮迅速降温,头部乳企集体开启“撤退模式”。金典正式退出《乘风2026》及新一季《五十公里桃花坞》,总冠席位分别被度小满、可口可乐取代;安慕希结束11年《奔跑吧》合作,该节目总冠由王老吉接棒;特仑苏、纯甄相继退出《向往的生活》《大侦探》赞助,君乐宝也缩减综艺投放规模。受此影响,多档头部综艺赞助商数量创下历史新低,商业招商格局大幅调整。例如,本季的《浪姐7》赞助商创下系列历史新低,只有5家,其中就包括飞鹤。
飞鹤并非综艺营销的新手,早在多年前便开始布局影视综艺植入,积累了内容合作、品牌曝光、流量转化等经验。在2020年前后,也开始对综艺进行投放,此前是2017年的剧集投放。虽然两大品类投放规模均不及传统投放大类,但基本都维持在每年两档综艺的投放频率。
飞鹤与头部综艺合作的深层逻辑
抛开综艺本身的流量影响力,飞鹤选择《浪姐7》《五哈》,以及这类头部综艺愿意牵手飞鹤,背后是精准的受众匹配、品牌调性契合与商业价值共赢。
从飞鹤的选择来看,核心受众高度重合,实现精准人群渗透。《浪姐7》聚焦成熟女性群体,这类人群正是婴幼儿奶粉的核心消费决策者——宝妈群体,她们具备较强的消费能力和品牌选择权,关注产品品质与品牌口碑;《五哈》主打全民欢乐综艺,受众覆盖全年龄段,其中大量年轻父母、备孕群体,与飞鹤目标消费群体高度契合。通过赞助这两档综艺,飞鹤能直接触达核心母婴人群,打破传统母婴营销的圈层限制,实现品牌曝光的精准化。
同时,品牌调性与节目理念深度绑定,强化品牌形象塑造。《浪姐7》传递独立、自信、优质的女性价值观,契合飞鹤高端奶粉品牌定位,助力其强化“高端母婴”品牌认知;《五哈》主打轻松、陪伴、欢乐的节目基调,与飞鹤倡导的科学育儿、陪伴宝宝成长的品牌理念相呼应。飞鹤将产品卖点与节目内容深度融合,比如在节目中植入“母乳低聚糖”“自护力”等核心优势,弱化硬广感,让品牌理念潜移默化触达消费者,摆脱传统奶粉广告的刻板印象。
从综艺平台的角度来看,飞鹤的品牌实力与品类优势,提升综艺商业价值。一方面,飞鹤作为国产奶粉龙头,品牌口碑稳定,能为综艺带来优质的商业合作背书,避免小众品牌合作带来的风险;另一方面,母婴品类与综艺受众的生活场景高度相关,飞鹤的植入能丰富节目商业合作形态,提升综艺的商业变现能力。此外,飞鹤具备完善的线下渠道体系,能联动综艺开展线下营销活动,实现线上流量与线下销售的联动,为综艺带来额外的商业增量,这也是平台愿意优先合作的关键原因。
奶粉行业综艺营销的竞争格局
从行业竞争来看,当前乳业综艺营销呈现明显的差异化布局。
伊利、蒙牛等传统液态奶巨头,将营销重心转向体育赛事、线上直播种草、线下商超体验及轻量化社交营销,大幅缩减高成本的长周期综艺投放;君乐宝聚焦亲子垂直类综艺,主打下沉市场受众渗透,与飞鹤的高端综艺路线形成错位竞争;飞鹤则专注锁定《浪姐7》《五哈》这类覆盖核心宝妈群体、具备全民热度的顶流综艺,持续强化高端母婴品牌形象。
行业内并非激烈的综艺资源抢夺战,而是基于自身品牌定位、受众群体的精准布局,飞鹤凭借对高端头部综艺的精准押注,在母婴品类综艺营销中占据领先优势。
营销投入换增长?飞鹤赞助后的业绩与效益复盘
大手笔的综艺营销投入,最终能否转化为销量、利润增长,是市场关注的核心。从飞鹤最新业绩数据来看,综艺赞助带来了品牌声量的提升,但在行业大环境承压下,并未直接带动销量与利润的逆势增长,同时产品价格与盈利水平也呈现出差异化变化。
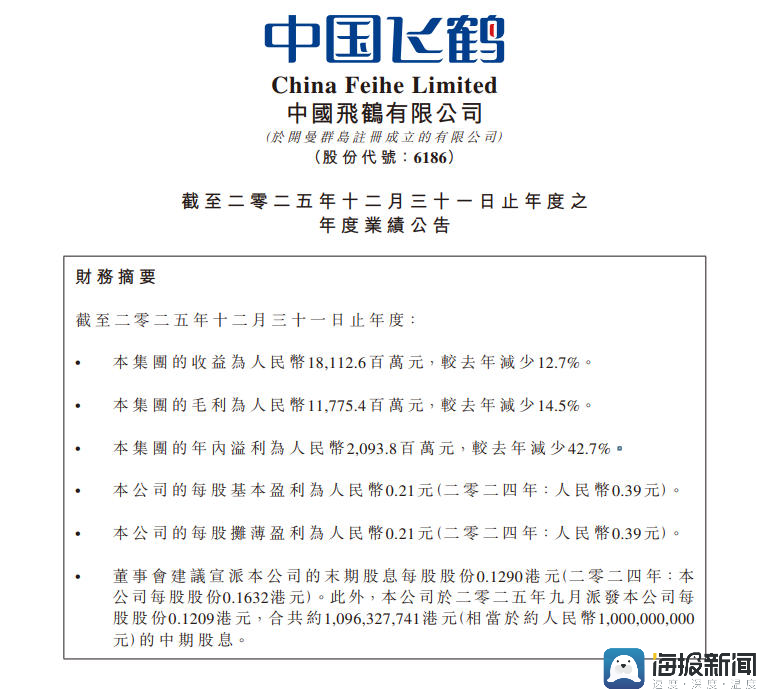
销量层面,品牌曝光提升市场渗透率,但行业需求下滑抵消营销效果。通过头部综艺的持续曝光,飞鹤品牌声量持续走高,线下渠道动销、线上流量引流效果显著,核心产品市场渗透率保持稳定,在国产奶粉市场中依旧占据领先份额。但受婴幼儿奶粉行业整体缩量等影响,飞鹤整体销量并未实现明显增长,2025年财报显示,公司实现营业收入181.12亿元,同比下滑12.7%,行业大环境成为制约销量增长的核心因素。

2025年财报显示,中国飞鹤实现营业收入181.12亿元,同比下滑12.7%。
事实上,近年来,飞鹤业绩总体呈下降态势。2023年、2024年和2025年,其营业收入分别为195.32亿元、207.49亿元和181.13亿元,归母净利润分别为33.90亿元、35.70亿元和19.39亿元。其中,2025年的归母净利润下滑速度较快。

2025年,中国飞鹤用于销售的费用为71.62亿元。
盈利层面,营销费用高企压缩利润空间,盈利水平有所下滑。综艺赞助、明星代言、线下推广等高额营销投入,让飞鹤销售费用持续高企,记者粗略计算,每卖出100元产品,近40元用于营销支出。对比来看,2023年至2025年,飞鹤的销售及经销开支分别为67.09亿元、71.81亿元和71.62亿元,销售费用率分别为34.3%、34.6%和39.5%。
2025年飞鹤归母净利润19.39亿元,同比下滑45.68%,尽管综艺营销带动了品牌声量和市场份额的稳定,但高额的营销成本直接压缩了净利润,企业盈利压力显著加大。
不过,从长期来看,飞鹤的综艺营销并非毫无效益。通过头部综艺的持续曝光,飞鹤进一步巩固了“更适合中国宝宝体质”的品牌定位,强化了国产奶粉龙头的市场地位,在行业洗牌过程中,抵御住了中小品牌的冲击,守住了核心市场份额,为行业复苏后的业绩反弹奠定了品牌基础。