4月24日,多家上市公司发布投资者关系活动记录表公告,披露各自与机构之间的业务交流内容,其中透露出公司业务布局的诸多进展与亮点。
鼎龙股份:多款光刻胶产品已完成客户验证并实现批量供货
鼎龙股份近日接受华安基金、国盛证券、南土资产等机构调研。
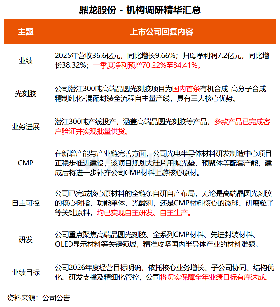
在调研中,鼎龙股份表示,公司潜江300吨产线投产,涵盖高端晶圆光刻胶等产品,多款产品已完成客户验证并实现批量供货。
据悉,鼎龙股份潜江300吨高端晶圆光刻胶项目为国内首条有机合成-高分子合成-精制纯化-混配封装全流程自主量产线。
鼎龙股份表示,该项目具有三大核心优势:实现主体树脂、高纯单体、光酸剂等光刻胶核心原材料全链条自研自产;可灵活覆盖逻辑芯片、存储芯片等不同类型晶圆的全制程节点,适配下游客户的多样化需求;公司在光刻胶生产的关键环节形成了成熟的技术积累,是公司在高端半导体材料领域的核心增长支点。
在新增产能与产业链完善方面,公司光电半导体材料研发制造中心项目正稳步推进建设,该项目规划了大硅片用抛光垫、预聚体、微球材料等配套产能,建成后将进一步补齐公司CMP材料上游核心原材料的配套环节,实现从原材料到终端产品的全链条自主制备。
鼎龙股份介绍称,公司研发方向严格围绕半导体前道核心耗材国产替代展开,重点聚焦高端晶圆光刻胶、全系列CMP材料、先进封装材料、OLED显示材料等关键领域,精准攻坚国内半导体产业的材料难题。

鼎龙股份主营业务横跨半导体、锂电两大板块。现阶段,公司重点聚焦半导体创新材料业务,覆盖半导体制造用CMP工艺材料和晶圆光刻胶、半导体显示材料、半导体先进封装材料三个细分板块。
公司是集成电路用CMP抛光垫国内供应龙头,占据OLED新型显示材料YPI、PSPI国内供应领先地位,深度布局半导体KrF/ArF晶圆光刻胶、半导体先进封装材料等业务,新近切入新能源锂电关键功能材料领域,推动公司高速可持续发展。
二级市场方面,鼎龙股份股价今日上涨1.88%,本月涨幅为15.62%。
蓝晓科技:将加快西藏盐湖提锂项目产能释放 提升订单转化与市场份额
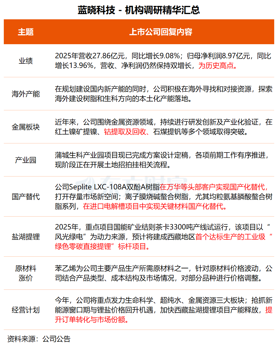
蓝晓科技在昨日举办的线上业绩说明会上表示,2026年,公司将抢抓新能源窗口期与锂盐价格回升机遇,加快西藏盐湖提锂项目产能释放,提升订单转化与市场份额。
2025年,蓝晓科技重点项目国能矿业结则茶卡3300吨产线试运行,该项目克服海拔高、施工及运营难度大、环境敏感脆弱等挑战,采用全新的环境友好“零碳”工艺,以“风光绿电”为动力来源,预计将建成西藏地区首个达标生产的工业级“绿色零碳直接提锂”标杆项目。
金属板块业务方面,近年来,公司围绕金属资源领域,持续进行研发创新及产业化验证,在红土镍矿提镍、钴提取及回收、石煤提钒等多个领域取得突破。其中,短流程硫酸氧钒技术实现重大进展,将极大地推动下游钒电池行业降本增效。金属镓的价格趋势良好,行业保持较高景气度。
在化工板块,公司亦取得多项成果。据介绍,公司SepliteLXC-108A双酚A树脂在万华等头部客户实现国产化替代,打破国外垄断,打开存量市场新空间;离子膜烧碱螯合树脂,尤其均粒氨基膦酸螯合树脂系列,以国产独有的均粒螯合为特点,具有市场优势,销售趋势良好,在进口电解槽项目中实现关键材料国产化替代。
蓝晓科技称,2026年公司将以稳健增长、核心突破、全球布局、创新驱动为核心,立足吸附分离材料主业,重点发力生命科学、超纯水、金属资源三大板块,依托多肽载体、小核酸载体、超纯水树脂及镓、钒、锂等高景气金属业务拉动核心增长。生产端保障产能协同稳定,推进数字化、智能化升级,按期完成蒲城生科产业园I期建设,按计划投产运行。

蓝晓科技是吸附分离材料龙头,已成长为覆盖生命科学、金属资源、水处理与超纯水、节能环保、食品加工、化工与催化、系统装置和技术服务多个领域的平台型企业。
2025年公司实现营收27.86亿元,同比增长9.08%;实现归母净利润8.97亿元,同比增长13.96%,营收、净利润仍然保持双增长,为历史高点。
二级市场方面,蓝晓科技股价今日逆势收涨0.55%。
