• 最近访问:
发表于 2026-04-24 19:47:51 股吧网页版
600730、600423 将被*ST!下周一停牌!
来源:证券时报

  两家A股上市公司触及财务类强制退市情形,将被*ST。

  中国高科(600730)4月24日晚间公告,公司2025年实现营业收入7803.98万元,同比下降48.18%;利润总额为-1.42亿元,归属于上市公司股东的净利润为-1.26亿元,归属于上市公司股东的扣除非经常性损益后的净利润为-9595.79万元。

  因公司2025年度经审计的利润总额、净利润或扣非后净利润孰低者为负值,且扣除与主营业务无关的业务收入和不具备商业实质的收入后的营业收入低于3亿元,根据《上海证券交易所股票上市规则》(简称《上市规则》)的有关规定,上海证券交易所将对公司股票交易实行退市风险警示。

  公司股票将于4月27日停牌1天,4月28日起被实施退市风险警示,A股简称由“中国高科”变更为“*ST高科”。实施后,股票将在风险警示板交易,日涨跌幅限制为5%。

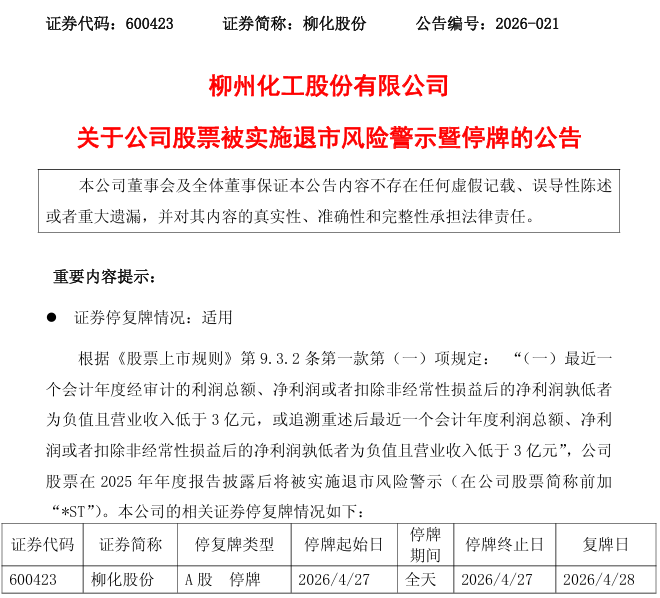
  同日,柳化股份(600423)公告称,公司2025年实现营业收入1.37亿元,同比下降16.67%;归属于上市公司股东的净利润-2571.25万元,归属于上市公司股东的扣除非经常性损益后的净利润-2596.19万元。

  公告称,报告期公司利润受到以下几方面主要因素影响:一是公司产品单一,业绩完全依赖于双氧水市场,报告期内,双氧水市场呈现需求低迷态势,各类双氧水产品市场价格低于上年同期水平,公司产品销售价格同比下降;二是区域竞争格局变化,导致公司在当地造纸和新能源客户的区位优势减弱,为应对竞争,部分销售转向贵州等偏远地区,运输距离拉长,运费上升,整体毛利率受到挤压;三是2025年度公司双氧水产量下降,导致单位产品成本有所上升;四是2025年度公司计提了固定资产减值准备。

  根据《上市规则》第9.3.2条第一款第(一)项规定: “(一)最近一个会计年度经审计的利润总额、净利润或者扣除非经常性损益后的净利润孰低者为负值且营业收入低于3亿元,或追溯重述后最近一个会计年度利润总额、净利润或者扣除非经常性损益后的净利润孰低者为负值且营业收入低于3亿元”,公司股票在2025年年度报告披露后将被实施退市风险警示(在公司股票简称前加 “*ST”)。

  公司股票将于2026年4月27日停牌一天,自4月28日起被实施退市风险警示,证券简称变更为“*ST柳化”,日涨跌幅限制为5%。

  综合自:公司公告

郑重声明:用户在财富号/股吧/博客等社区发表的所有信息(包括但不限于文字、视频、音频、数据及图表)仅代表个人观点,与本网站立场无关,不对您构成任何投资建议,据此操作风险自担。请勿相信代客理财、免费荐股和炒股培训等宣传内容,远离非法证券活动。请勿添加发言用户的手机号码、公众号、微博、微信及QQ等信息,谨防上当受骗!
作者:您目前是匿名发表   登录 | 5秒注册 作者:,欢迎留言 退出发表新主题
温馨提示: 1.根据《证券法》规定,禁止编造、传播虚假信息或者误导性信息,扰乱证券市场;2.用户在本社区发表的所有资料、言论等仅代表个人观点,与本网站立场无关,不对您构成任何投资建议。用户应基于自己的独立判断,自行决定证券投资并承担相应风险。《东方财富社区管理规定》

扫一扫下载APP

扫一扫下载APP
信息网络传播视听节目许可证:0908328号 经营证券期货业务许可证编号:913101046312860336 违法和不良信息举报:021-61278686 举报邮箱:jubao@eastmoney.com
沪ICP证:沪B2-20070217 网站备案号:沪ICP备05006054号-11 沪公网安备 31010402000120号 版权所有:东方财富网 意见与建议:4000300059/952500